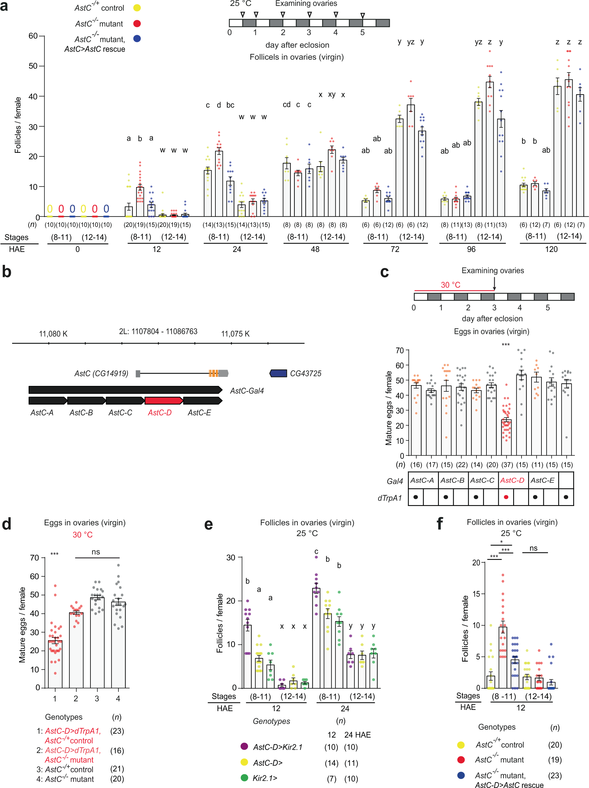
Fig. 1: AstC from AstC-D-Gal4 neurons gates vitellogenesis during reproductive maturation.

a Above, experimental protocol for a, e, and f. Below, number of stage 8–11 and 12–14 follicles per virgin female of the indicated genotypes at the indicated hours after eclosion (HAE). The letters above the columns in a and e indicate significant differences (p < 0.05) for comparisons of time points and genotypes (two-way ANOVA with Bonferroni post-hoc test for multiple comparisons); a–d for stage 8–11 and w-z for stage 12–14. Error bars in a and c–f indicate s.e.m. b AstC gene structure and genomic fragments (black or red bars) used to generate AstC-Gal4 and the other related Gal4, Gal4AD, and Gal4DBD transgenes. c, d Above in c, experimental protocol for c and d. Number of mature eggs per virgin female 3 days after eclosion of the indicated genotypes at 30 °C. One-way ANOVA followed by Tukey’s test for multiple comparisons; ***p < 0.001; ns (non-significance) and no labeling, p > 0.05. e Number of stage 8–11 and 12–14 follicles per virgin female of the indicated genotypes at the indicated HAE. f Number of stage 8–11 and 12–14 follicles per virgin female of the indicated genotypes at 12 HAE. One-way ANOVA followed by Tukey’s test for multiple comparisons; ***p < 0.001, *p < 0.05, ns (non-significance), p > 0.05. For a summary of statistical analyses including adjusted p values and a detailed list of genotypes, see Supplementary Tables 1 and 2, respectively.