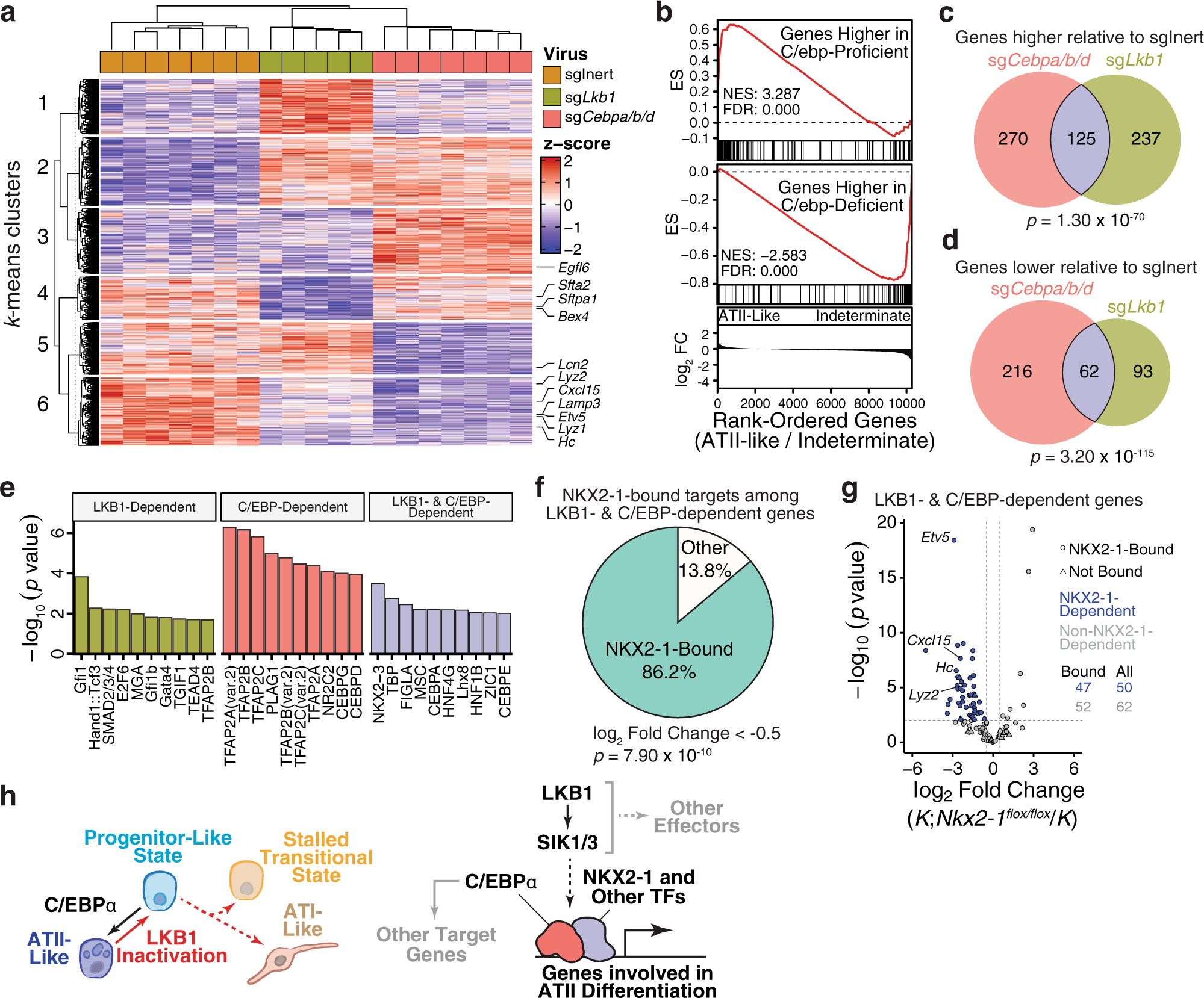
Fig. 6: C/EBP transcription factors co-regulate a subset of LKB1-dependent genes.
From: LKB1 drives stasis and C/EBP-mediated reprogramming to an alveolar type II fate in lung cancer

a Transcriptional profiling of Lkb1- and C/ebp-targeted tumors as well as oncogenic KRAS-only tumors (sgInert). Genes that vary significantly (FDR < 0.05; likelihood ratio test). Markers of alveolar type II identity are indicated. b Enrichment of C/EBP-dependent genes (top) among genes that are higher in the ATII-like state. Enrichment of genes that are higher in C/ebp-targeted tumors (bottom) among genes that are higher in the indeterminate state. ES Running enrichment score. NES normalized enrichment score, FC fold change. c, d Comparison of genes that are higher (c) or lower (d; absolute log2 Fold Change >1 and FDR < 0.05) in Lkb1- or C/ebp-targeted tumors relative to tumors driven by oncogenic KRAS alone (sgInert). P values from hypergeometric tests are indicated. e Transcription factor motif enrichment on genes that are either uniquely lower (log2 Fold Change < −1 and FDR < 0.05) in Lkb1- (left) or C/ebp-targeted tumors (middle) relative to sgInert tumors or are jointly LKB1- and C/EBP-dependent (right). f Proportion of genes proximal to NKX2-1 binding sites (within −3 to +1 kb from TSS) among those that are jointly dependent upon LKB1 and C/EBPs (log2 Fold Change < −0.5 and FDR < 0.05). P value from hypergeometric test is indicated. Derived from previously published NKX2-1 ChIP-seq dataset85. g Transcriptional comparison of Nkx2-1-deficient and Nkx2-1-proficient lung tumors using previously published gene expression data86. Genes that are jointly dependent upon LKB1 and C/EBPs (log2 Fold Change < −0.5 and FDR < 0.05) are plotted. Blue fill denotes genes that are dependent upon NKX2-1(log2 Fold Change < −0.5 and FDR < 0.05). Shape indicates proximal binding of NKX2-1 (within −3 to +1 kb from TSS). The number of NKX2-1-bound genes that are or are not NKX2-1-dependent is indicated. h Proposed model for the function of LKB1 in lung tumors. Lkb1 inactivation enables the emergence of neoplastic cell states outside of ATII-like identity. Upon Lkb1 restoration, progenitor-like cells assume a more mature, less proliferative ATII-like identity, reflecting the increased activity of the lineage-defining factor, C/EBPα (left). At the molecular level (right), C/EBP operates indirectly downstream of LKB1-SIK in cooperation with NKX2-1 and other transcription factors to drive ATII differentiation.