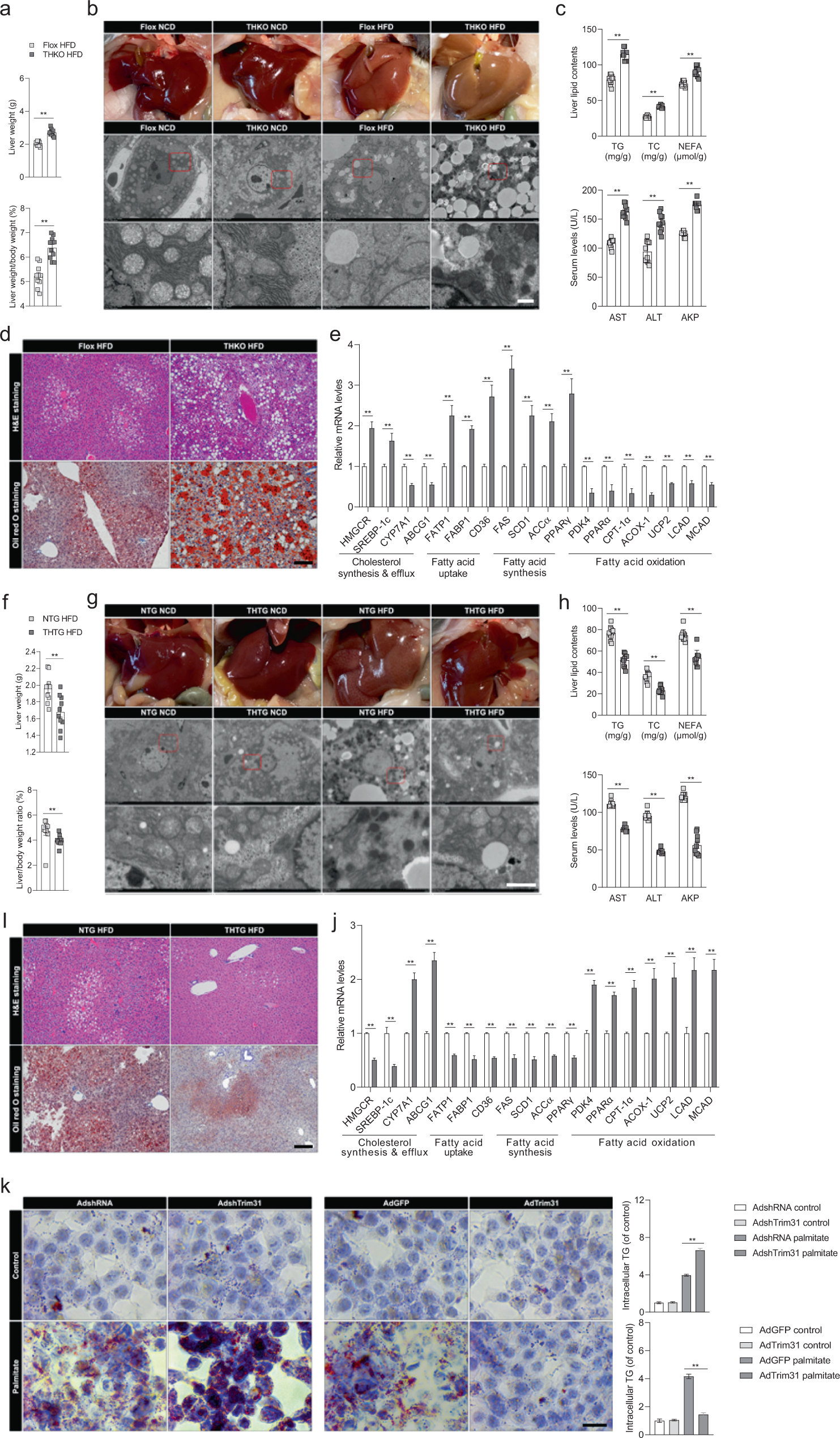
Fig. 3: Functional loss of hepatic Trim31 aggravates HFD-induced hepatic steatosis.

a Records for the liver weight (upper) and the ratio of liver weight/body weight (lower) (%) of the Flox and THKO mice at the last week of HFD treatment (n = 10 mice per group) (**P < 0.01 vs. Flox HFD groups). b Representative pictures for liver appearance and transmission electron microscope (TEM)-indicated histological changes of the liver in Flox and THKO mice after NCD or HFD feeding for 16 weeks (Scale bar, 10 μm for upper image, 2 μm for the lower image; n = 10 images per group for each group) (**P < 0.01 vs. Flox HFD groups). (c) Liver lipid contents including triglyceride (TG), total cholesterol (TC) and non-esterified fatty acids (NEFA) (upper), and serum alanine transaminase (ALT), aspartate aminotransferase (AST), and alkaline phosphatase (AKP) levels (lower) of the Flox and THKO mice after HFD treatment for 16 weeks (n = 10 mice per group) (**P < 0.01 vs. Flox HFD groups). d Representative pictures of H&E-stained (upper) and Oil-red O-stained (lower) pathological section of the liver from the 16-week HFD-fed Flox and THKO mice (magnification, ×100; n = 10 images per group for each staining) (**P < 0.01 vs. Flox HFD groups). e qPCR analysis of the relative mRNA expression of genes associated with fatty acid uptake, synthesis, and β-oxidation in Flox and THKO mice after 16-week HFD feeding (n = 10 liver samples per group) (**P < 0.01 vs. Flox HFD groups). f Records for the liver weight (upper) and the ratio of liver weight/body weight (lower) (%) of the non-transgenic (NTG) mice and hepatocyte Trim31 transgenic (THTG) mice at the last week of HFD treatment (n = 10 mice per group) (**P < 0.01 vs. NTG HFD groups). g Representative pictures for liver appearance and TEM-indicated histological changes of the liver in NTG and THTG mice after 16-week NCD or HFD feeding (Scale bar, 10 μm for upper image, 2 μm for the lower image; n = 10 images per group for each group) (**P < 0.01 vs. NTG HFD groups). h Liver lipid contents including TG, TC, and NEFA (upper), and serum ALT, AST, and AKP levels (lower) of the NTG and THTG mice after HFD treatment for 16 weeks (n = 10 mice per group) (**P < 0.01 vs. NTG HFD groups). i Representative pictures of H&E-stained (upper) and Oil-red O-stained (lower) pathological section of the liver from the 16-week HFD-fed NTG and THTG mice (magnification, ×100; n = 10 images per group for each staining) (**P < 0.01 vs. NTG HFD groups). j qPCR analysis of the relative mRNA expression of genes associated with fatty acid uptake, synthesis, and β-oxidation in NTG and THTG mice after 16-week HFD feeding (n = 10 liver samples per group) (**P < 0.01 vs. NTG HFD groups). k Representative pictures of Oil red O staining of primary hepatocytes that were transfected with AdTrim31 or AdshTrim31 and/or treated with corresponding controls or PA for 10 h (magnification, ×200; n = 10 images per group for each staining) (**P < 0.01 vs. AdshRNA palmitate groups (upper) and AdGFP palmitate groups (lower)). Data are expressed as mean ± SEM. The relevant experiments presented in this part were performed independently at least three times. Significance determined by Student’s two-tailed t test analysis.