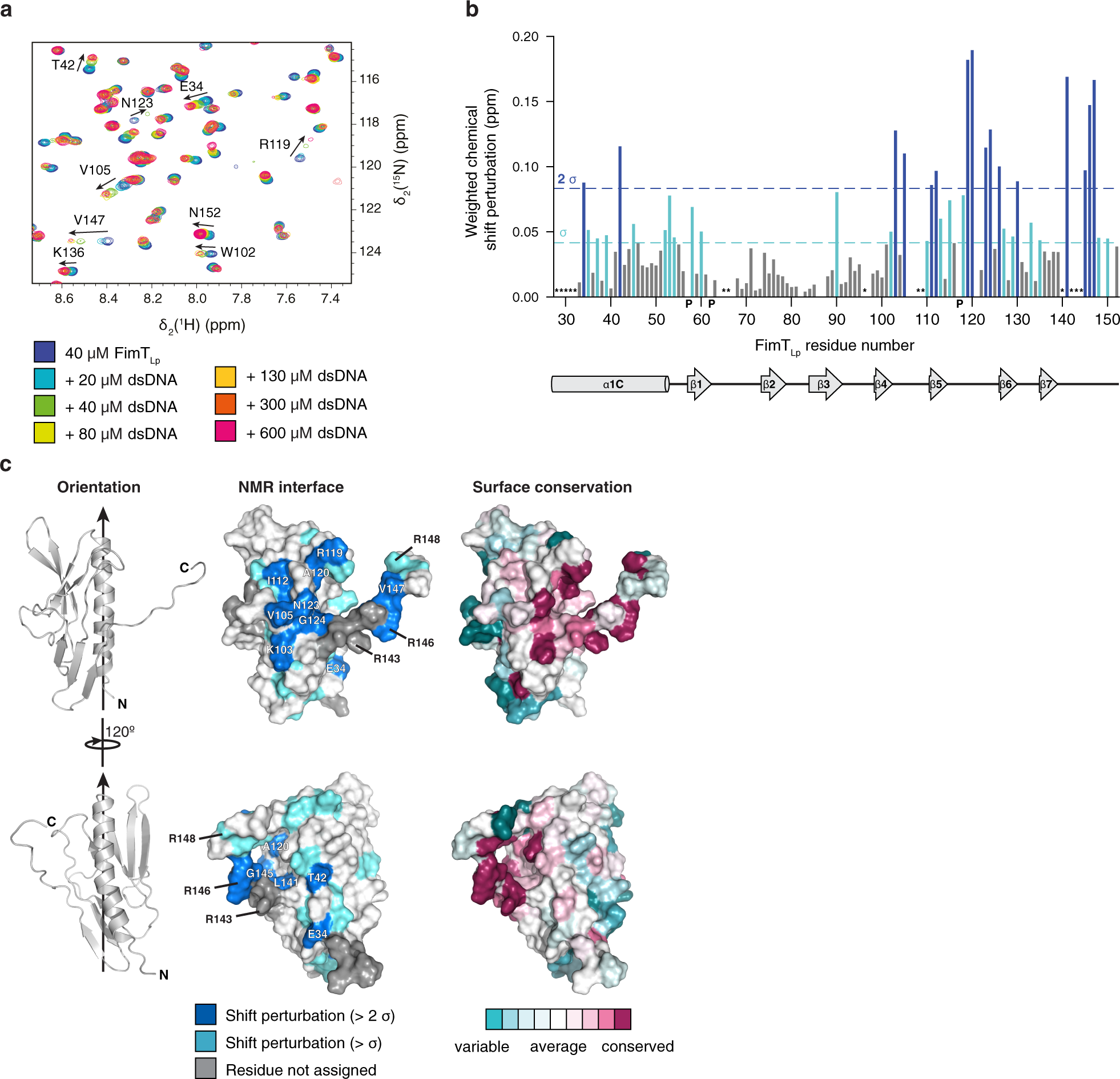
Fig. 3: Identification of the DNA interaction surface of FimTLp.
From: The molecular basis of FimT-mediated DNA uptake during bacterial natural transformation

a, Selected region of 1H, 15N-HSQC spectra showing 15N-labelled FimTLp alone and in the presence of increasing concentrations of 12 bp dsDNA. b, Weighted CSP map generated from a. Residues experiencing CSPs (Δppm > 1 σ), light blue; residues experiencing CSPs (Δppm > 2 σ), dark blue; P, prolines; *, residues not assigned. c, Left, FimTLp is shown in two orientations rotated by 120° in ribbon representation. Arrows indicate the pilus axis as in Fig. 2a. Middle, CSPs are mapped onto the surface of FimTLp and coloured as in b. Residues producing large shifts are labelled on the molecular surface. Right, surface residues of FimTLp are coloured according to conservation. This image was generated using the ConSurf server84. Source data are provided as a Source Data file.