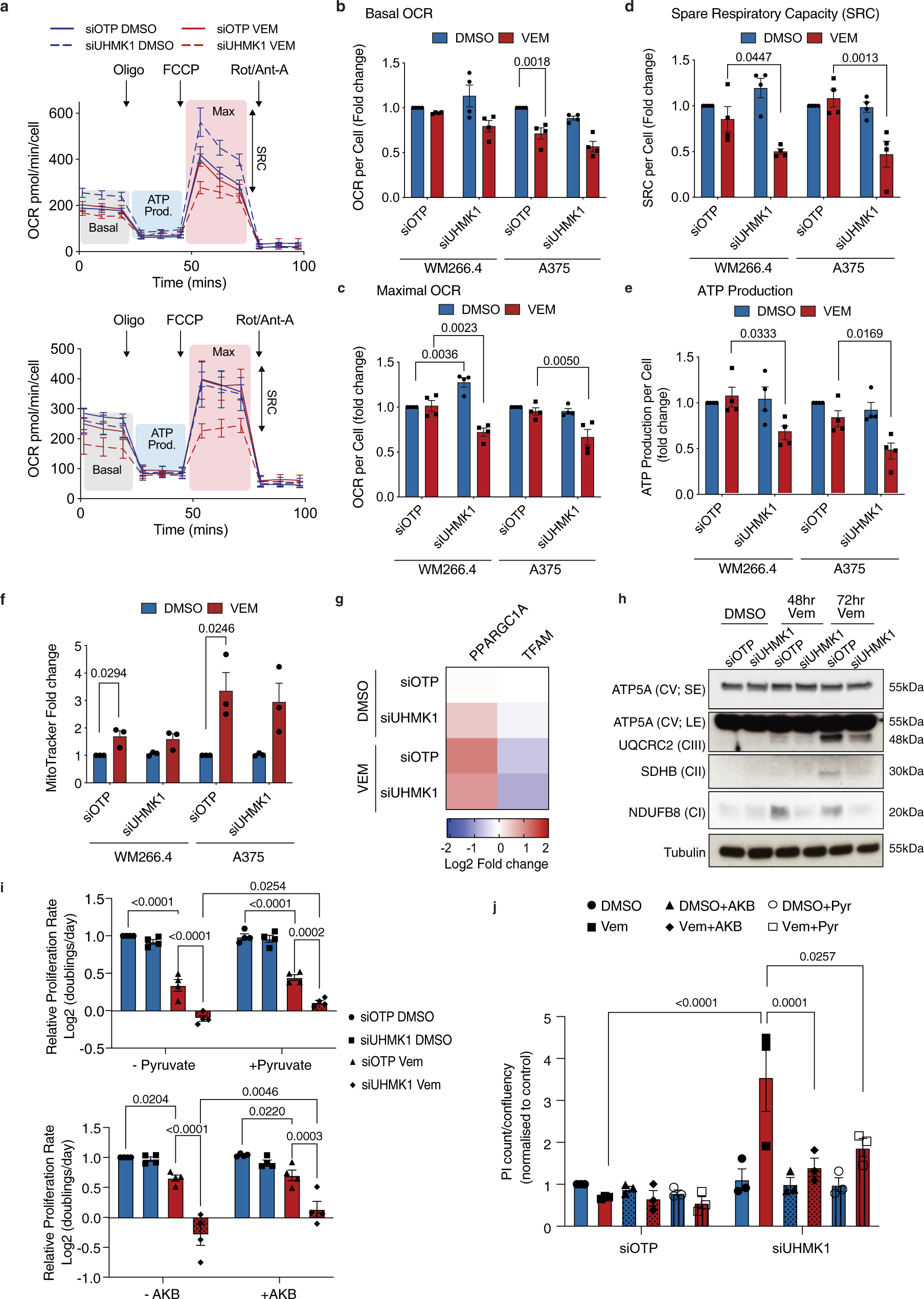
Fig. 4: UHMK1 reprograms mitochondrial metabolism in response to BRAFi.

WM266.4 and A375 cells were transfected with the indicated siRNA and treated with DMSO or 300 nM Vem for 48 h. a Oxygen consumption rate (OCR) was determined using Seahorse Extracellular Flux Analysis and representative profiles for WM266.4 (top panel) and A375 (bottom panel) cells are shown (Oligo = oligomycin; FCCP = Carbonyl cyanide-4-(trifluoromethoxy) phenylhydrazone; Rot/Ant-A = rotenone + antimycin-A; representative of n = 4 biologically independent experiments). Effect of gene knockdown and Vem treatment on basal OCR (b), max OCR (c), spare respiratory capacity (SRC) (d), and ATP production (e) was determined following treatment with mitochondrial inhibitors as indicated in (a). Data are presented as mean values ± SEM (n = 4 biologically independent experiments). Statistical significance was determined using a one-way ANOVA adjusted for multiple comparisons. f Mitochondrial number was determined using high content image analysis of Mitotracker stained melanoma cells treated as indicated. Data are presented as mean values ± SEM (n = 3 biologically independent experiments). Statistical significance was determined using a one-way ANOVA adjusted for multiple comparisons. g Effect of gene knockdown and Vem treatment on expression of the indicated genes was determined using q-RT-PCR. Data are expressed as mean Log2 fold change (n = 3 biologically independent experiments). h Whole-cell lysates were analysed by western blot analysis for the indicated proteins. Data are representative of n = 3 biologically independent experiments (SE = short exposure; LE = long exposure). i A375 cells were transfected with the indicated siRNA and treated with DMSO or 300 nM Vem, in the presence or absence of electron acceptors pyruvate (1 mM) or α-ketobutyrate (AKB; 1 mM). Cells were fixed and stained with DAPI 5 days post treatment and proliferation rate was calculated [(Log2(Day 5 count/Day 0 count)/4 days]. Data are presented as mean values ±  SEM (n = 4 biologically independent experiments). Statistical significance was determined using a two-way ANOVA adjusted for multiple comparisons. j Cell death was assessed in A375 cells treated as in (i) using a propidium iodide (PI) cell death assay. Data are normalized to % confluency and are presented as mean values ± SEM (n = 4 biologically independent experiments). Statistical significance was determined using a two-way ANOVA adjusted for multiple comparisons. Source data are provided as a Source Data file.