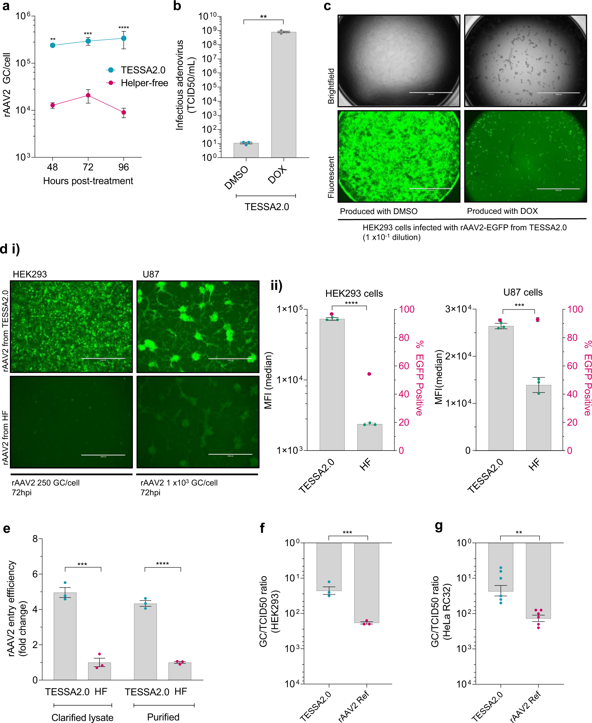
Fig. 2: TESSA2.0 enhances rAAV2 production in HEK293 cells.

a Production of rAAV2-EGFP in HEK293 cells using the TESSA2.0 vectors (TESSA-AAV and TESSA-RepCap2 used at an MOI of 25) versus transfection with the helper-free (HF) plasmids. DNAse-resistant particles quantified by EGFP-specific qPCR. Data are N = 3 (mean ± SD) biological replicates. Analysed by two-way ANOVA followed by Bonferroni post hoc test comparing TESSA2.0 versus Helper-free. **p = 0.0018, ***p = 0.0004, ****p ≤ 0.0001. b TCID50 assay quantification of infectious adenovirus in crude rAAV2-EGFP preparations generated from the TESSA2.0 approach (DMSO-treated group) compared to treatment with doxycycline. Data are N = 3 (mean ± SEM) biological replicates. Statistical significance was calculated using a two-tailed unpaired t-test. **p = 0.0016. c Representative brightfield and fluorescence microscopy images of HEK293 cells infected at a 1:10 volume dilution with rAAV2-EGFP crude preparations derived from TESSA2.0 that were produced in presence of DMSO or doxycycline. Cells supplemented with doxycycline and imaged at day 7 post-infection. Scale bar, 2000 µm. Data representative of at least three independent experiments. (d i) Fluorescent images of HEK293 and U87 cells transduced with crude preparations of rAAV2-EGFP derived from the TESSA2.0 or HF approach. Cells were imaged at 72 hpi (Scale bar, 1000 μm) and EGFP expression analysed by (ii) flow cytometry. Data are N = 3 (mean ± SD) biological replicates. Statistical significance was calculated using a two-tailed unpaired t-test. ***p = 0.0002, ****p ≤ 0.0001. e Efficiency of cellular uptake of rAAV2-EGFP particles derived from TESSA2.0 compared to HF. HEK293 cells were infected at 50 GC/cell with clarified lysate or purified preparation of rAAV2-EGFP. Total genomes were quantified by EGFP-specific qPCR at 6 hpi and data presented as fold-change relative to cells infected with rAAV2-EGFP derived from HF. Data are N = 3 (mean ± SEM) biological replicates. Statistical significance was calculated using a two-tailed unpaired t-test. ***p = 0.0004, ****p ≤ 0.0001. Transduction potency of rAAV2-EGFP derived from TESSA2.0 compared to a control rAAV2-EGFP reference stock (Vector BioLabs). Purified DNAse-resistant rAAV2-EGFP stocks were normalised by EGFP-specific qPCR to equivalent titres and transduction quantified by the TCID50 assay in (f) HEK293 cells and (g) HeLa RC32 cells aided by wt Ad5. Data presented as GC to TCID50 ratio. For panel f, data are N = 3 (mean ± SEM) biological replicates. For panel g, N = 6 (mean ± SEM) biological replicates from two independent experiments. Statistical significance was calculated using an unpaired t-test (two-tailed). **p = 0.0032, ***p = 0.0004.