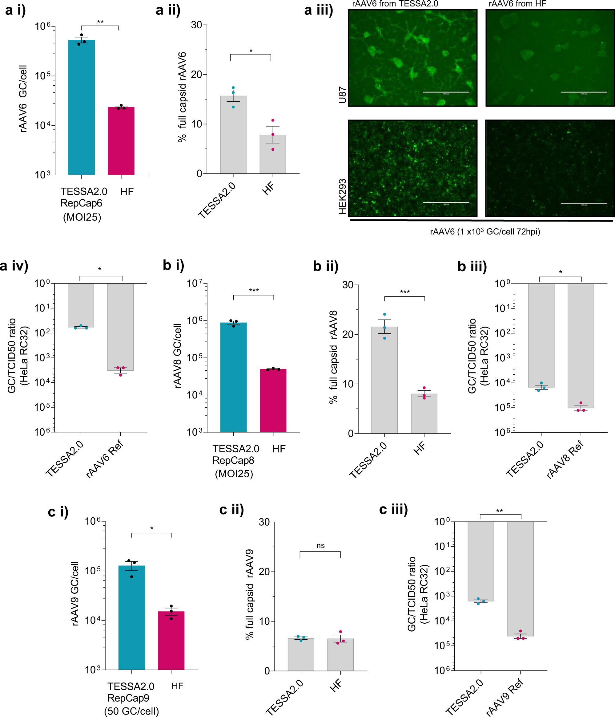
Fig. 3: TESSA2.0 enhances production of rAAV6, rAAV9 and rAAV8 compared to the HF approach.

Production yield of (a i) rAAV6-EGFP, (b i) rAAV8-EGFP, and (c i) rAAV9-EGFP in HEK293 cells using TESSA2.0 vectors compared to the HF method. Data presented as DNAse-resistant genomes determined by EGFP-qPCR. Proportion of encapsulated genomes (% full) of (a ii) rAAV6-EGFP, (b ii) rAAV8-EGFP, and (c ii) rAAV9-EGFP determined following quantification of assembled rAAV6, -8, -9 particles using ELISA and compared against the qPCR titre. (a iii) Assessment of rAAV6-EGFP transduction in HEK293 and U87 cells. Cells were infected (1000 GC/cell) with crude rAAV6-EGFP preparations from TESSA2.0 or HF and imaged by fluorescent microscopy at 72 hpi (representative of N = 3 biological replicates). Scale bar, 1000 µm. Transduction potency of (a iv) rAAV6-EGFP, (b iii) rAAV8-EGFP and (c iii) rAAV9-EGFP derived from TESSA2.0 compared to a control rAAV6-EGFP, rAAV8-EGFP and rAAV9-EGFP reference stock (Vector BioLabs), respectively. Purified DNAse-resistant rAAV stocks were normalised by EGFP-specific qPCR (1 × 109 GC/mL) and transduction quantified by the TCID50 assay in HeLa RC32 cells aided by wt Ad5. Data presented as GC to TCID50 ratio. For all panels, data are N = 3 (mean ± SEM) biological replicates. Statistical significance was calculated using an unpaired t-test (two-tailed). *p ≤ 0.05, **p ≤ 0.01, ***p ≤ 0.001.