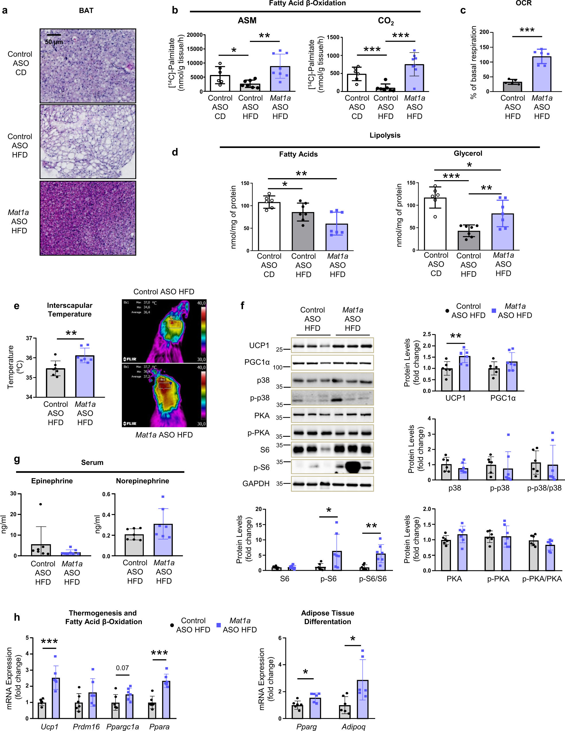
Fig. 2: Mat1a antisense oligonucleotides induce thermogenesis in brown adipose tissue (BAT).

Two-month-old C57BL/6J mice were fed a chow diet (CD) or a high-fat diet (HFD) for 10 weeks. During the last 4 weeks mice were treated with Mat1a antisense oligonucleotide (ASO) or control ASO (25 mg/kg/week) until sacrifice. a Representative microphotographs of BAT sections stained with Hematoxylin/Eosin of CD- (n = 6) and HFD-fed ASO-treated mice (n = 6). b Fatty acid β-oxidation was determined measuring the amount of [14C]-acid-soluble metabolites (ASM) (incomplete oxidation of palmitate) and [14C]-CO2 (complete oxidation of palmitate) in BAT of CD- (n = 6) and HFD-fed control (n = 7) and Mat1a (n = 8) ASO-treated mice. c Oxygen consumption rate (OCR) expressed as % of basal respiration of HFD-fed control (n = 5) and Mat1a (n = 6) ASO-treated mice. d BAT lipolysis was determined by measuring the amount of fatty acids and glycerol secreted ex vivo by BAT of CD- (n = 6) and HFD-fed control (n = 7) and Mat1a (n = 7) ASO-treated mice. e Quantification and infrared thermal images of BAT interscapular temperature of HFD-fed control (n = 7) and Mat1a (n = 7) ASO-treated mice. f Representative blots and densitometries of uncoupling protein1 (UCP1), peroxisome proliferator-γ activated receptor (PPAR)-γ co-activator 1α (PGC1α), phosphorylated and total forms of mitogen-activated protein kinase p38 (p38), protein kinase A (PKA) and S6 protein, and glyceraldehyde-3-phosphate dehydrogenase (GAPDH), as representative loading control, in BAT of HFD-fed control (n = 6) and Mat1a (n = 7) ASO-treated mice. The ratio between phosphorylated and total forms of the proteins was determined. g Serum epinephrine and norepinephrine levels in HFD-fed control (n = 7) and Mat1a (n = 7) ASO-treated mice. h mRNA expression levels in BAT of HFD-fed control (n = 6) and Mat1a (n = 6) ASO-treated mice of Ucp1, PR/SET Domain 16 (Prdm16), PGC1α (Ppargc1a) and PPAR alpha (Ppara), as indicators of thermogenesis and mitochondrial fatty acid β-oxidation), and PPAR gamma (Pparg) and adiponectin (Adipoq) genes, as indicators of adipocyte differentiation. Results were normalized with Gapdh and Actin (Actb). Values are presented as means ± SD. Statistically significant differences between groups are indicated by *p < 0.05, **p < 0.01, and ***p < 0.001 (two-tailed Student’s test). Source data are provided as a Source data file.