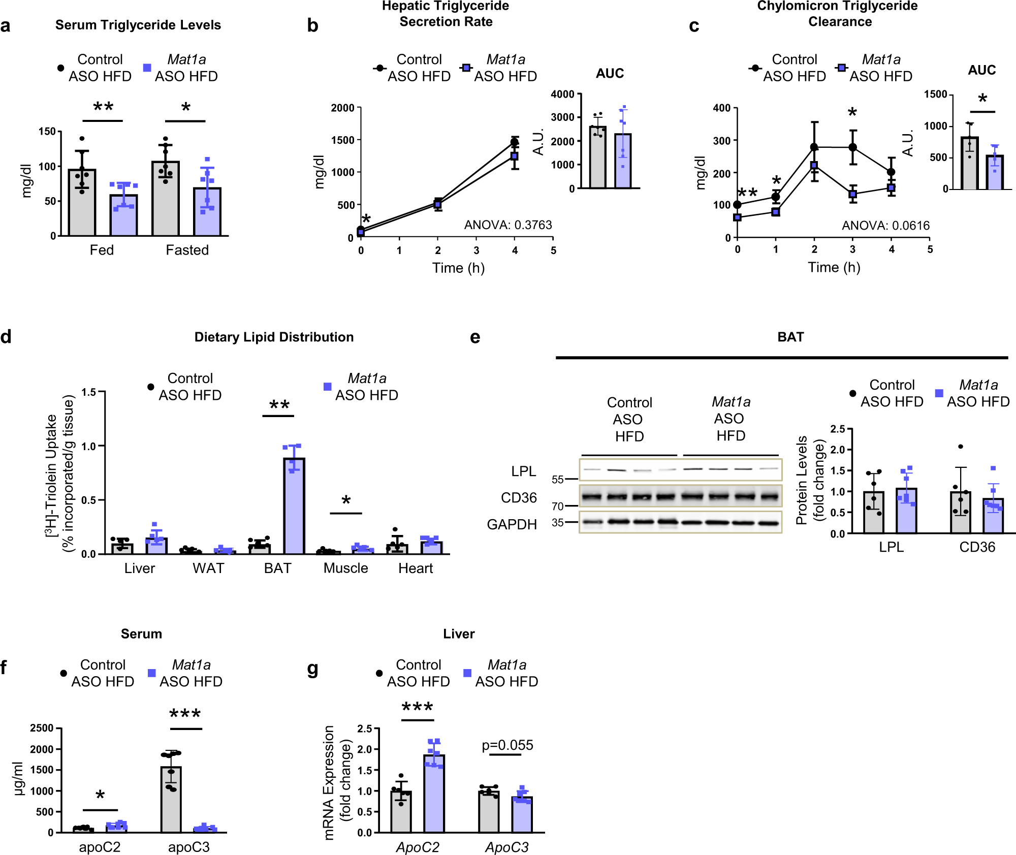
Fig. 4: Mat1a antisense oligonucleotides channel plasma lipids towards the brown adipose tissue (BAT).

Two-month-old C57BL/6J mice were fed a high-fat diet (HFD) for 10 weeks. During the last 4 weeks mice were treated with Mat1a antisense oligonucleotide (ASO) or with control ASO (25 mg/kg/week) until sacrifice. a Serum triglycerides (TG) levels in fed and fasted conditions in HFD-fed control (n = 7) and Mat1a (n = 7) ASO-treated mice. b Circulating TG levels from mice fasted for 4 h prior (0 h), 2 h and 4 h after treatment with the LPL inhibitor, poloxamer P-407 in HFD-fed control (n = 7) and Mat1a (n = 7) ASO-treated mice. Data are also indicated as area under the curve (AUC) expressed in arbitrary units (A.U.). c TG serum levels during oral lipid tolerance test after overnight fasting in HFD-fed control (n = 5) and Mat1a (n = 5) ASO-treated mice. Data are also indicated as AUC expressed in A.U. d Tissue distribution of [3H]-triolein 4 h after oral gavage in HFD-fed control (n = 5) and Mat1a (n = 5) ASO-treated mice. e Representative blots and densitometries of lipoprotein lipase (LPL), fatty acid translocase (CD36) and glyceraldehyde-3-phosphate dehydrogenase (GAPDH) in BAT of HFD-fed control (n = 6) and Mat1a (n = 7) ASO-treated mice. f Serum apoC2 and apoC3 levels in HFD-fed control (n = 7) and Mat1a (n = 8) ASO-treated mice. g mRNA liver expression of ApoC2 and ApoC3 levels in HFD-fed control (n = 6) and Mat1a (n = 7) ASO-treated mice. Results were normalized with Gapdh. Values are presented as means ± SEM for time course representations, and as means ± SD for histograms. Statistically significant differences between groups are indicated by *p < 0,05, **p < 0.01, and ***p < 0.001 (two-tailed Student’s test). Statistical analysis performed by two-way ANOVA test comparing Control ASO HFD vs. Mat1a ASO HFD is presented in hepatic TG secretion and chylomicron clearance curves. Source data are provided as a Source data file.