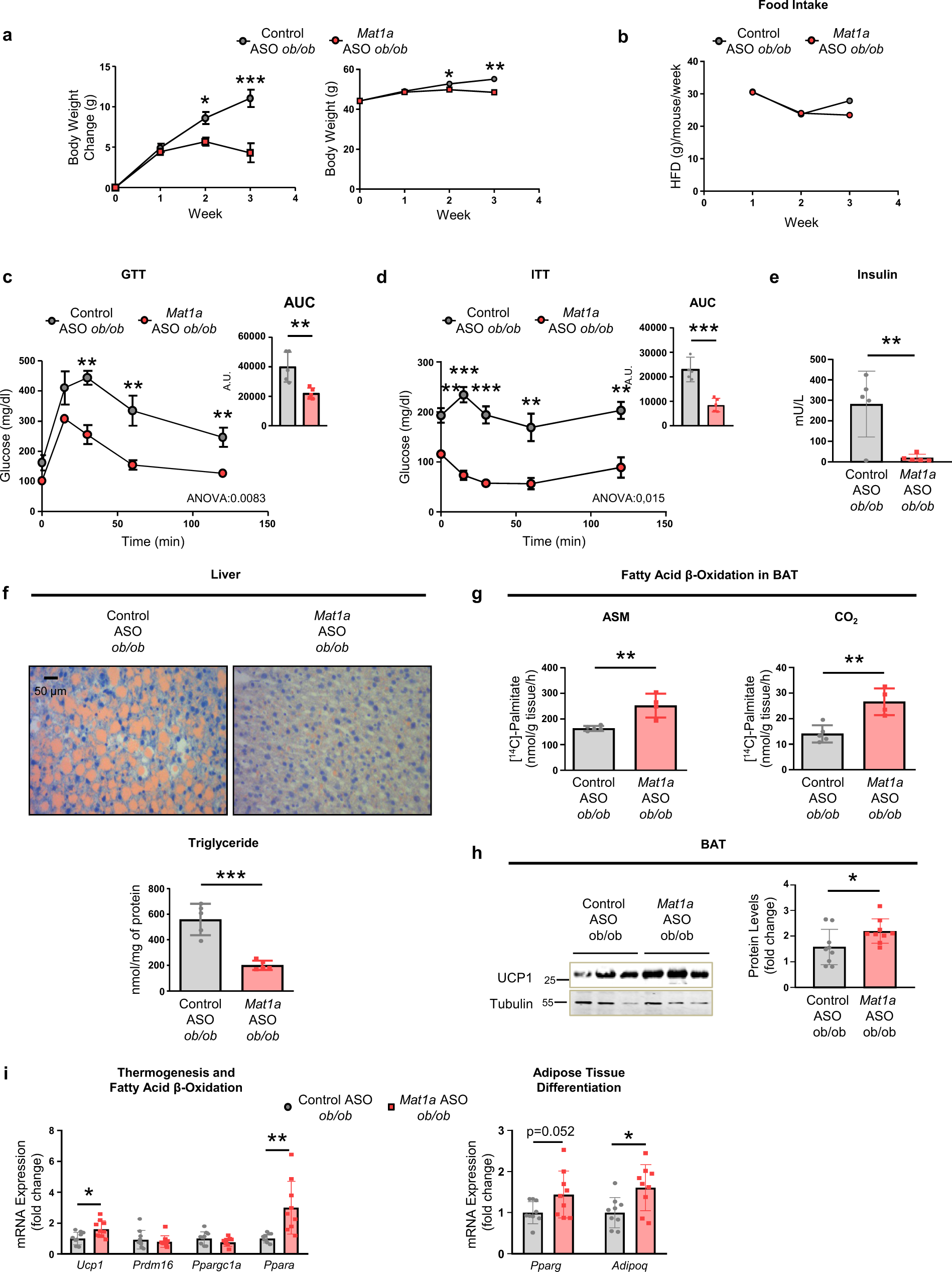
Fig. 5: Mat1a antisense oligonucleotides reverse obesity and hepatoesteatosis in ob/ob mice.

Three-month-old B6.Cg-Lepob/J (ob/ob) mice were fed a high-fat diet (HFD) for 4 weeks. During the diet mice were treated with Mat1a antisense oligonucleotide (ASO) or control ASO (25 mg/kg/week) until sacrifice. a Body weight change and body weight for HFD-fed control (n = 5) and Mat1a (n = 5) ASO-treated ob/ob mice. b Food intake for HFD-fed control (n = 2 cages) and Mat1a (n = 2 cages) ASO-treated ob/ob mice. c Glucose (GTT) and d insulin tolerance tests (ITT) in HFD-fed control (n = 5) and Mat1a (n = 5) ASO-treated ob/ob mice. Data are also indicated as area under the curve (AUC) expressed in arbitrary units (A.U.). e Serum insulin levels in HFD-fed control (n = 5) and Mat1a (n = 5) ASO-treated ob/ob mice fasted overnight. f Representative microphotographs of liver sections stained for Sudan III and liver triglyceride (TG) concentration of HFD-fed control (n = 5) and Mat1a (n = 5) ASO-treated ob/ob mice. g BAT fatty acid β-oxidation, determined measuring the amount of [14C]-acid-soluble metabolites (ASM) (incomplete oxidation of palmitate) and [14C]-CO2 (complete oxidation of palmitate) in HFD-fed control (n = 5) and Mat1a (n = 4) ASO-treated ob/ob mice. h Representative blots and densitometries of uncoupling protein1 (UCP1) and tubulin in BAT of HFD-fed control (n = 9) and Mat1a (n = 9) ASO-treated ob/ob mice. i mRNA expression levels in BAT of HFD-fed control (n = 9) and Mat1a (n = 9) ASO-treated ob/ob of mice Ucp1, PR/SET Domain 16 (Prdm16), peroxisome proliferator-activated receptor (PPAR) gamma co-activator 1 (Ppargc1a) and PPAR alpha (Ppara) as indicators of thermogenesis and fatty acid β-oxidation; and PPAR gamma (Pparg) and adiponectin (Adipoq), as indicators of adipocyte differentiation. Results were normalized with Actin (Actb). Values are presented as means ± SEM for time course representations, and as means ± SD for histograms. Statistically significant differences between groups are indicated by *p < 0.05, **p < 0.01, and ***p < 0.001 (two-tailed Student’s test). Statistical analysis performed by two-way ANOVA test comparing Control ASO HFD vs. Mat1a ASO HFD is presented in GTT and ITT curves. Source data are provided as a Source data file.