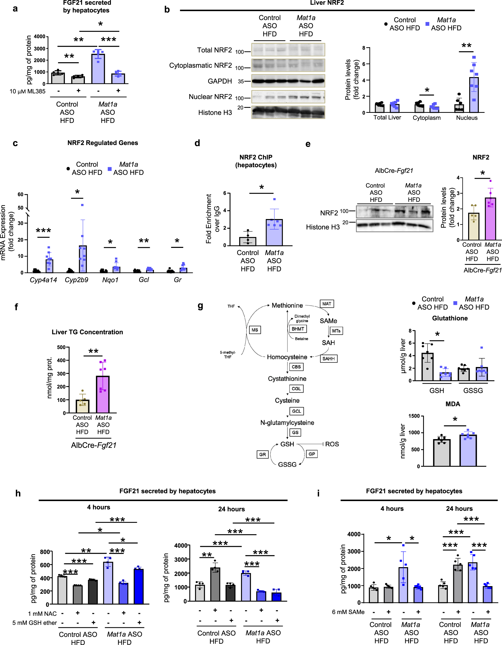
Fig. 7: Nuclear factor E2-related factor 2 (NRF2) mediates Mat1a antisense oligonucleotide-induced FGF21 hepatocyte secretion.

Two-month-old C57BL/6J mice were fed a high-fat diet (HFD) for 10 weeks. The last 4 weeks mice were treated with Mat1a antisense oligonucleotide (ASO) or control ASO (25 mg/kg/week) until sacrifice. Hepatocytes pooled from three HFD-fed ASO-treated mice were isolated, seeded (106 or 75,000 cells/well) and cultured for 4 or 24 h. a FGF21 secreted by hepatocytes from HFD-fed ASO-treated mice exposed during 24 h to 10 µM of the NRF2 inhibitor ML385 (n = 5) or vehicle (n = 5) for control ASO and NRF2 inhibitor ML385 (n = 4) or vehicle (n = 5) for Mat1a ASO. b Representative blots, and densitometries of total liver, cytoplasmic and nuclear NRF2 and glyceraldehyde-3-phosphate dehydrogenase (GAPDH) and Histone H3 from HFD-fed control (n = 7, 7, and 6) and Mat1a (n = 7, 7, and 7) ASO-treated mice. c NRF2 target genes cytochrome P450 4A14 (Cyp4a14), cytochrome P450 2B9 (Cyp2b9), NAD(P)H dehydrogenase [quinone] 1 (Nqo1) (Control (n = 7) and Mat1a (n = 8) ASO HFD), Glutamate-cysteine ligase (Gcl) and Glutathione reductase (Gr) (Control (n = 6) and Mat1a (n = 7) ASO HFD) mRNA expression, normalized with Gapdh. d ChIP-q-PCR analysis of NRF2 target gene Fgf21 in hepatocytes from HFD-fed control (n = 4) and Mat1a (n = 6) ASO-treated mice. e Representative blots, and densitometry of nuclear NRF2 and Histone H3 in liver of HFD-fed control (n = 5) and Mat1a (n = 6) ASO-treated AlbCre-Fgf21 mice. f Liver triglyceride (TG) content of HFD-fed control (n = 5) and Mat1a (n = 7) ASO-treated AlbCre-Fgf21 mice. g Methionine cycle and transulfuration pathway scheme. Liver reduced (GSH) and oxidized (GSSG) glutathione and malondialdehyde (MDA) levels in HFD-fed control (n = 7) and Mat1a (n = 7) ASO-treated mice. h and i FGF21 secreted by hepatocytes (n = 4 and 5/group, respectively) from HFD-fed ASO-treated mice exposed during 4 and 24 h to h 5 mM of GSH ether, 1 mM of N-acetylcysteine (NAC) or vehicle; and i to 6 mM of S-adenosylmethionine (SAMe) or vehicle. Values are represented as means ± SD. Statistically significant differences between groups are indicated by *p < 0.05, **p < 0.01, and ***p < 0.001 (two-tailed Student’s test). Source data are provided as a Source data file.