Fig. 5: ATAD3A oligomerization inhibits cholesterol turnover in AD models.
From: ATAD3A oligomerization promotes neuropathology and cognitive deficits in Alzheimer’s disease models

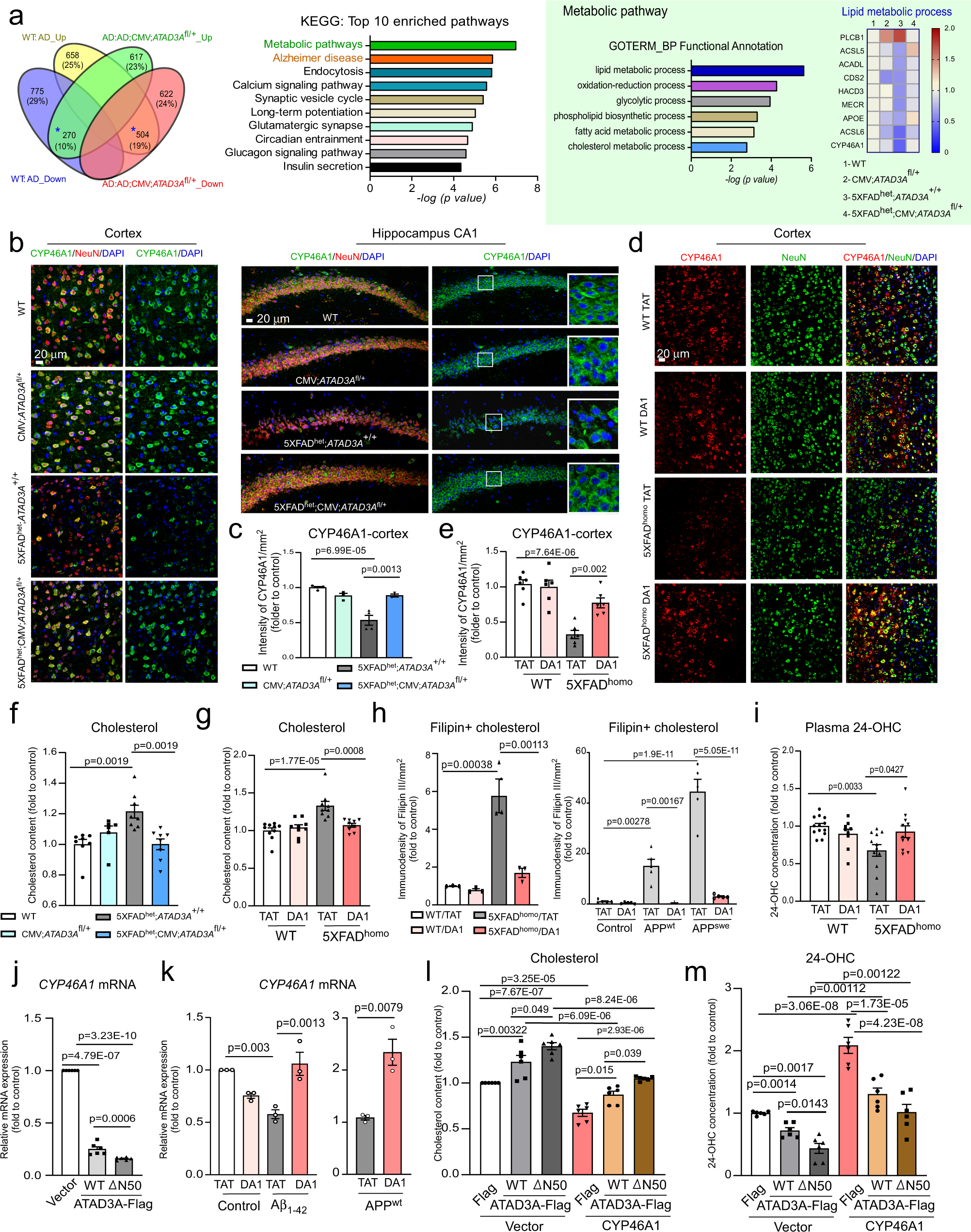
a The cortex of 3-month-old mice (n = 3 mice/group) was subjected to Label-free tandem mass spectrometry. Left: the number of proteins changed in mice. Middle: KEGG database analysis on proteins from the pool marked as *. Right: GO biological pathway analysis of the proteins enriched in the “metabolic pathway”. Heat map: proteins involved in the “lipid metabolic process”. Brain sections from b 8-month-old mice and d 6-month-old mice were stained with anti-CYP46A1 and anti-NeuN antibodies. The intensity of CYP46A1 in NeuN+ cells from mouse cortex was quantified from three separate fields per mouse in c (WT and 5XFADhet;ATAD3A+/+: n = 4; CMV;ATAD3Afl/+ and 5XFADhet;CMV;ATAD3Afl/+: n = 3) and e (n = 6 mice/group). Scale bar: 20 µm. The total cholesterol content was measured in f the cortex from 8-month-old mice and g 9-month-old mice (WT: n = 8; CMV;ATAD3Afl/+: n = 6; 5XFADhet;ATAD3A+/+: n = 8 and 5XFADhet;CMV;ATAD3Afl/+: n = 8. WT/TAT: n = 10; the rest of groups: n = 9). h Left: Brain sections from 9-month-old mice were stained with the filipin probe. The immunodensity of filipin+ cholesterol was quantified from three separate fields per mouse (n = 3 mice/group). Right: Stable APPwt- and APPswe-expressing Neuro2a cells were treated with DA1 or TAT (1 µM/day for 4 days) and stained with the filipin probe. The intensity of filipin+ cholesterol was quantified from five separate fields per sample (n = 5 independent biological experiments). Representative images are shown in Supplementary Fig. 6c. i Plasma 24-OHC levels from 9-month-old mice were measured (WT/TAT: n = 13; WT/DA1: n = 9; 5XFADhomo/TAT: n = 12; 5XFADhomo/DA1: n = 11). j CYP46A1 mRNA was measured by qPCR (n = 6). k Left: HT-22 cells were treated with TAT or DA1 (1 µM) and Aβ1–42 peptides (5 µM, 9 h). Right: Stable APPwt-expressing Neuro2a cells were treated with TAT or DA1. CYP46A1 mRNA was measured by qPCR (n = 3). l Total cholesterol content was measured (n = 6). m The concentration of 24-OHC was measured (n = 6). All data are presented as mean ± SEM from at least three independent experiments and compared by the unpaired two-tailed Student’s t test (k-right) or one-way ANOVA with Tukey’s multiple comparisons test (c–m).