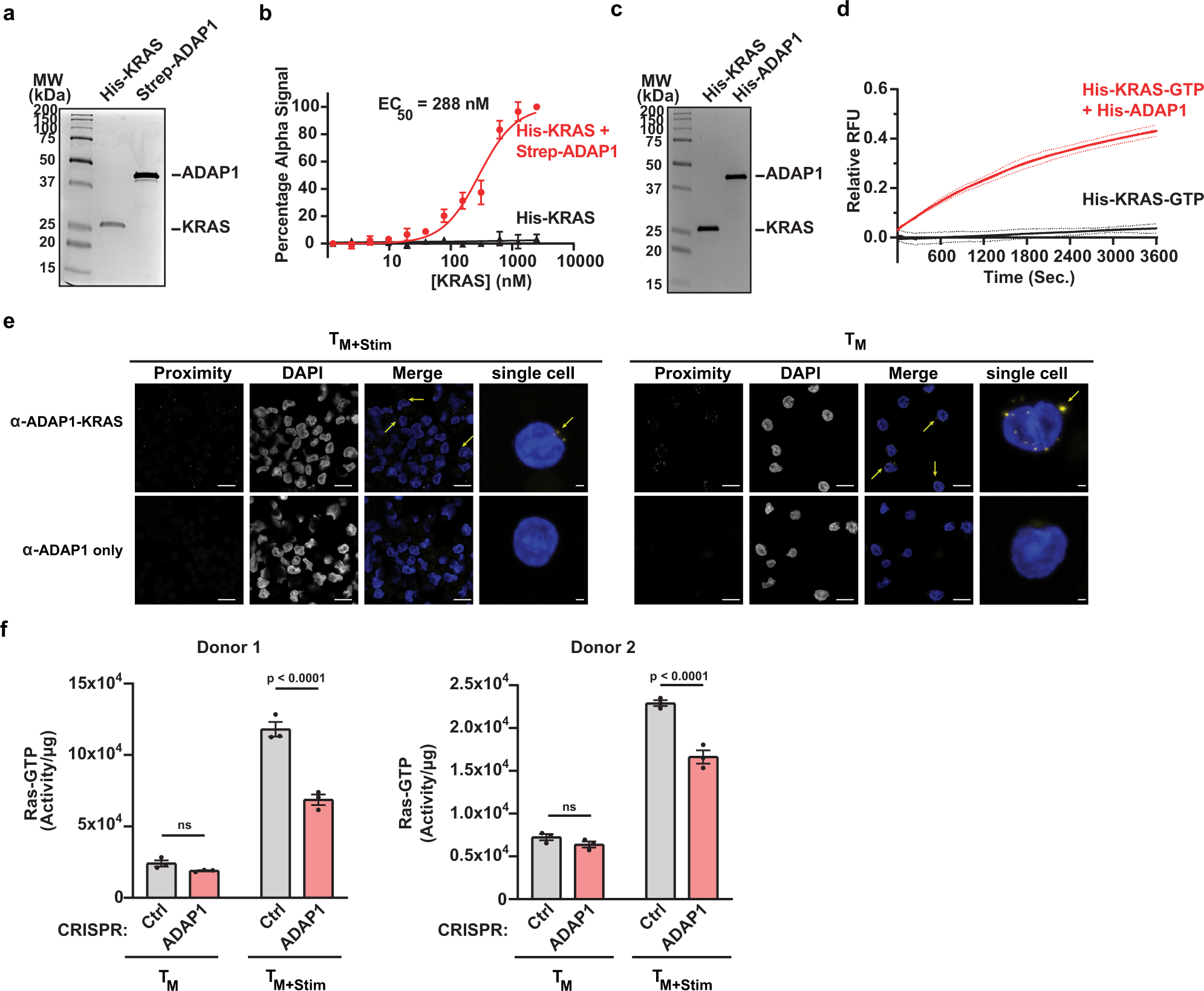
Fig. 7: ADAP1 interacts with and stimulates KRASGTP hydrolysis.

a Coomassie staining of recombinant proteins used in Alpha. b Alpha confirms binding of recombinant ADAP1 and KRAS. Data represents mean ± s.d. percent (n = 3 independent experiments in triplicate). c Coomassie staining of recombinant proteins used in GTPase hydrolysis assay. d GTP-hydrolysis assay confirms that ADAP1 stimulates the rate of KRASGTP hydrolysis (n = 3). One-phase association fitted to data to calculate Kobs hydrolysis rates. Data represents mean ± s.d. Relative RDU (n = 3 independent experiments in triplicate). e Proximity ligation assay of unstimulated and stimulated (1 h anti-TCR/anti-CD28 beads) primary TM. Proteins were tested for proximity by incubating cells with ADAP1 and KRAS antibodies. As a negative control for non-specific probe ligation or amplification, samples incubated with only one antibody were included. Yellow arrows pointing to yellow puncta indicate proteins are in proximity (distances < 40 nm). Images are representative of two donors. Scale bar is 10 μm for multicell images and 1 μm for single cell images. f RASGTP levels in primary ADAP1CRISPR (red) and CtrlCRISPR (gray) TM in the absence or presence of anti-TCR/anti-CD28 bead stimulation (10 min). Each graph is a representative donor. Data represents mean ± s.e.m. of RasGTP/total protein (μg) (n = 3). (two-way ANOVA followed by Sidak’s test for multiple comparison between ADAP1CRISPR and CtrlCRISPR groups), ns not significant. Source data are provided as a Source Data file.