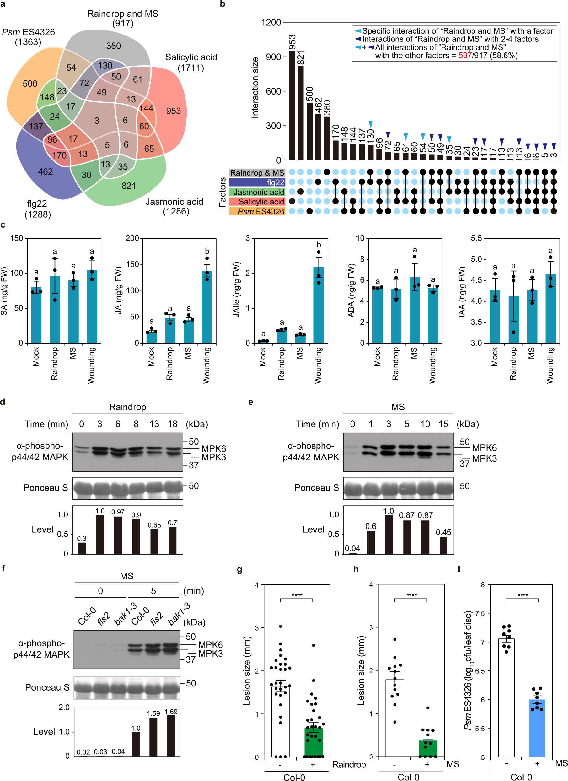
Fig. 2: Raindrop- and MS-induced mechanosensation triggers defense responses.

a, b Venn diagram (a) and the upset plot (b) between 917 raindrop- and MS-induced genes and transcriptome datasets obtained from salicylic acid (SA), jasmonic acid (JA), and flg22 (PAMP) treatment and Pseudomonas syringae pv. maculicola ES4326 infection (P < 0.05). Overlap with raindrop- and MS-induced genes: SA, 21%, 193/917 genes; JA, 11.8%, 108/917 genes; flg22, 37%, 339/917 genes; Psm ES4326, 25.8%, 237/917 genes; any of the four factors, 58.6%, 537/917 genes. c Accumulation of plant hormones (ng/g fresh weight) SA, JA, JA-isoleucine (JA-Ile), abscisic acid (ABA), and indole-3-acetic acid (IAA) 5 min after treatment with 10 falling droplets (raindrop), 1 brushing (MS), or cutting (wounding). Data are presented as mean ± SD. n = 6 plants examined over three independent experiments. Each dot indicates a biological replicate. Different letters above bars indicate significant differences (one-sided Tukey’s multiple comparison test; P < 0.05). d, e Raindrop (4 droplets)- (d) and MS (4 brushings)-induced (e). MAPK activation in Col-0. Total proteins were extracted from 4-week-old plants treated with raindrops and detected by immunoblot analysis with anti-phospho-p44/42 MAPK antibodies. Relative phosphorylation levels are shown below each blot. Similar results were obtained in four independent experiments. f MS-induced MAPK activation in Col-0, fls2, and bak1–3. Total proteins were extracted from 4-week-old plants after 5 min of MS treatment (1 brushing) and detected by immunoblot analysis with anti-phospho-p44/42 MAPK antibodies. Relative phosphorylation levels are shown below each blot. Similar results were obtained in three independent experiments. g, h Disease progression of Alternaria brassicicola in Col-0 leaves 3 days after inoculation with (+) or without (−) raindrop (10 falling droplets) pretreatment (g) or with (+) or without (−) MS (4 brushings) pretreatment (h). Error bars represent SE. Asterisks indicate significant difference (two-sided Tukey’s t test; ****P < 0.0001). i Growth of Psm ES4326 in Col-0 leaves 2 days after inoculation with (+) or without (−) MS (4 brushings) pretreatment. Error bars represent SE. Asterisks indicate significant difference (two-sided Tukey’s t test; ****P < 0.0001). Cfu colony-forming units. n = 29 (g), (−): n = 13, (+): n = 12 (h), and n = 8 (i) samples examined over three independent experiments. Each dot indicates a biological replicate.