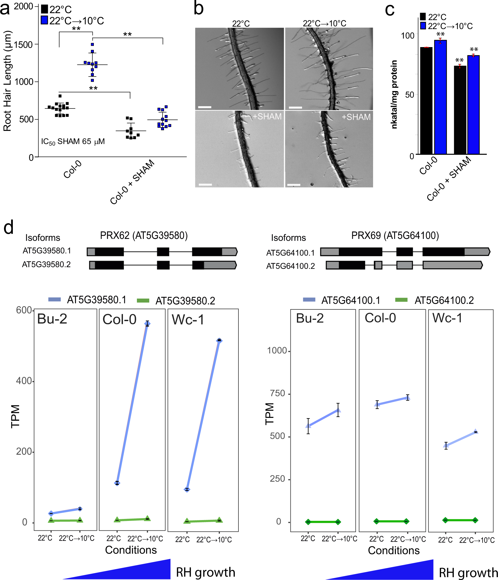
Fig. 2: Low temperature enhanced RH growth requires peroxidase activity and upregulates PEROXIDASE 62 (PRX62) expression.

a RH length phenotype of Col-0 with or without the addition of the PRX inhibitor SHAM. Inhibitory Concentration 50 (IC50) of RH grown at 22 °C was used (65 µM). Each point is the mean of the length of the 10 longest RHs identified in a single root. Data are the mean ± SD (N = 16 roots), two-way ANOVA followed by a Tukey–Kramer test; (**) p < 0.01. Results are representative of three independent experiments. Asterisks indicate significant differences between Col-0 and the corresponding genotype at the same temperature. Exact p-values are provided in the Source Data file. b Representative images of RH phenotype of Col-0 quantified in (a). Scale bars 500 µm. c Total root peroxidase activity. Peroxidase activity was assayed using guaiacol/hydrogen peroxide as substrate in root tissues grown with or without 65 µM SHAM, either for 5 days at 22 °C or for 5 days at 22 °C plus 3 days at 10 °C. Enzyme activity values (expressed as nkatal/mg protein) are the mean of three biological replicates ± SD. p-value of two-way ANNOVA followed by a Tukey–Kramer test (**) p < 0.01. Exact p-values are provided in the Source Data file. d In contrast to PRX69, PRX62 is differentially expressed at low temperature (10 °C) in Arabidopsis accessions with contrasting RH phenotypes. Expression measured by RNA-seq of PRX62 and PRX69 in three contrasting Arabidopsis accessions based on the RH phenotype (short RH in Bu-2 and extra-long RH in Col-0 and Wc-1) detected at 10 °C. Isoforms’ schemes were adapted from boxify (https://boxify.boku.ac.at/). TPM = Transcripts Per Kilobase Million.