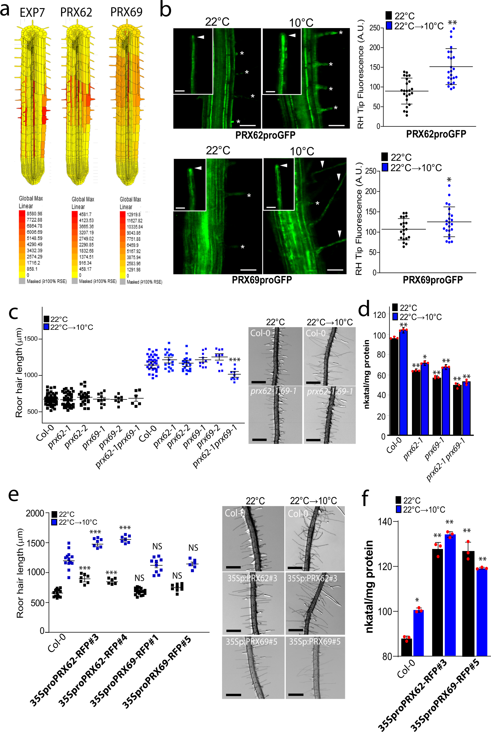
Fig. 3: PEROXIDASE 62 (PRX62) and PEROXIDASE 69 (PRX69) regulate RH growth and peroxidase activity under low temperature conditions.

a The in silico analysis of PRX62 and PRX69 genes expression using Tissue Specific Root eFP (http://bar.utoronto.ca/eplant/). The RH marker EXPANSIN 7 was included for comparison. b Transcriptional reporters of PRX62 (PRX62proGFP) and PRX69 (PRX69proGFP) in the root elongation zone and specifically in RHs (RH) grown at 22 °C or 10 °C. Scale bar = 200 μm. Growing RHs are indicated with asterisks while already grown RHs with arrowheads. On the right, GFP signal is quantified. Each point is the signal derived from a single RH tip. Fluorescence AU data are the mean ± SD (N = 20 root hairs) according to Mann–Whitney U test; two-tailed p value < 0.05. Results are representative of two independent experiments. Asterisks indicate significant differences between temperatures. Exact p-values are provided in the Source Data file. c Scatter-plot of RH length of Col-0, PRX62 mutants (prx62-1 and prx62-2) and PRX69 mutants (prx69-1 and prx69-2) and double mutant prx62-1 prx69-1 grown at 22 °C or at 10 °C. Each point is the mean of the length of the 10 longest RHs identified in a single root. Data are the mean ± SD (N = 10 roots), two-way ANOVA followed by a Tukey–Kramer test; (***) p < 0.001. Results are representative of three independent experiments. Asterisks indicate significant differences between Col-0 and the corresponding genotype at the same temperature. Scale bars = 500 µm. Exact p-values are provided in the Source Data file. d Peroxidase activity was assayed using guaiacol/hydrogen peroxide as substrate in root tissues from Col-0, prx62-1 and prx69-1 seedlings grown either at 22 °C or at 10 °C. Enzyme activity values (expressed as nkatal/mg protein) are the mean of three biological replicates ± SD. p-value of two-way ANOVA followed by a Tukey–Kramer test, (**) p < 0.01, (*) p < 0.05. Exact p-values are provided in the Source Data file. e Scatter-plot of RH length of Col-0, 35SproPRX62-tagRFP/Col-0 and 35SproPRX69-tagRFP/Col-0 lines. Each point is the mean of the length of the 10 longest RHs identified in a single root. Results are the mean of three biological replicates ± SD (N = 10 roots). Asterisks indicate significant differences between Col-0 and the corresponding genotype at the same temperature (two-way ANOVA followed by a Tukey–Kramer test; (***) p < 0.001). NS = non-significant differences. Exact p-values are provided in the Source Data file. Scale bars = 500 µm. f Peroxidase activity was assayed using guaiacol/hydrogen peroxide as substrate in root tissues from Col-0 and overexpression lines 35SproPRX62-tagRFP/Col-0 #3 and 35SproPRX69-tagRFP/Col-0 #5 grown either at 22 °C or at 10 °C. Enzyme activity values (expressed as nkatal/mg protein) are the mean of three biological replicates ± SD. p-value of two-way ANOVA followed by a Tukey–Kramer test, (**) p < 0.01, (*) p < 0.05. Exact p-values are provided in the Source Data file.