Fig. 6: Dynamics measurements in different gating modes.
From: A distinct mechanism of C-type inactivation in the Kv-like KcsA mutant E71V

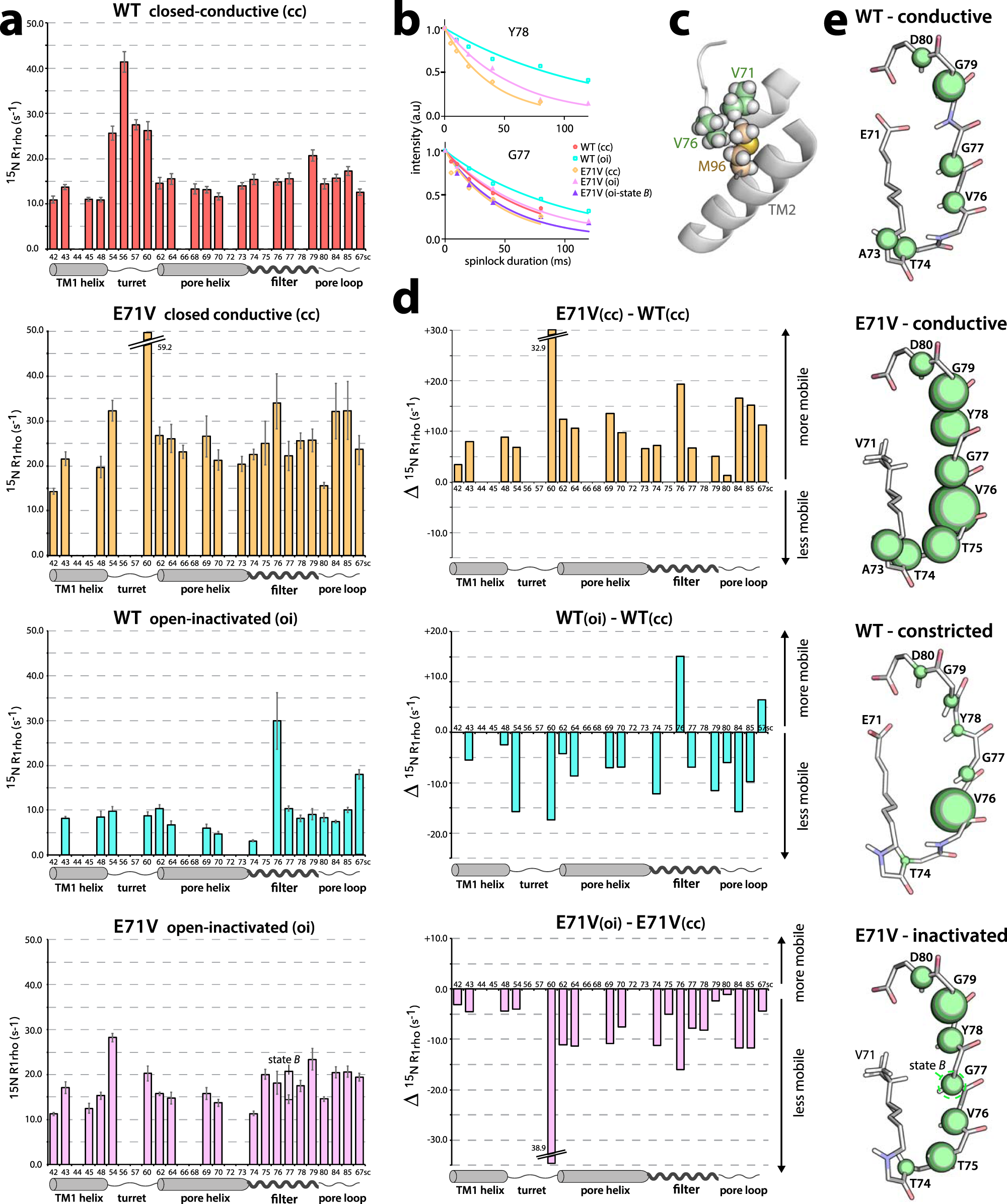
a 15N rotating-frame ssNMR relaxation rates (R1rho) that report on slow molecular motions in closed-conductive (cc) and open-inactivated (oi) WT KcsA (red, cyan) and E71V (yellow, pink), measured at 700 MHz and 60 kHz MAS. The error bars show the standard error of the fit. Source data are provided as a Source Data file. b R1rho signal decay curves for selected filter residues. Symbols mark data points and lines represent best fits. c The valine behind the E71V filter is in direct contact with the hydrophobic V76 and M96 sidechains. d Plots of the differences in the dynamics between the closed-conductive (cc) states of E71V and WT, and for each WT and E71V the dynamics differences between their open-inactivated (oi) and closed-conductive (cc) states. Source data are provided as a Source Data file. e Illustration of the site-resolved selectivity filter dynamics. The size of the green spheres represents the R1rho relaxation rates.