Fig. 1: Responses in somatosensory cortex are temporally precise.
From: Texture is encoded in precise temporal spiking patterns in primate somatosensory cortex

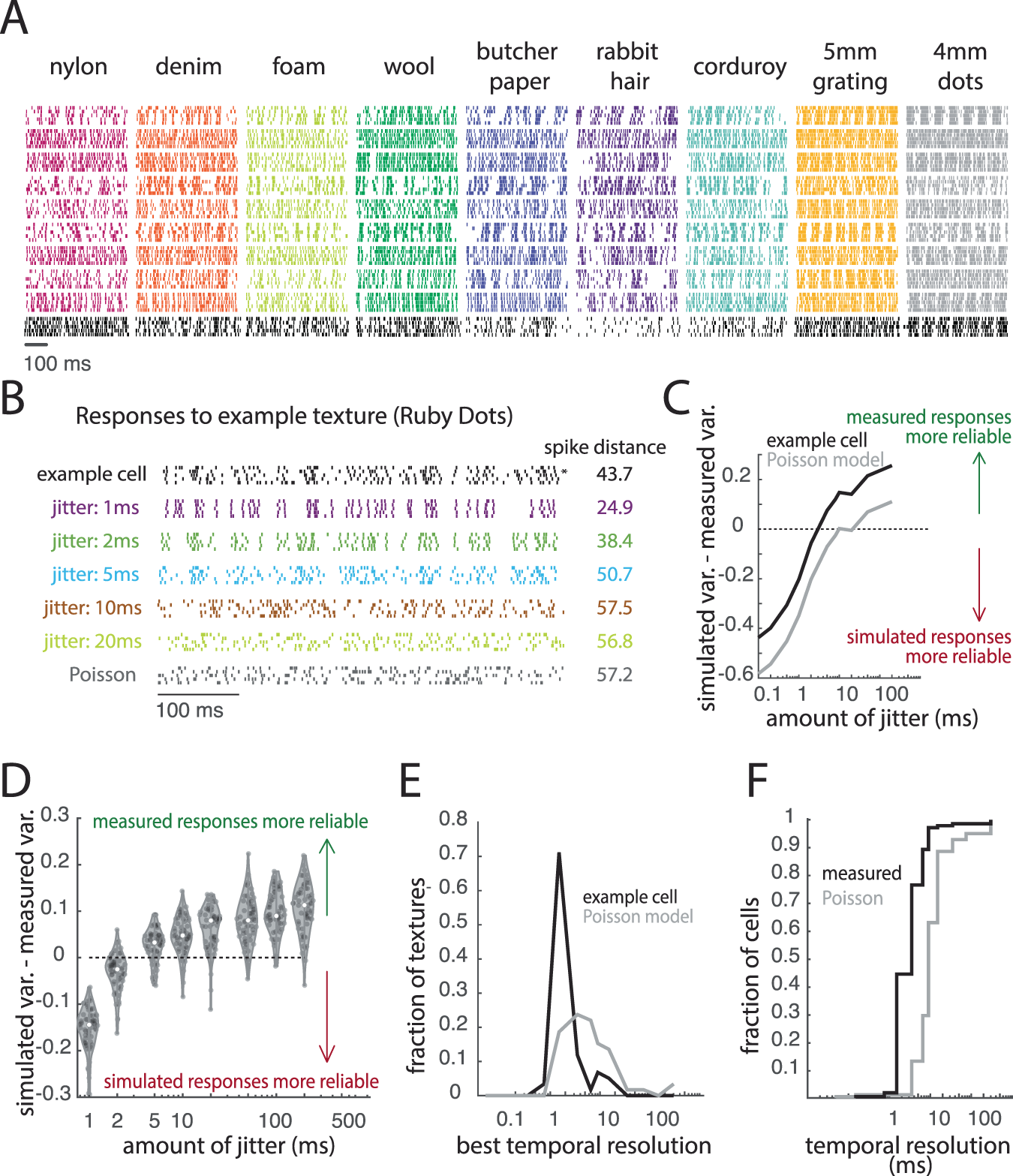
A Responses of ten example neurons to five repeated presentations of nine (of 59) textures. Each color denotes a different texture, each row denotes the response of an individual neuron across five repeated presentations of that texture. The bottom row of responses, colored in black, is from the example cell used in (B–F) of this figure. For more example responses, see Supplemental Fig. 7. B Response of one example neuron to 5 repeated presentations of one texture (an upholstery fabric). The asterisk indicates the trial response (trial #2) that was used to generate the simulated (jittered) responses. Colored rasters represent rate-matched simulated responses with different amounts of jitter. The gray raster is a rate-matched response from a Poisson model. Spike distances represent mean pairwise values across the five measured or simulated responses. C To assess the match in the variability of measured and simulated responses, we first divide the spike distance by the mean firing rate across repetitions and subtract this value from its counterpart calculated from the simulated response. The point at which this line crosses the x-intercept represents the point at which the measured responses become more temporally reliable than their simulated counterparts. The black trace is derived from the measured response of the neuron and the gray trace is derived from a rate-matched Poisson model to ‘Ruby Dots’. D The difference in the variability of the measured and simulated responses as a function of jitter for all textures. Each point is one texture. For most textures, measured responses are more reliable than simulated responses with jitter set to 5 ms. E Histogram of the resolutions estimated from the responses to all repeated presentations of all 59 textures of the example neuron (black) and its rate-matched Poisson counterpart (gray). F Cumulative distribution of the temporal resolutions, determined using the methods shown in (B–E), of all neurons (measured, black) and their rate-matched Poisson models (Poisson, gray).