Fig. 2: Off-target profiles of high-fidelity variants.
From: Benchmarking of SpCas9 variants enables deeper base editor screens of BRCA1 and BCL2

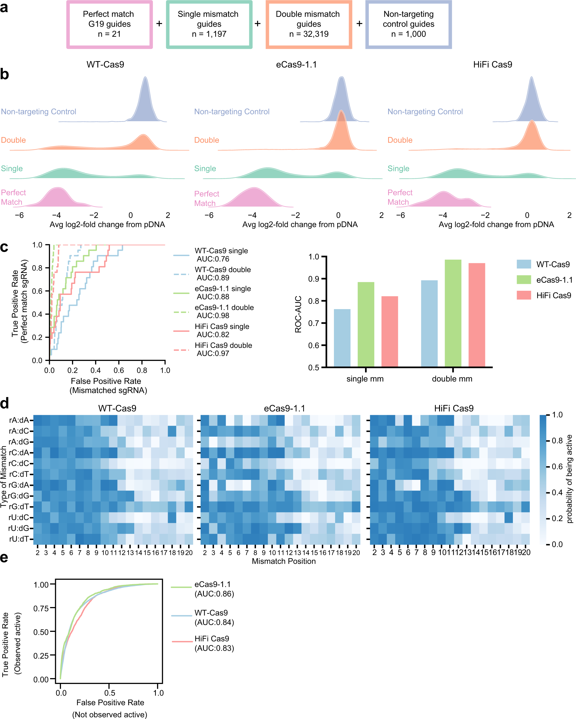
a Schematic depicting off-target library construction and guide selection. b Ridge plots showing activity of guides in the library with zero, one or two mismatches. c ROC plots for each enzyme screened with single (solid lines) and double mismatched sgRNAs (dashed lines). AUC is reported in the graph legend. Data are also summarized in a barplot. d CFD matrices for each enzyme, numbered such that 2 is the second nucleotide in the guide. Note that mismatches start at position 2, because the first position of the guide is always fixed as a G. e ROC plot depicting ability to predict activity at double mismatches using single mismatch data. True positives are guides that were observed to be active, false positives are guides that were not active in the screen. Source data are provided as a Source Data file.