Fig. 4: Off-target profiles of Cas9-NG and SpG.
From: Benchmarking of SpCas9 variants enables deeper base editor screens of BRCA1 and BCL2

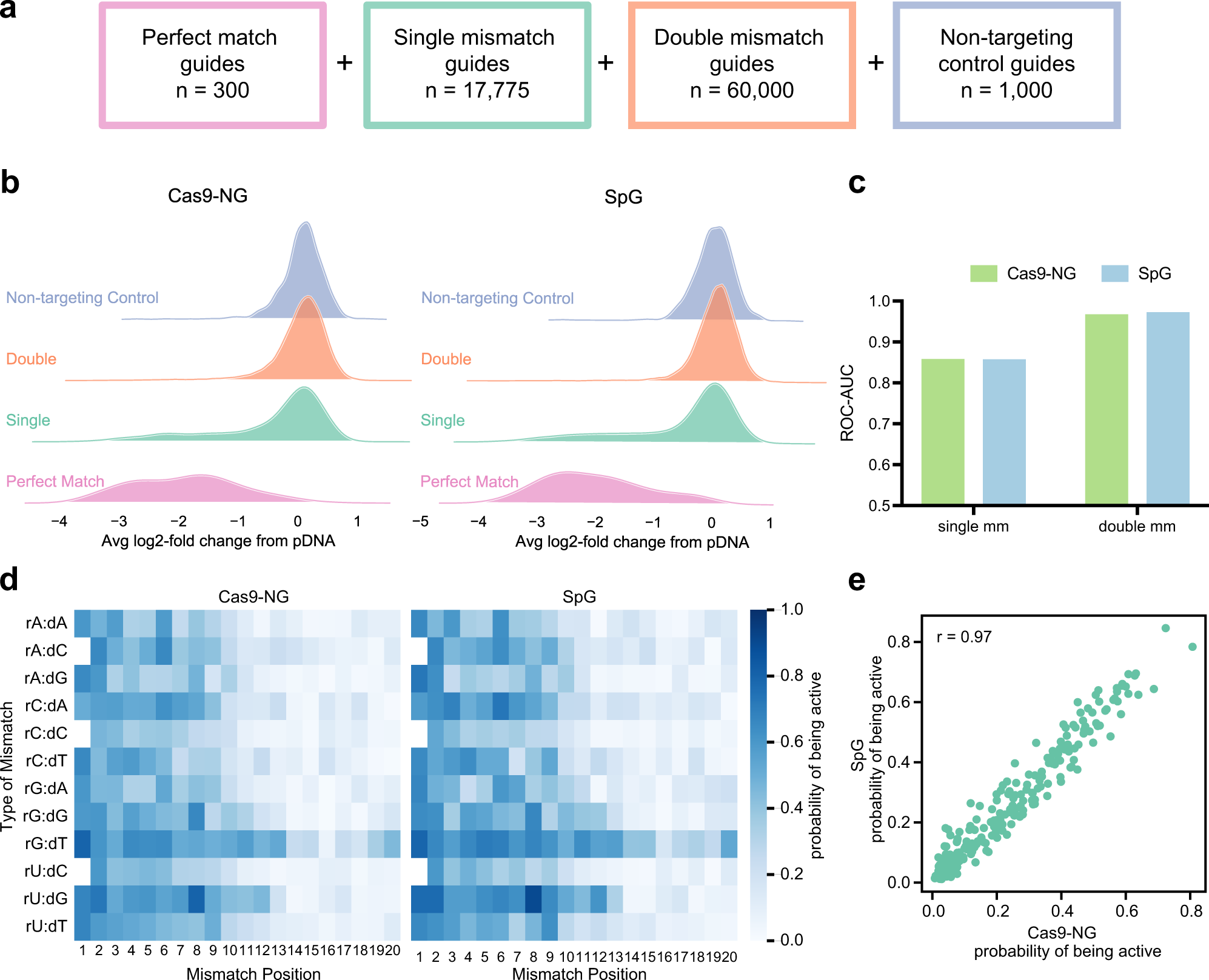
a Schematic depicting off-target library construction and guide selection. b Ridge plots showing activity of filtered guides with zero, one or two mismatches. c ROC-AUC values at single and double mismatches for Cas9-NG and SpG. d CFD matrix for Cas9-NG and SpG. Note that there are no wildtype g20 and G20 guides with a G in the first position, so the rN:dC squares are blank. e Scatter plot showing probability of being active for each single mismatch position/type for Cas9-NG and SpG (n = 237). Pearson correlation is noted in the top left. Source data are provided as a Source Data file.