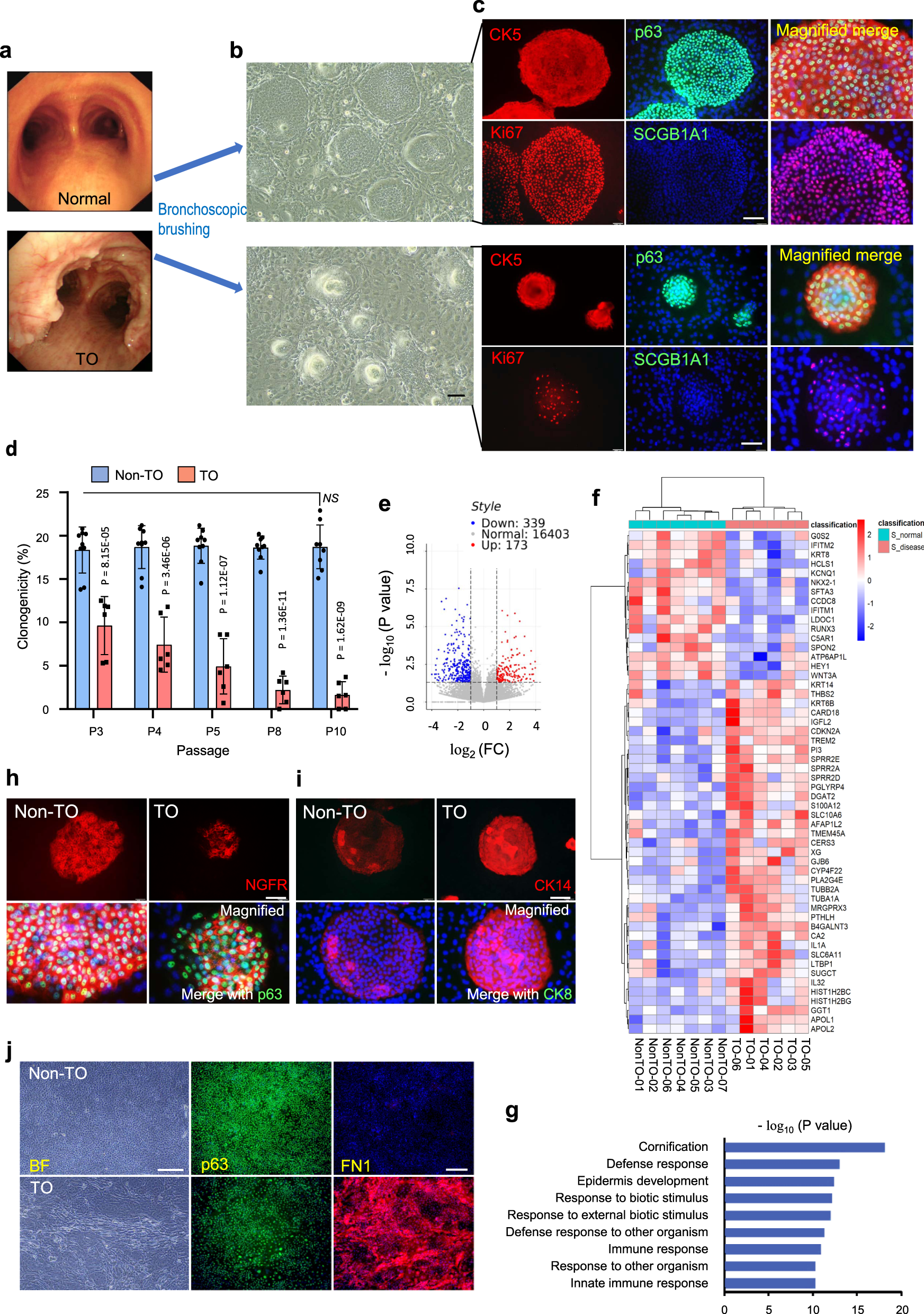
Fig. 1: Tracheal-bronchial basal cell (TBBC) isolation and characterization.

a Bronchoscopic view of normal and typical TO influenced airway. b TBBCs cloned from brushing samples (non-TO n = 7, TO n = 6 biological independent samples) (c) were confirmed by immunofluorescent (IF) staining for basal cell signature markers p63/CK5, proliferation indicator Ki67, and exclusively checked for differentiating markers SCGB1A1. Scale bar, 100 μm. d Self-renewal ability was quantitatively evaluated, shown as percentage of plated cells that formed typical clones on Day 4–5 post-seeding over continuous passaging (non-TO n = 9 and TO n = 6 biologically independent experiments). Results are represented as mean ± SD, and p values are indicated to show statistical significance based on two-tailed Student’s t-tests. e Non-TO and TO-derived TBBCs from P3 to 4 culture were subjected to RNA-Seq. Volcano plot visualizing all genes according to the sequencing data, p-values (−log10P) plotted against fold changes (log2FC). Vertical dotted lines: log2FC = ±1, horizontal dotted lines: −log10(P) = 1.30103. n = 6–7/group. f Comparative expression profile was displayed by heatmap. g GO enrichment analysis of TO-derived TBBCs-upregulated genes. h, i p63, CK14, NGFR, and CK8 expression were assessed on cultured clones derived from control and TO cases. Scale bar, 100 μm. j Repsentative bright-field imaging and IF staining of fibronectin paralleled with p63 on TBBCs cultured on a feeder-free platform. Scale bar, 200 μm. h, I, j n = 3 biologically independent experiments. Source data are provided as a Source Data file.