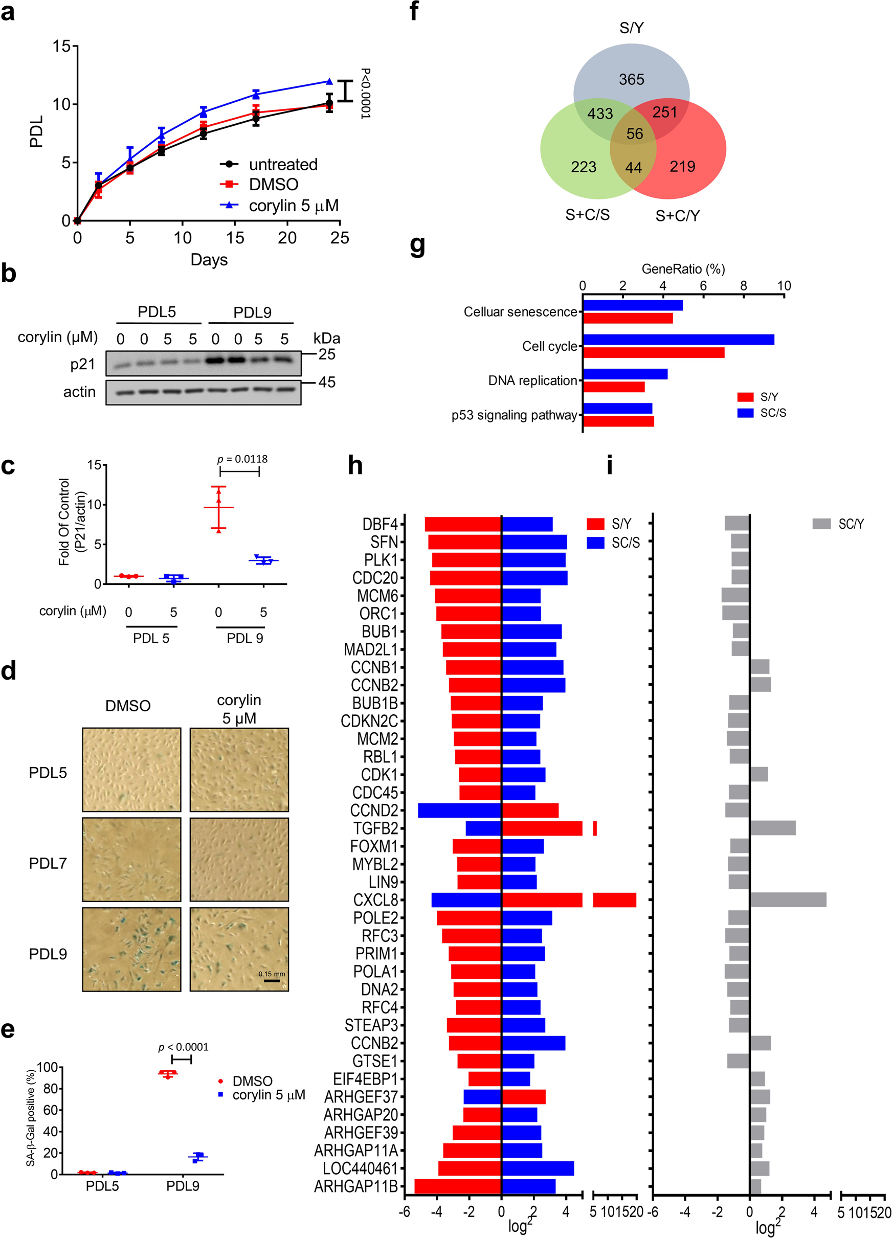
Fig. 6: Corylin alleviates cellular senescence in HUVECs.
From: The flavonoid corylin exhibits lifespan extension properties in mouse

a Measurement of the proliferative capacity of cells cultured with or without corylin (5 μM). Cells were passaged at regular intervals and counted. Cell numbers were used to establish a growth curve, displaying cumulative population doublings. The population doubling level (PDL) of human umbilical vein endothelial cells (HUVECs) was assessed (n = 3 biologically independent experiments). b, c Cell lysates were prepared from different PDLs of HUVECs that were cultured with or without corylin, and immunoblotting was performed using anti-p21. Quantification was normalized with actin (n = 3 biologically independent experiments). d SA-β-GAL staining was performed at PDL 5, 7, and 9 to detect senescent cells (scale bar = 0.15 mm). e Quantification of senescence was performed by calculating the ratio of SA-β-gal-positive cells. At least 100 cells were calculated per group in the experiment (n = 3 biologically independent experiments). f The possible overlapping and nonoverlapping transcripts in three comparison groups. g KEGG was enriched in the shared senescence signatures between S/Y and SC/S (Y young cells, S senescence cells, SC senescence cells + corylin). h The shared senescence signatures between S/Y and SC/S. i SC/Y, involving the pathway from top to bottom, Senescence marker; cell cycle; DNA replication; p53 signaling pathway. Data presented as mean ± SD from at least 3 biologically independent experiments. a p values were determined by two-way ANOVA (multiple comparisons); c, e p values were determined by two-tailed unpaired Student’s t-test. Source data are provided as a Source data file.