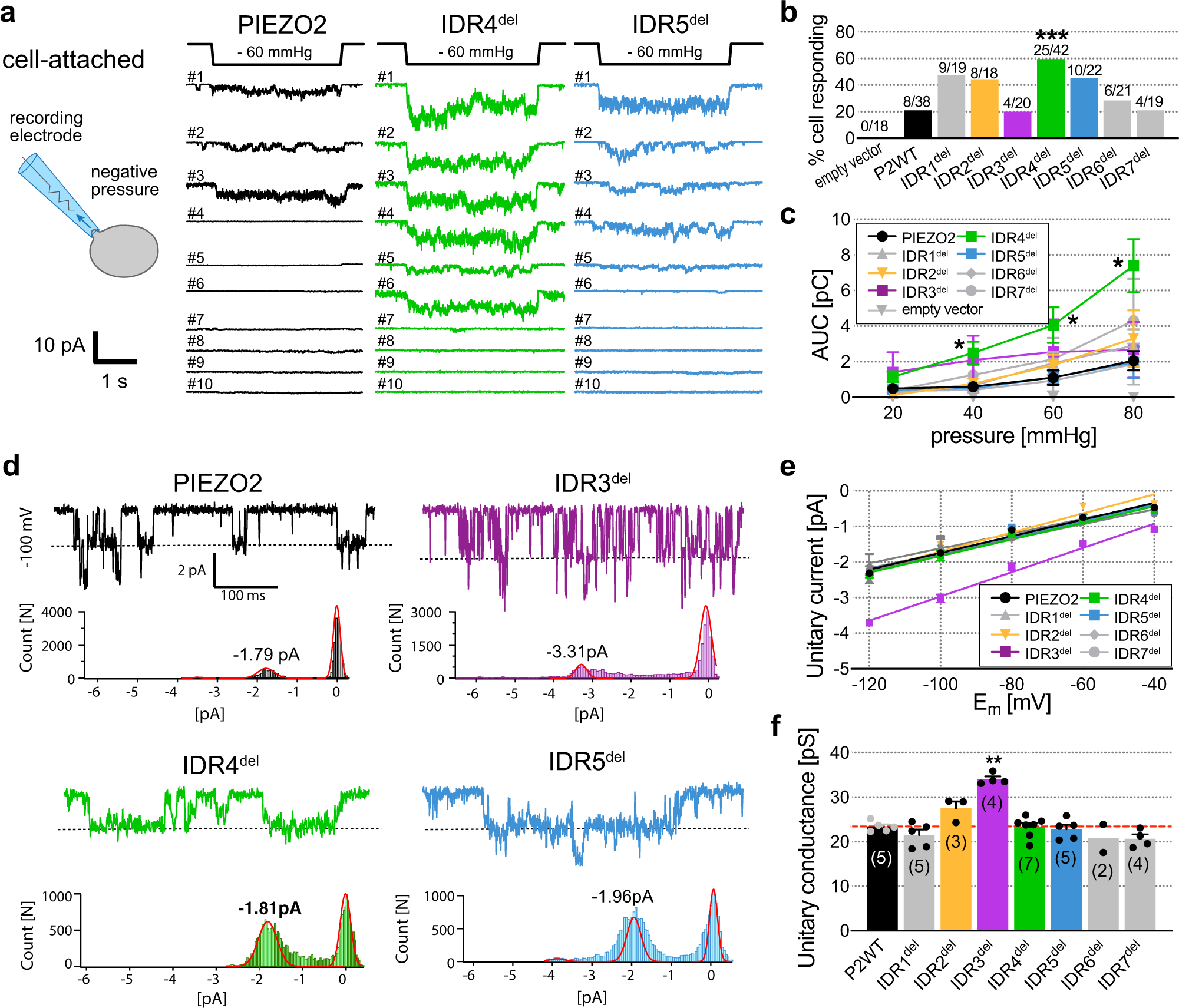
Fig. 2: Deletion of IDR3 and IDR4 impairs stretch- and single channel-responses of PIEZO2.

a Cartoon illustrating the pressure-clamp technique (left) and example traces (right) of stretch-activated PIEZO2, IDR4del and IDR5del-currents recorded from 10 different cells in cell-attached mode (holding potential = −100 mV, pressure stimulus = −60 mmHg). b Comparison of the proportion of cells responding to pressure-induced membrane stretch amongst cells expressing GFP (empty vector), PIEZO2 and the individual IDRdel mutants. Labels above bars (X/Y) indicate how many (X) from Y tested cells responded. Fisher’s exact test, PIEZO2 vs IDR1del ns p = 0.0646, PIEZO2 vs IDR4del *** p = 0.0006, PIEZO2 vs IDR5del ns p = 0.07801. c Stimulus (pressure)–response (area under the curve, AUC) curves of PIEZO2 and IDRdel mutants (for example traces see Supplementary Fig. 4). Symbols represent means ± s.e.m. Comparison with Kruskal–Wallis test (p = 0.0569 −20 mmHg, p = 0.0222 −40 mmHg, p = 0.0041 −60 mmHg, p = 0.0043 −80 mmHg) and Dunn’s post-test, PIEZO2 vs IDR4 (*p = 0.0427 −40 mmHg, *p = 0.0427 −60 mmHg, *p = 0.0483 −80 mmHg). N-numbers of cells per group are the same as in b. d Example traces (top) of stretch-activated PIEZO2 (black), IDR3del (purple), IDR4del (green) and IDR5del-currents (blue) are shown together with corresponding current amplitude distribution histograms (bottom, peak values of Gaussian fits – i.e., unitary currents – are indicated). e Linear regression fits of the I-V plots (mean ± s.e.m. unitary currents vs. holding potential) of PIEZO2 and the indicated IDRdel-mutants. N-numbers are the same as in f. f Unitary conductance of PIEZO2 and IDRdel mutants. Bars represent means ± s.e.m., with individual values from each cell shown as black circles and N-numbers shown in brackets. Comparison with Kruskal–Wallis (p = 0.0069) and Dunn’s post-test, PIEZO2 vs IDR3del, *p = 0.0096. Source data are provided as a Source Data file.