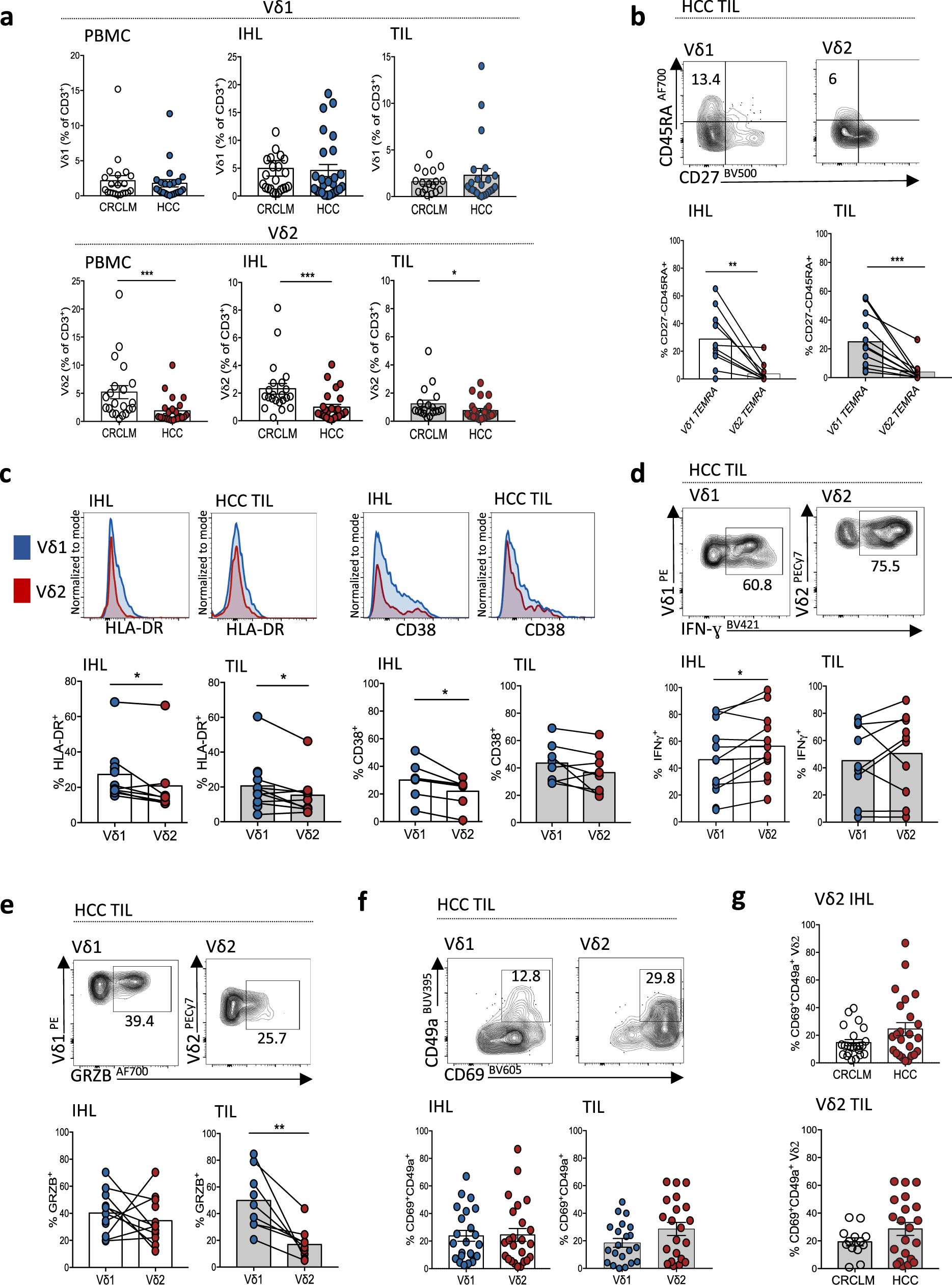
Fig. 5: Vγ9Vδ2 T-cells are selectively depleted, but can acquire tissue-residence, within HCC TILs.

(a–g) Flow cytometry analysis of paired peripheral blood mononuclear cells (PBMC), intrahepatic lymphocytes (IHL) from tumour-free liver tissue, and tumour-infiltrating lymphocytes (TIL) from patients undergoing surgical resection or liver transplantation for hepatocellular carcinoma (HCC) compared to patients undergoing surgical resection for colorectal cancer liver metastases (CRCLM). a Total frequencies of Vδ1 (above) and Vγ9Vδ2 (below) T-cells in PBMC, IHL and TILs of CRCLM (n = 23) compared to HCC (n = 26) (expressed as a percentage of total CD3+ T-cells; Vγ9Vδ2 PBMC p = 0.0007, IHL p = 0.0002, TIL p = 0.02). b Representative flow cytometry plot and summary data of CD27-CD45RA + terminally differentiated effector memory (TEMRA) Vδ1 and Vγ9Vδ2 T-cells in paired liver and HCC TILs (n = 10; IHL p = 0.002, TIL p = 0.001). c ex vivo HLA-DR (n = 12; IHL p = 0.02, TIL p = 0.05) and CD38 expression (n = 8; IHL p = 0.02) by Vδ1 and Vγ9Vδ2 T-cells within HCC IHL and TILs. d IFN-γ expression by Vδ1 and Vγ9Vδ2 T-cells within HCC IHL (n = 12) and TILs (n = 10) after 4 h PMA and Ionomycin stimulation (IHL p = 0.03). e Unstimulated Granzyme B expression by Vγ9Vδ2 T-cells in HCC IHL and TILs (n = 11; TIL p = 0.008). f CD69+CD49a+ expression on Vδ1 and Vγ9Vδ2 T-cells in HCC IHL (n = 23) and TILs (n = 21). g CD69+CD49a+ expression on Vγ9Vδ2 T-cells in HCC compared to CRCLM IHL (n = 22) and TILs (n = 13). Each symbol represents a study participant, error bars indicate mean ± SEM; two-tailed p-values were determined using Mann–Whitney test (a, g), or Wilcoxon paired test (b–f). *p ≤ 0.05; **p < 0.01; ***p < 0.001.