Fig. 1: Single-molecule imaging of miRNA-mediated mRNA decay.
From: Single-molecule imaging of microRNA-mediated gene silencing in cells

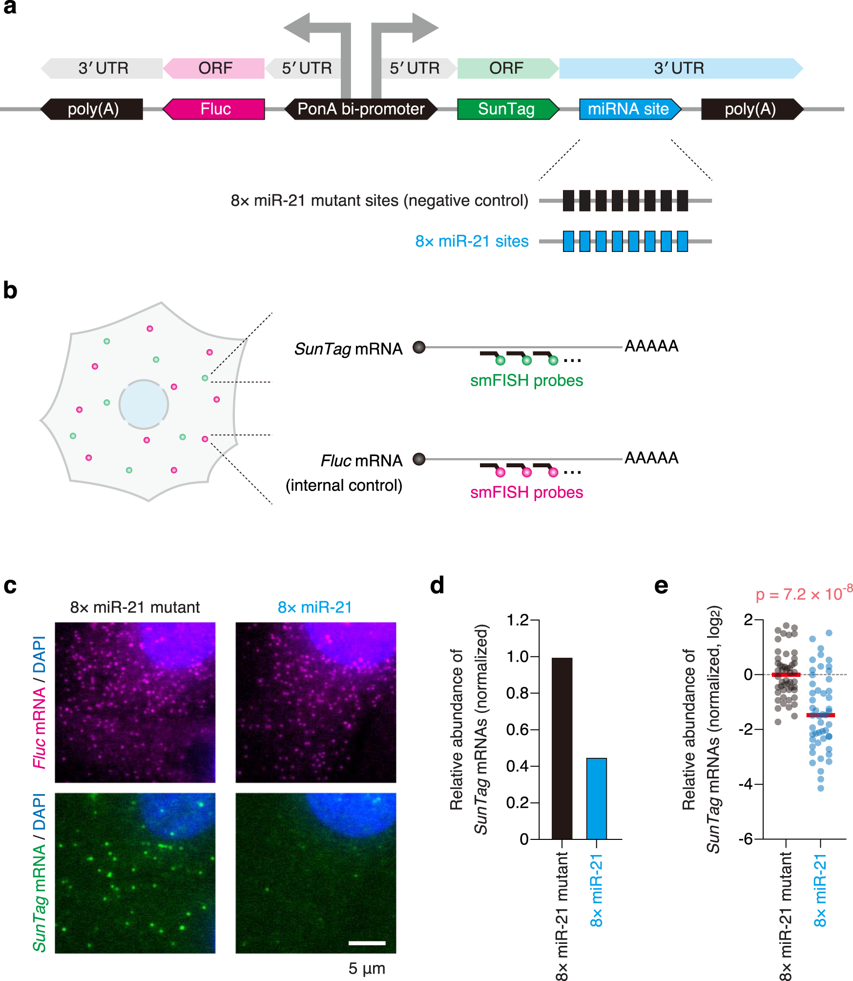
a Schematic of the reporter construct to recapitulate miRNA-mediated mRNA decay. PonA bi-promoter, PonA-inducible bi-directional promoter. b Schematic of the smFISH experiment to visualize miRNA-mediated mRNA decay at single-mRNA resolution. Green and magenta spots represent SunTag and Fluc mRNAs, respectively. c The images of U2OS cells expressing the 8Ă— miR-21 mutant reporter (left) and the 8Ă— miR-21 reporter (right). Fluc mRNAs (magenta, top) and SunTag mRNAs (green, bottom) were labeled by smFISH. Nuclei (blue) were stained by DAPI. Scale bar, 5 μm. d, e mRNA decay mediated by miR-21. Images were analyzed using CellProfiler and FISH-quant. Then, mRNA stability (the relative abundance of SunTag mRNAs to Fluc mRNAs) was calculated as described in Supplementary Fig. 2 (see also Methods), followed by normalization to the value of the negative control. The results of bulk analysis (d) and single-cell analysis (e) are shown. In e, each circle represents a single cell (n = 50 for each condition), while red lines represent the medians. The p-value of one-tailed Mann–Whitney test is shown. Source data are provided as a Source Data file.