Fig. 5: Spatiotemporal analysis of RISC-binding and translational repression by single-mRNA imaging.
From: Single-molecule imaging of microRNA-mediated gene silencing in cells

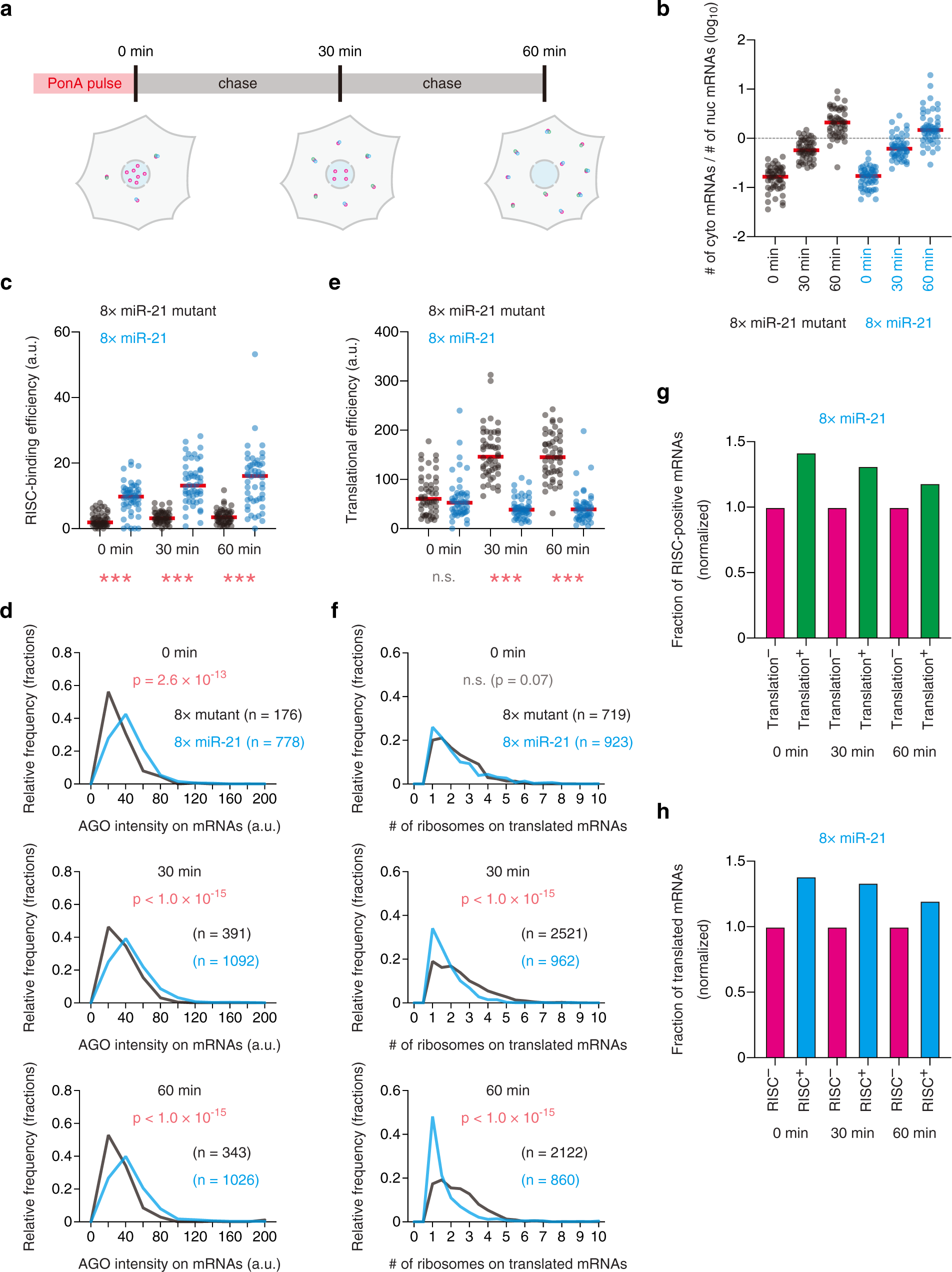
a Schematic of spatiotemporal analysis of RISC-binding and translational repression by single-mRNA imaging. In pulse-chase experiments, IF-FISH and SINAPS were performed to visualize RISC-binding and translation at single-mRNA resolution. Magenta, green, and cyan spots represent reporter mRNAs, SunTag peptides, and RISC, respectively. b Transport of reporter mRNAs from the nucleus to the cytoplasm. In pulse-chase experiments, reporter mRNAs were labeled by smFISH. The ratios of the number of cytoplasmic mRNAs to that of nuclear mRNAs are shown. Each circle represents a single cell (n = 50 for each condition), while red lines represent the medians. cyto, cytoplasmic. nuc, nuclear. c–f Time-course analysis of RISC-binding (c and d) and translational repression (e and f) by single-mRNA imaging. Images were analyzed using CellProfiler and FISH-quant. Then, RISC-binding efficiency (c), the intensity of AGO on mRNAs (d), translational efficiency (e), and the number of ribosomes on translated mRNAs (f) were calculated as described in Supplementary Fig. 9 (see also Methods). In c and e, each circle represents a single cell (n = 50 for each condition), while red lines represent the medians. The p-values of Dunn’s multiple comparisons test are shown. *** and n.s. represent p < 0.001 and not significant (p > 0.05), respectively. p-values in c were 3.0 × 10−10 (0 min), 1.6 × 10−13 (30 min), and 6.1 × 10−13 (60 min), while those in e were > 0.99 (0 min), <1.0 × 10−15 (30 min), and < 1.0 × 10−15 (60 min). g Translated mRNAs tend to be RISC-positive mRNAs at all time points. The fraction of RISC-positive mRNAs is shown. Magenta and green bars represent the values of untranslated and translated mRNAs, respectively. h RISC-positive mRNAs tend to be translated mRNAs at all time points. The fraction of translated mRNAs is shown. Magenta and cyan bars represent the values of RISC-negative and RISC-positive mRNAs, respectively. Source data are provided as a Source Data file.