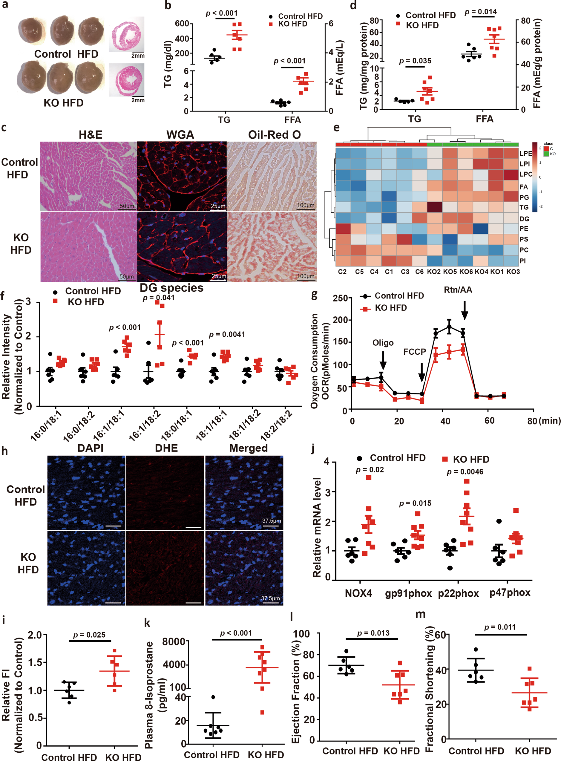
Fig. 5: BBOX deficiency leads to cardiac hypertrophy, lipid accumulation, and oxidative stress.

WT (control) and BBOX deficient (BBOX−/−) mice were fed an HFD for 12 weeks in [(a–m)]. a Gross morphology of the BBOX−/− mice hearts shows enlargement compared with controls. b Plasma TG and FFA levels were measured after 16 h fasting (n = 6 and 7). c H&E (left), WGA (middle), and Oil-red O (right) staining revealed hypertrophic myocardial cells and increased neutral triglyceride deposition in the heart of BBOX−/− mice. d Myocardial TG and FFA contents were increased in the BBOX−/− mice (n = 6 and 7). e Hierarchical cluster analysis heat map of differential levels for the indicated lipids between control and BBOX−/− mice (n = 6). Red indicates upregulation and blue indicates downregulation. The columns and rows represent experimental heart samples and lipid species, respectively. f DG species in control and BBOX−/− mice (n = 6). g Respiratory rates of heart mitochondria isolated from WT mice and BBOX−/− mice after 12 weeks’ treatment with HFD. OCR was measured with palmitic acid as the substrate using Seahorse metabolic analyzer (n = 3). h Myocardial tissue ROS levels were detected using the oxidant sensitive probe dihydroethidium (DHE) (red) and DAPI (blue) counterstained the nuclei. i Quantification of the fluorescence intensity of DHE (Red) (n = 6/group). j RT-qPCR of mRNA levels of cardiac genes involved in oxidation (Nox4, gp91phox, p22phox, and p47phox) (n = 6 and 8). k The plasma oxidative stress marker 8-Isoprostane was measured after 12 weeks on HFD (n = 7 and 8). l, m Ejection fraction (l) and fractional shortening (m) were assessed by echocardiography in control and BBOX−/− mice after 12 weeks on HFD (n = 6 and 7). Statistical significance was evaluated by two-tailed unpaired Student’s t test [(b, j, i, l–m)] or two-tailed nonparametric Mann–Whitney test [(d, f, k)]. (*P < 0.05, **P < 0.01, ***P < 0.001). Data are expressed as mean ± SEM. Source data are provided as a Source Data file.