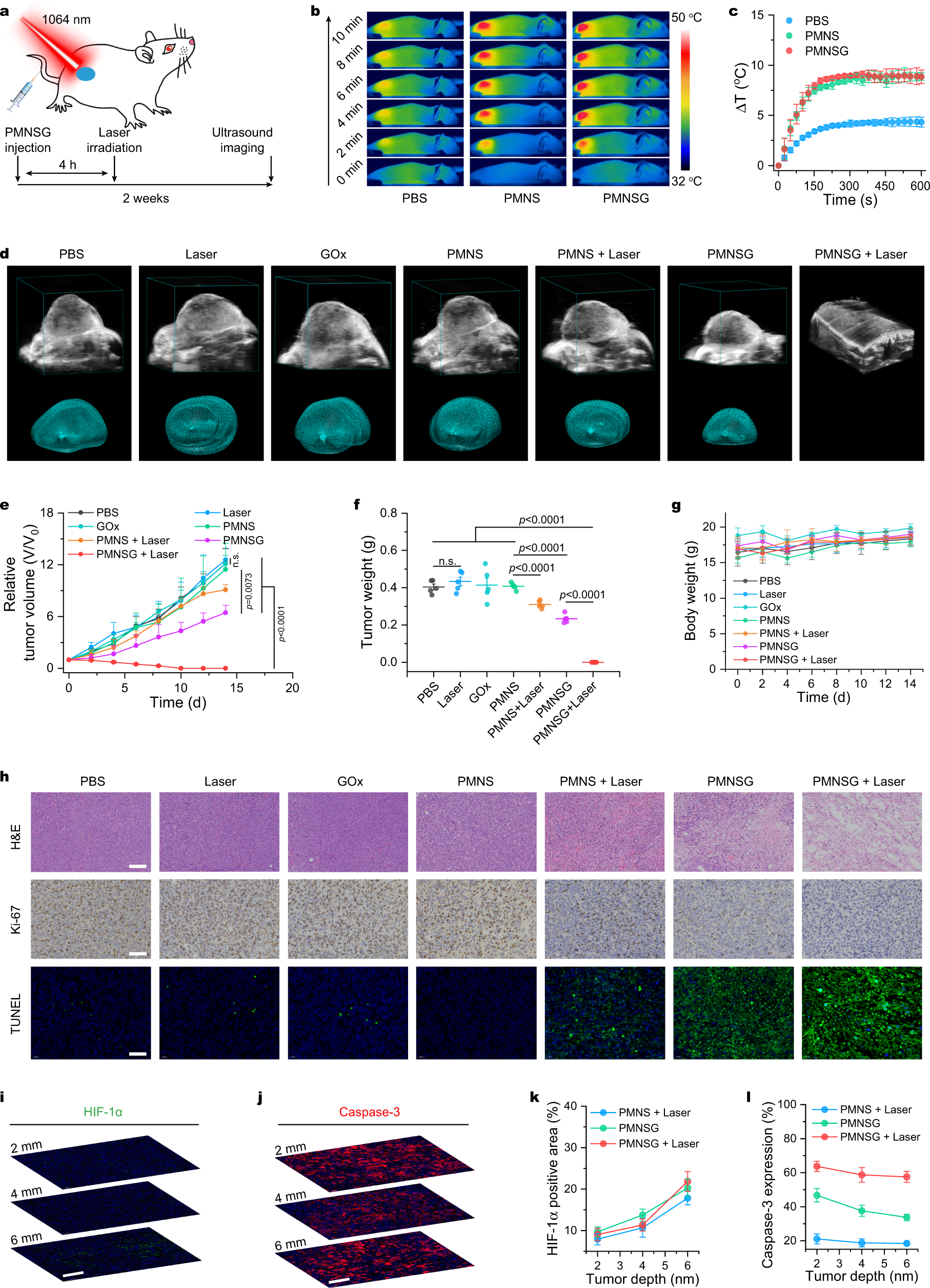
Fig. 6: In vivo NIR-II photothermal-enhanced catalytic therapy via PMNSG.

a Schematic of therapeutic approach for tumor-bearing mice. b, c IR thermal images (b) and the corresponding tumor temperature change (c) of mice after different treatments. Data are presented as mean ± SD (n = 3). d B-mode US images with the 3D reconstruction of tumor region for different treatment groups. e Tumor growth curves of all groups after various treatments. Data are presented as mean ± SD (n = 5). Statistical significance was calculated with two-tailed Student’s t test. f, g Relative tumor weight (f) and average body weight (g) of 4T-1 tumor-bearing mice after different treatments. Data are presented as mean ± SD (n = 5). Statistical significance was calculated with two-tailed Student’s t test. h H&E, Ki-67 and TUNEL staining of tumor slices collected from different groups after various treatments indicated. Scale bar is 100 μm. i, j Immunofluorescence staining images of tumor slices at different laser irradiation depth after treated with PMNSG plus 1064 nm laser (HIF-1α (i) and caspase-3 (j)). k, l Quantification of HIF-1α expression (k), and caspase-3 expression (l) of tumor at different laser irradiation depth after various treatments. Data are presented as mean ± SD (n = 3). Source data are provided as a Source Data file.