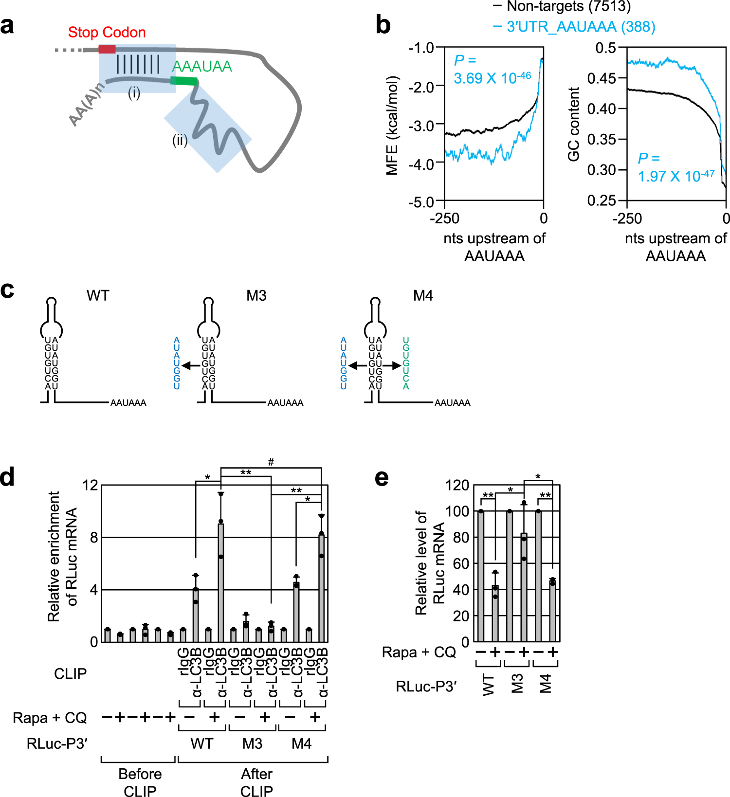
Fig. 4: Presence of secondary or tertiary structures upstream of the AAUAAA motif promotes an association between LC3B and LMD substrates.
From: LC3B is an RNA-binding protein to trigger rapid mRNA degradation during autophagy

a Common features found in LMD substrates. Two common features, (i) a long-range looping and (ii) the secondary or tertiary structures upstream of the AAUAAA motif, are indicated by semi-transparent rectangles. b MFE values (left) and GC content (right) across the nucleotide positions upstream of the AAUAAA motif. The 3′UTR sequences of mRNAs belonging to the 3′UTR_AAUAAA or non-targets group were analyzed. p values were calculated using the two-tailed Kolmogorov–Smirnov test. c Predicted secondary structure of the 3′UTR of PRMT1-WT, M3, and M4. d In vivo CLIPs of endogenous LC3B. As performed in Fig. 3c, except that HEK293T cells were expressed with one of RLuc-P3′ reporter mRNAs (WT, M3, or M4 mRNA). n = 3; Data are presented as mean values ± SD; p values were analyzed using two-tailed and equal-variance Student’s t test; # not significant; *p < 0.05; **p < 0.01 (The exact p values are provided in Source Data file). e Relative amounts of the RLuc-P3′ reporter mRNAs upon treatment with Rapa + CQ. n = 3; Data are presented as mean values ± SD; p values were analyzed using two-tailed and equal-variance Student’s t test; *p < 0.05; **p < 0.01 (The exact p values are provided in Source Data file). Source data are provided as a Source Data file.