Fig. 1: Identification and characterization of B-EVs.
From: Aged bone matrix-derived extracellular vesicles as a messenger for calcification paradox

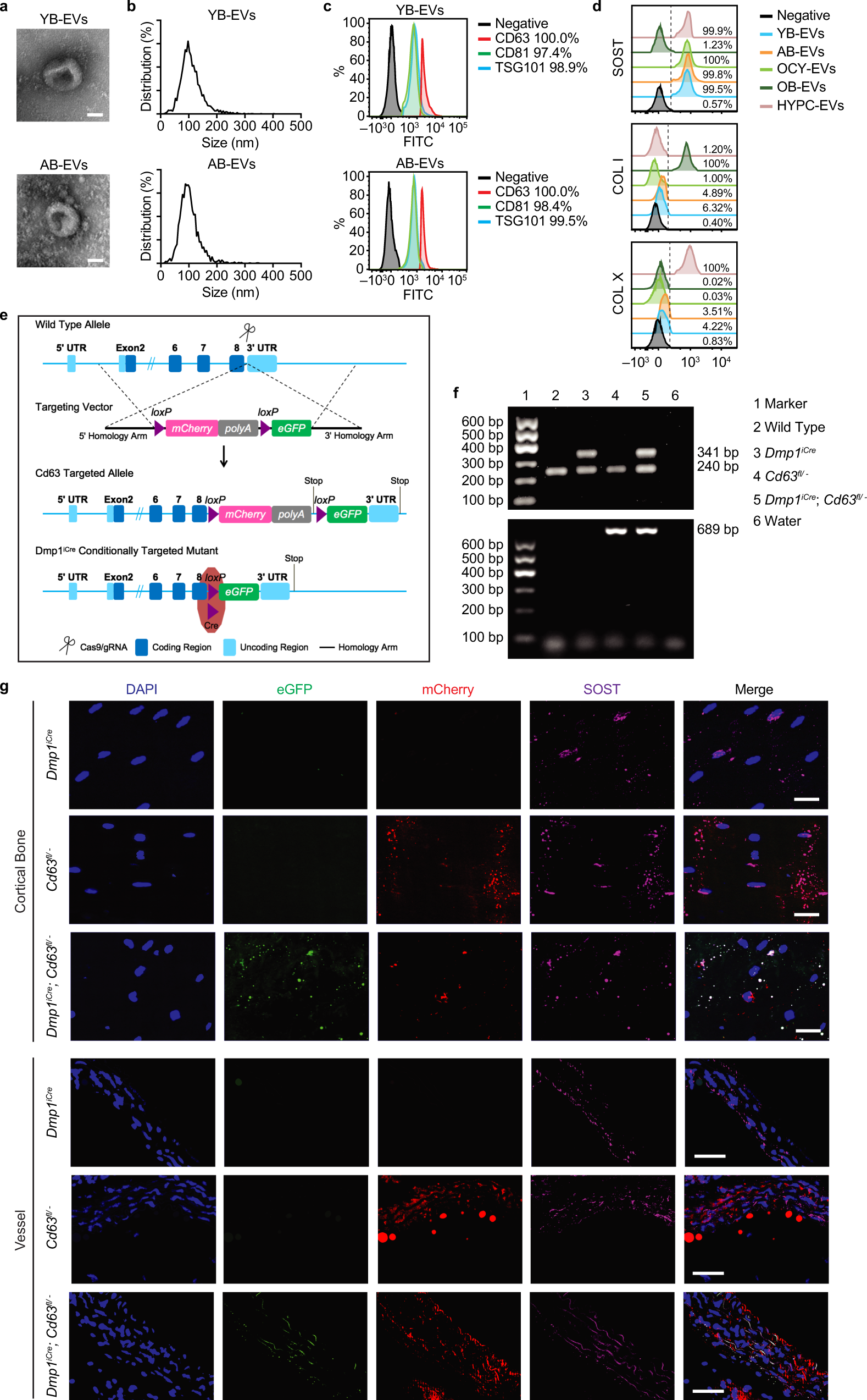
a–d, Morphology (a), diameter distribution (b), exosomal marker analysis (c), and expression of SOST, COL I, and COL X (d) in the indicated EVs. Scale bar: 50 nm. e Schematic diagram of the gene targeting strategy for the generation of Cd63em(loxp-mCherry-loxp-eGFP)3 mice by inserting a mCherry reporter gene flanked by two loxP sites and an eGFP reporter gene in the stop codon in exon 8 at the 3’ UTR of Cd63 gene. f PCR genotyping of wild-type mice, Dmp1iCre mice, Cd63em(loxp-mCherry-loxp-eGFP)3 mice, and Dmp1iCre; Cd63em(loxp-mCherry-loxp-eGFP)3 mice using primers for determining the insertion of iCre (up) and eGFP (down). n = 3 biologically independent animals. g Localization of eGFP (green) and mCherry (red), and immunofluorescence staining for SOST (purple) in bone and vessel from Dmp1iCre mice, Cd63em(loxp-mCherry-loxp-eGFP)3 mice, and Dmp1iCre; Cd63em(loxp-mCherry-loxp-eGFP)3 mice. Scale bar: 20 μm (for bone) or 50 μm (for vessel). n = 3 biologically independent animals. Experiments in a–d were repeated independently three times with similar results. Experiments in f–g were repeated independently two times with similar results. The illustrated results represented one of the three or two independent experiments. Source data are provided as a Source Data file.