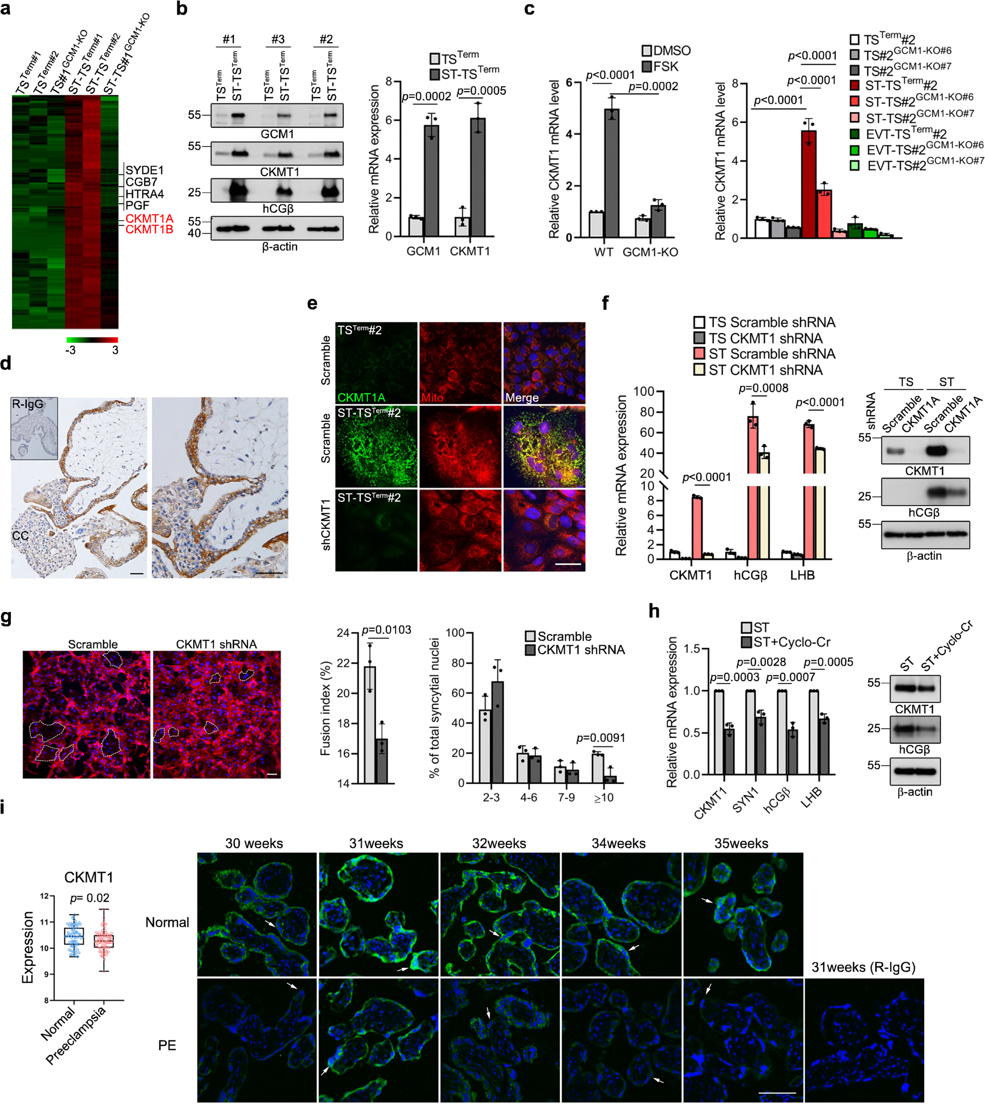
Fig. 7: Regulation of STB differentiation by the GCM1-CKMT1 axis.

a CKMT1A and -1B are GCM1 target genes in STB differentiation. b CKMT1 expression is upregulated in the STBs differentiated from TSTerm#1, -2, and -3 cells, respectively. c Upregulation of CKMT1 expression in the FSK-induced STB differentiation is impaired in JEG3 (left) and TSTerm (right) cells by GCM1 knockout. d Expression of CKMT1 in first-trimester STBs (brown). The inset shows a section stained with normal R-IgG. Image of higher magnification is presented (right). CC, cell column. Scale bar, 50 μm. e Subcellular localization of CKMT1 in the mitochondria of STBs. Scramble control TSTerm#2 and ST-TSTerm#2 cells and CKMT1-knockdown ST-TSTerm#2 cells were stained with MitoTracker Red (Mito) and CKMT1 Ab. Scale bar, 50 μm. f, g STB differentiation is compromised by CKMT1 knockdown. Expression of STB markers hCGβ and LHB (f) and cell fusion (g, E-cad immunostaining) are decreased in CKMT1-knockdown ST-TSTerm#2 cells. Syncytial margins are marked with a stippled line. Cell fusion efficiency was measured by fusion index or the distribution of syncytia containing varying numbers of nuclei. Scale bar, 100 μm. h Regulation of STB differentiation by the creatine phosphate-CKMT1 system. TSTerm#2 cells were induced into STBs by FSK in the presence or absence of cyclocreatine (Cyclo-Cr) for 72 h, followed by analysis of CKMT1, SYN1, hCGβ, and LHB transcripts or proteins. Data are presented as mean ± SD of independent experiments (n = 3 in b, c, f, g, h). Differences were assessed by unpaired two-tailed Student’s t-test (b, c (left), g, h) or two-way ANOVA with Tukey’s post hoc test (c (right), f). i Decreased CKMT1 expression is associated with preeclampsia (PE). Meta-analysis of the GSE75010 microarray dataset of PE (n = 80) and normal control (n = 77) women for CKMT1 expression (left). The center dashed line denotes the median value, while the box contains the 25th to 75th percentiles of the dataset. The whiskers mark the minimum and maximum values of the dataset. Differences were assessed by the Mann Whitney test. Immunofluorescence microscopy of CKMT1 (green) in normal and PE placentas at different weeks of gestation (right). White arrows point to CKMT1 expression in the STB of normal and PE placentas. Scale bar, 100 μm. Source data are provided in the Source Data file.