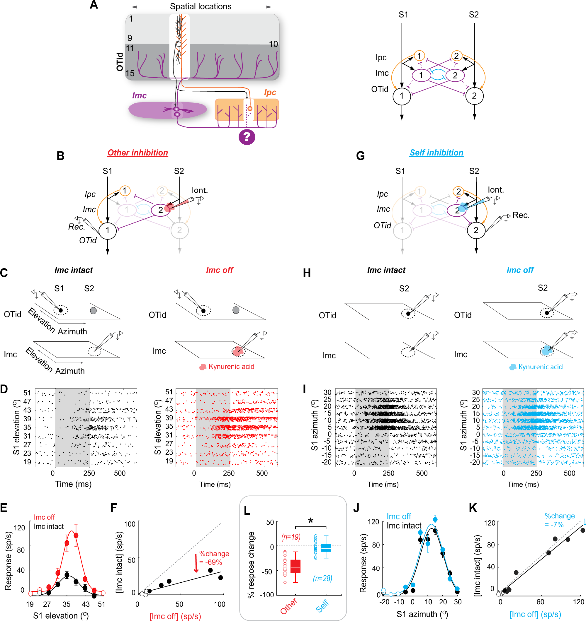
Fig. 3: Barn owl midbrain selection network contains functional donut-like inhibitory motif.
From: Donut-like organization of inhibition underlies categorical neural responses in the midbrain

A Left: Schematic of avian (barn owl) midbrain selection network; modified from Fig. 1D; same conventions. Columns across layers of OT tissue, from left to right, encode individual locations in space (here, azimuth) topographically92. White column in OT space map: Inhibitory projections from Imc neuron that impinge broadly across OTid thought to spare this portion of OT which provides input to that Imc neuron (absence of purple projections here; white column surrounds the black OT10 neuron providing input31). Purple “?”: unknown if congruent portion of Ipc space map (white column) is also spared of Imc projections (dashed purple projections). Right: Network model showing the OT-Imc-Ipc circuit; conventions as in Fig. 2A. Dashed purple lines: Unknown if these “self”-inhibition connections exist functionally; in case of Imc→ Ipc, anatomical evidence is also lacking. B–F Measurement of the strength of net “other” inhibition from Imc → OTid with paired recordings in barn owl Imc and OTid. “Net” indicates the combined inhibition due to both the direct (Imc→ OTid) and indirect (Imc→ Ipc→ OTid) pathways (text). “Other” indicates that the OTid neuron encodes for (distant) spatial locations outside Imc neuron’s RF. B Experimental setup. Iontophoresis and recording electrode (Iont.) in the portion of Imc (encoding for stimulus S2); recording electrode (Rec.) in the portion of OTid encoding for distant location (and stimulus S1). Neurons and connections not immediately relevant to current experiment are shown ghosted-in. C Schematic of OTid and Imc space maps (quadrilaterals) showing RFs of neurons being recorded (dotted ovals) and stimulus protocol (black filled dot – S1; gray filled dot – S2). S1 and S2 are looming visual stimuli of fixed contrast but different loom speeds (strength49); S1 = 9.6 °/s, S2 = 19.2°/s (Methods). D Raster responses of example OTid neuron to paired stimulus protocol in (C), in the Imc-intact condition (left column; black data) and Imc-off condition (right column – red data). Imc inactivation by (reversible) iontophoresis of kynurenic acid (a pan-glutamate receptor blocker32; Methods). Gray shading: stimulus duration (E) Response firing rates of this OTid (computed from rasters in (D); spike count window = 150–350 ms); mean ± s.e.m (n = 12) Lines: best Gaussian fits. Filled dots: responses to S1 at locations inside the OTid RF; open circles, outside RF (Methods). F Scatter plot showing OTid responses in Imc-intact vs. Imc-off conditions. Line: Best fit straight line; slope = 0.31, r2 = 0.76. % change in responses = 100*(responses in Imc intact condition − responses in Imc off condition) / responses in Imc off condition = 100*(slope-1), directly estimates the strength of inhibition at this OTid neuron due to Imc (here, −69%; 100*(0.31–1); Methods). G–K Measurement of the strength of net “self” inhibition from Imc → OTid with paired recordings in Imc and OTid. (Conventions as in B–F). G, H OTid neuron is spatially aligned with Imc neuron (both encode overlapping locations); distance between OTid and Imc RF centers = 1.5°. J Response firing rates of this OTid (computed from rasters in I; spike count window = 75–350 ms); mean ± s.e.m (n = 15) Lines: best Gaussian fits. Filled dots: responses to S1 at locations inside the OTid RF; open circles, outside RF (Methods). K Line: Best fit straight line; slope = 0.93, R2 = 0.95. % change in responses directly estimates the strength of suppression at this OTid neuron due to Imc (here, −7%; Methods). L Population summary of strength of net “other” inhibition (red; n = 19 Imc-OTid pairs), and strength of net “self” inhibition (blue; n = 28 pairs) from Imc→ OTid. Average distance between OTid and Imc RF centers in “other” experiments = 26.8° +/− 2.3°; in “self” experiments = 2.9° +/− 0.7 °. *p = 7.8e-11 (red vs. blue), p = 9.43e-9 (red vs. 0), p = 0.12 (blue vs. 0), paired two-sided t tests with HBMC correction (Methods). Center lines in the box plots indicate median values, edges of the boxes indicate 25th and 75th percentile values, whiskers are at a distance of 1.5 times interquartile range from the edge of the box on respective sides. See also Fig. S2. Source data are provided as a Source Data file.