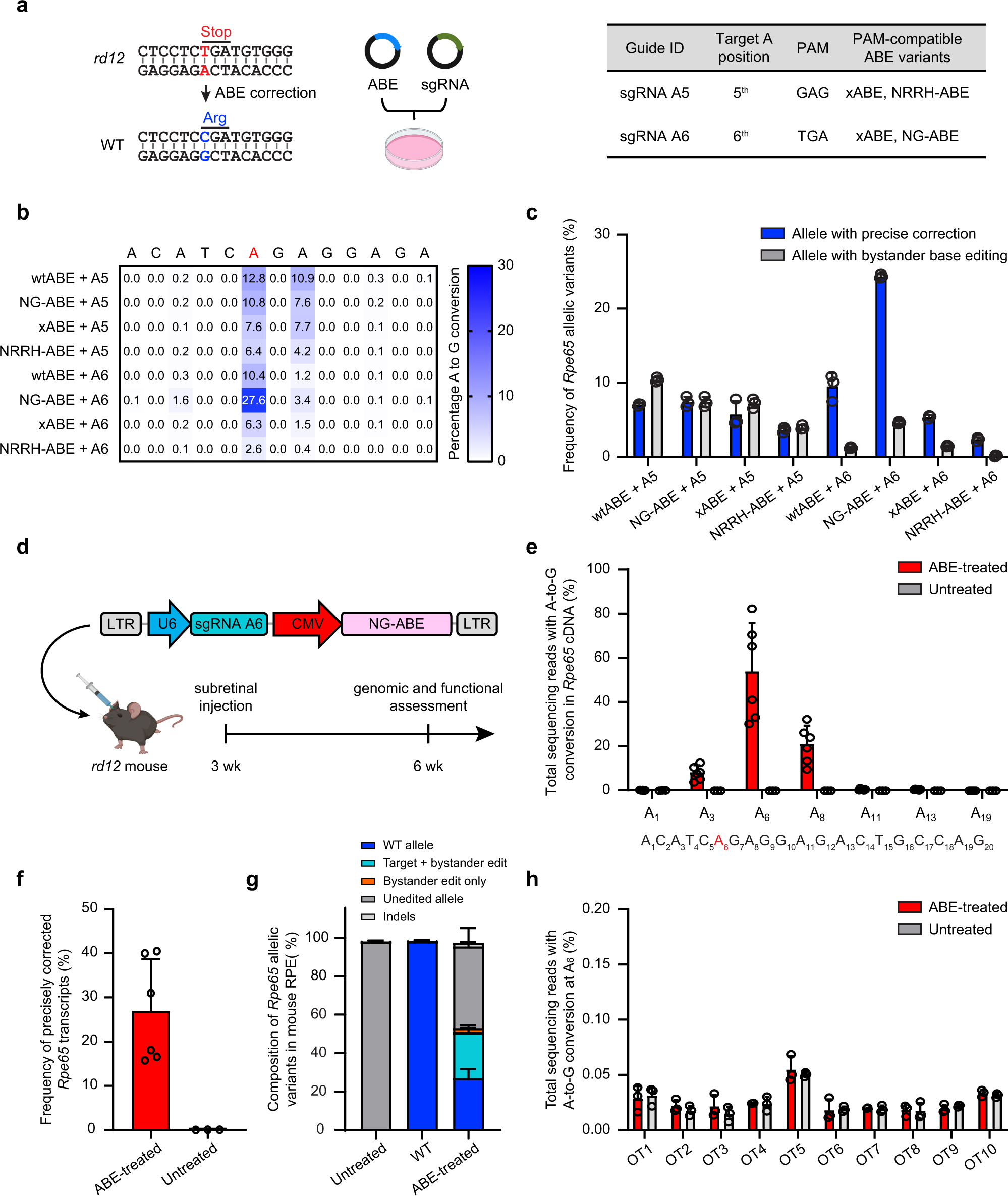
Fig. 2: In vitro screening and in vivo validation of enhanced base editing with NG-ABE and sgRNA A6.

a Schematic representation of the in vitro strategy to screen different adenine base editors (ABEs) and sgRNAs capable of correcting the rd12 mutation in the mutant cell line. The table on the right summarizes the choices of ABE and sgRNA for each transfection. b The heatmap shows the average frequency of A-to-G conversion in the genomic DNA isolated from the transfected cells. The rd12 mutation is labeled in red. nā=ā3 biologically independent replicates, meanā±āSD. c Percentage of Rpe65 alleles that have a precise correction or contain bystander editing from each transfection group. nā=ā3 biologically independent replicates, meanā±āSD. d Map of lentivirus (LV-NG-ABE-A6) for subretinal delivery of NG-ABE and sgRNA-A6 to the rd12 mouse, and the experimental timeline. e Frequency of A-to-G conversion in the Rpe65 cDNA isolated from lentivirus-injected (ABE-treated) and PBS-injected (untreated) rd12 mouse eyes. The bottom sequence represents 20-nucleotide sgRNA-A6 with the targeted mutation highlighted in red. ABE-treated, nā=ā6; untreated, nā=ā3. Meanā±āSD. f Frequency of precisely corrected Rpe65 transcripts from the groups in e. g Average composition of Rpe65 transcript variants in each eye from the untreated (nā=ā3), WT (nā=ā3), and ABE-treated (nā=ā6) mice. Meanā±āSD. h Frequency of A-to-G conversion at ten potential off-target sites identified by CIRCLE-seq. nā=ā3 biologically independent replicates, each group. Meanā±āSD. Source data are provided as a Source data file.