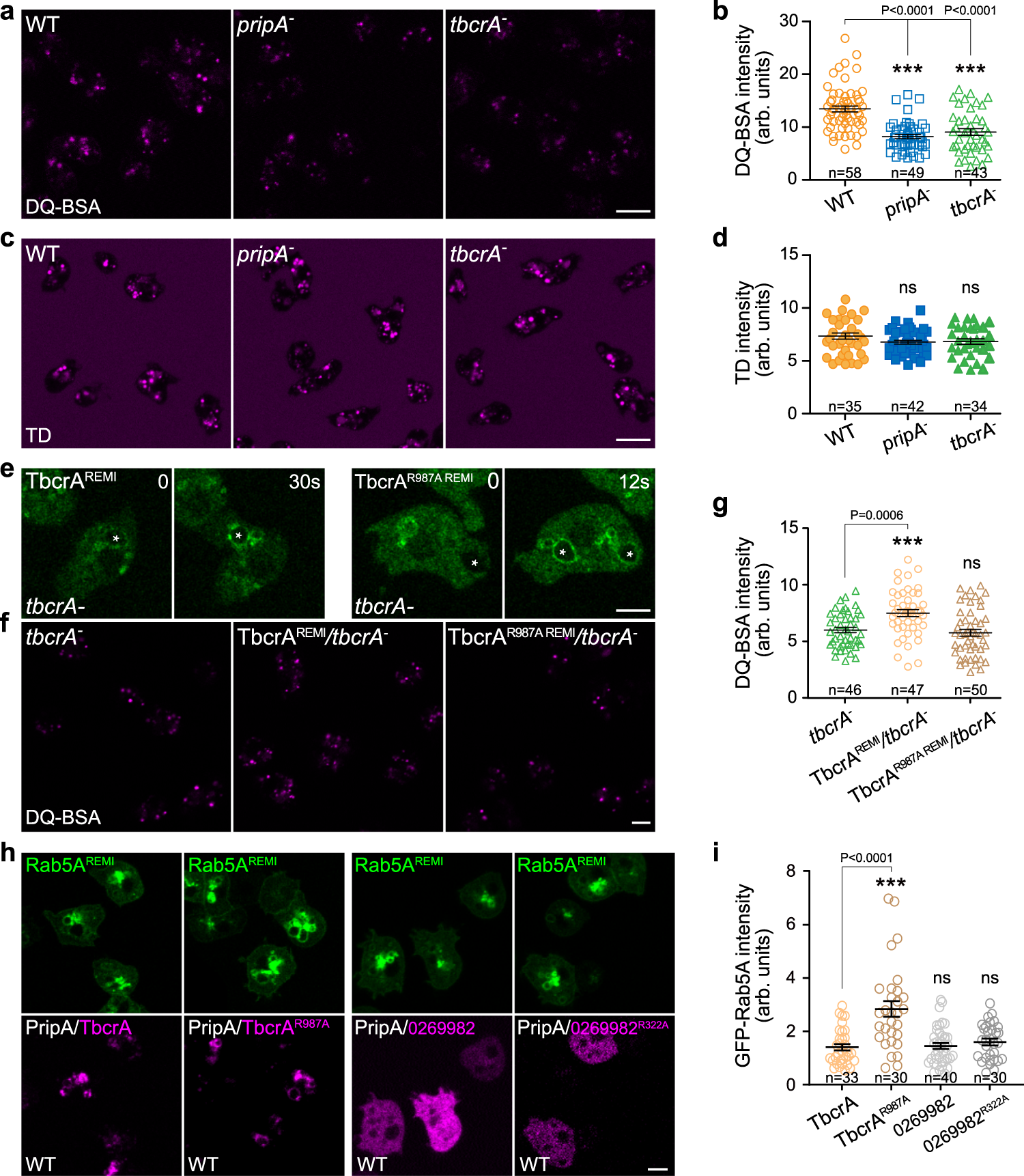
Fig. 8: The PripA-TbcrA complex promotes macropinosome maturation.

a DQ-BSA degradation in WT, pripA−, and tbcrA− cells. Images were acquired after a 30-min incubation. b Quantification of DQ-BSA degradation. c TD uptake in WT, pripA−, and tbcrA− cells. Images were acquired after a 30-min incubation. d Quantification of TD uptake. e Localization of GFP-TbcrA and GFP-TbcrAR987A expressed from a stable copy integrated into the genome of tbcrA−. f DQ-BSA degradation in tbcrA−, GFP-TbcrAREMI/tbcrA−, and GFP-TbcrAR987A REMI/tbcrA− cells. Images were acquired after a 20-min incubation. g Quantification of DQ-BSA degradation. h GFP-Rab5AREMI/WT cells were transformed with vectors expressing PripA together with RFP-TbcrA, RFP-TbcrAR987A, RFP-DDB_G0269982, or RFP-DDB_G0269982R322A. i Quantification of GFP-Rab5A signals on macropinosomes in the indicated cells lines. The scatter plots show data points with means and SEM. Significance was determined by one-way ANOVA with Dunnett posttest in all graphs. Scale bar = 5 μm. Source data for b, d, g, i are provided in this paper.