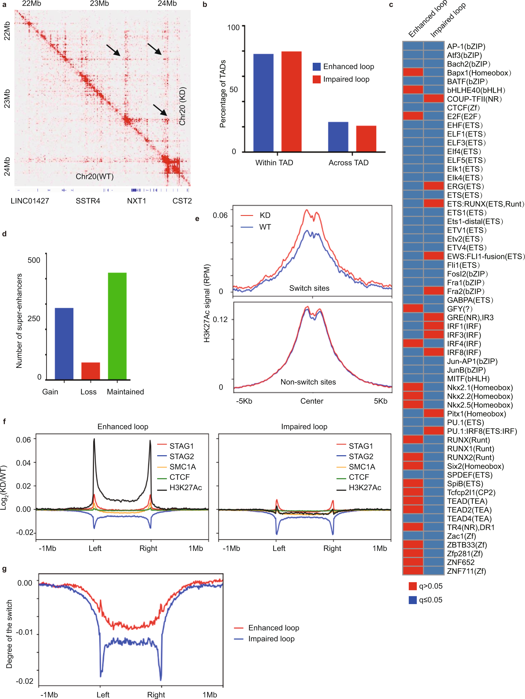
Fig. 2: STAG2 modulates the landscape of H3K27ac-associated loops.
From: STAG2 regulates interferon signaling in melanoma via enhancer loop reprogramming

a Heatmap representation of differential H3K27Ac-associated loops between M14 cells with (KD) and without (WT) STAG2 shRNA knockdown as indicated by black arrows. b Majority of loop changes upon STAG2 knockdown occurs within TADs. c Motifs of transcription factors enriched at anchors of enhanced and impaired loops. d Numbers of gained, lost, and maintained super-enhancers upon STAG2 knockdown in M14 cells. e Gain of H3K27ac signal at the STAG2 to STAG1 switch sites, but not non-switch sites, upon STAG2 knockdown. f Differential CTCF, SMC1A, STAG1, STAG2, and H3K27ac profiles at anchors of enhanced and impaired loops upon STAG2 knockdown. g The relative gain of STAG1 in compensation to the loss of STAG2 is significantly higher at anchors of enhanced loops than those of impaired loops. The degree of the switch is calculated as the sum of log2(KD/WT) for STAG1 and STAG2 (method).