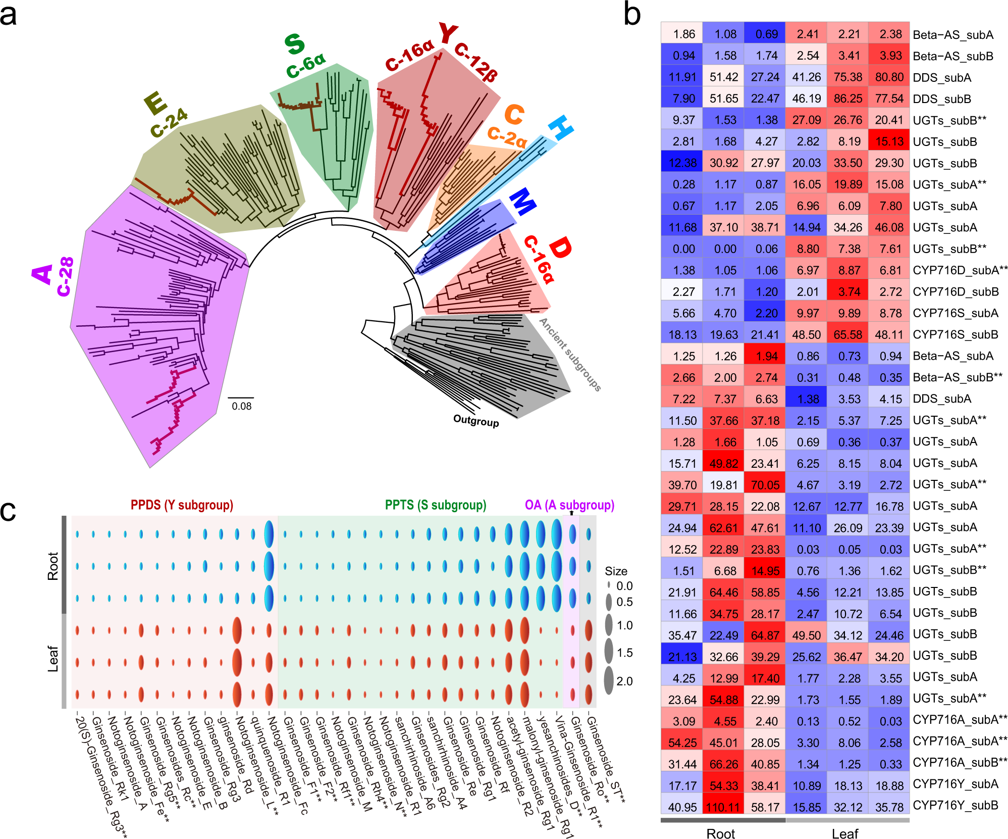
Fig. 5: Functional diversification of the CYP716 subfamily and triterpenoid biosynthesis genes.

a Functional divergence of the subgroups in CYP716 subfamily. Each colored clade represents a subgroup that was derived from an ancestral CYP716 gene during polyploidization/diploidization processes. Branches marked with red color are Panax species. Oxidation and hydroxylation of the carbon positions are shown for each clade. b Expression divergence of the triterpenoid biosynthesis genes in root and leaf tissues. Numbers in the heatmap are the normalized gene expression levels based on transcriptome data. Name of each gene is shown on the right. The five subgroups of CYP716 were derived from paleo-polyploidizations. The “subA” and “subB” originated by Pg-α. The other major genes involved in triterpenoid biosynthesis in ginseng species are also shown in the heatmap. c Metabolic analyses of the triterpenoid biosynthesis in ginseng root and leaf tissues. Name of each ginsenoside is shown at the bottom. Red, green and purple colors indicate the two dammarane and one oleanane type ginsenosides, respectively. The ginsenoside ST marked with gray color is unknown. **, indicates significant difference (Wald test) between the root and leaf tissues. Exact p values of these comparisons are shown in the Source Data file.