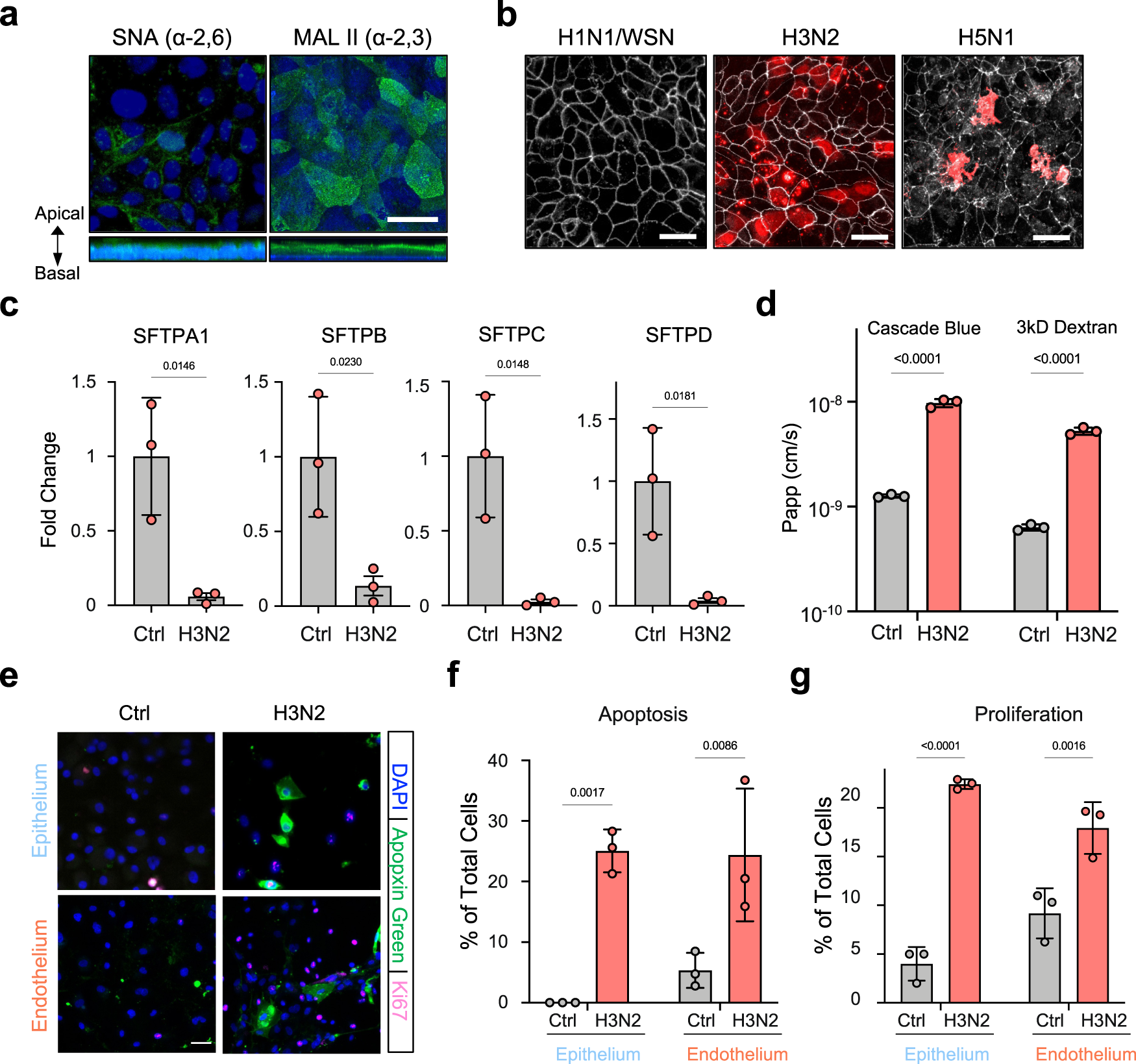
Fig. 2: Cellular phenotyping after influenza A virus infection of the human alveolus chip.

a Top and side fluorescence views of the alveolar epithelium cultured on-chip and stained for α−2,3-linked sialic acid or α−2,6-linked sialic acid using Maackia Amurensis Lectin II (MAL II) and Sambucus nigra agglutinin (SNA), respectively (bar, 50 µm). b Top fluorescence views of the alveolar epithelium on-chip infected with three different influenza virus strains (WSN (H1N1), HK/68 (H3N2), or HK/97 (H5N1) at MOI = 1) and stained for viral nuclear protein (NP) in red and ZO-1 in white. Scale bar, 50 µm. c Graph showing decreased mRNA levels of surfactant genes by HK/68 (H3N2) virus infection at MOI = 1 compared with uninfected as control (Ctrl). d Graph showing increased lung permeability to cascade blue and 3 kD dextran by H3N2 infection on-chip. e Immunofluorescent images showing increased apoptosis as indicated by Apopxin Green staining and cell proliferation as indicated by Ki67 staining (bar, 50 µm). f, g Graph showing quantifications of cell apoptosis (f) and proliferation (g) at 24 h after H3N2 infection on-chip. For c, d, f, g, data represent mean ± SD.; n = 3 biological chip replicates; unpaired two-tailed t-test. Source data are provided as a Source Data file.