Fig. 2: Mode of action of reprogrammed crRNA-tracrRNA pairs.
From: Reprogrammed tracrRNAs enable repurposing of RNAs as crRNAs and sequence-specific RNA biosensors

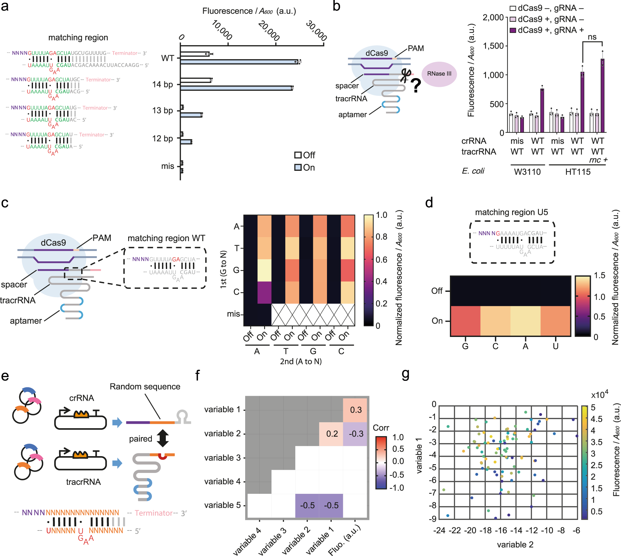
a The length of the hybridized region affects the CRISPR function. The diagram on the left depicts the sequences used and the bar chart on the right exhibits the CRISPRa output. The label ‘mis’ indicates the WT crRNA has a mismatched spacer (LEB3) with the target UAS (LEA2). Error bars, mean values +/− s.d. (n = 3). b RNase III is unnecessary for dual-RNA mediated CRISPRa. The label ‘mis’ is the same as in a. Statistical difference was determined by a two-tailed t test: p = 0.0615, t = 2.577. Error bars, mean values +/− s.d. (n = 3). c Saturated mutations of the GA site. The diagram on the left shows location of the GA site. The heat map on the right shows the results. All the genes were induced for ‘On’ state, no induction for the ‘Off’ state. Data normalized by the output level from the ‘GA’ at ‘On’ state. (n = 4). d Saturated mutations of the base guanine in the core hybridized region. The U5 crRNA-tracrRNA pair was used as an original crRNA version, which had been shown as a functional crRNA-tracrRNA pair (see in Fig. 1e). The data was normalized by the output level from the sample with the WT U5 ‘G’ at ‘On’ state. (n = 4). e Schematic showing the randomized sequence library of crRNA-tracrRNA pairing. The orange bases show the paired randomized sequences, and purple ‘N’s stand for the spacer region, a fixed sequence (LEA2) among all variants. The red bases in tracrRNA are not changed. f Pearson correlation coefficient between individual features (variables, see METHODS) and the output fluorescence level. Blank indicates no significant correlation (p > 0.05). Numbers represent correlation coefficients (Corr). g Reprogrammed tracrRNA-crRNA library represented by variable 2 for crRNA-tracrRNA heterodimer binding and variable 1 for crRNA folding. Each dot represents a sample from the library. Samples are colored according to their average fluorescence level (n = 3); a.u., arbitrary units. p value summary: ****p value < 0.0001, 0.0001 < ***p value < 0.001, 0.001 < **p value < 0.01, 0.01 < *p value < 0.05, p value ≥ 0.05: ns. Source data are provided as a Source Data file.