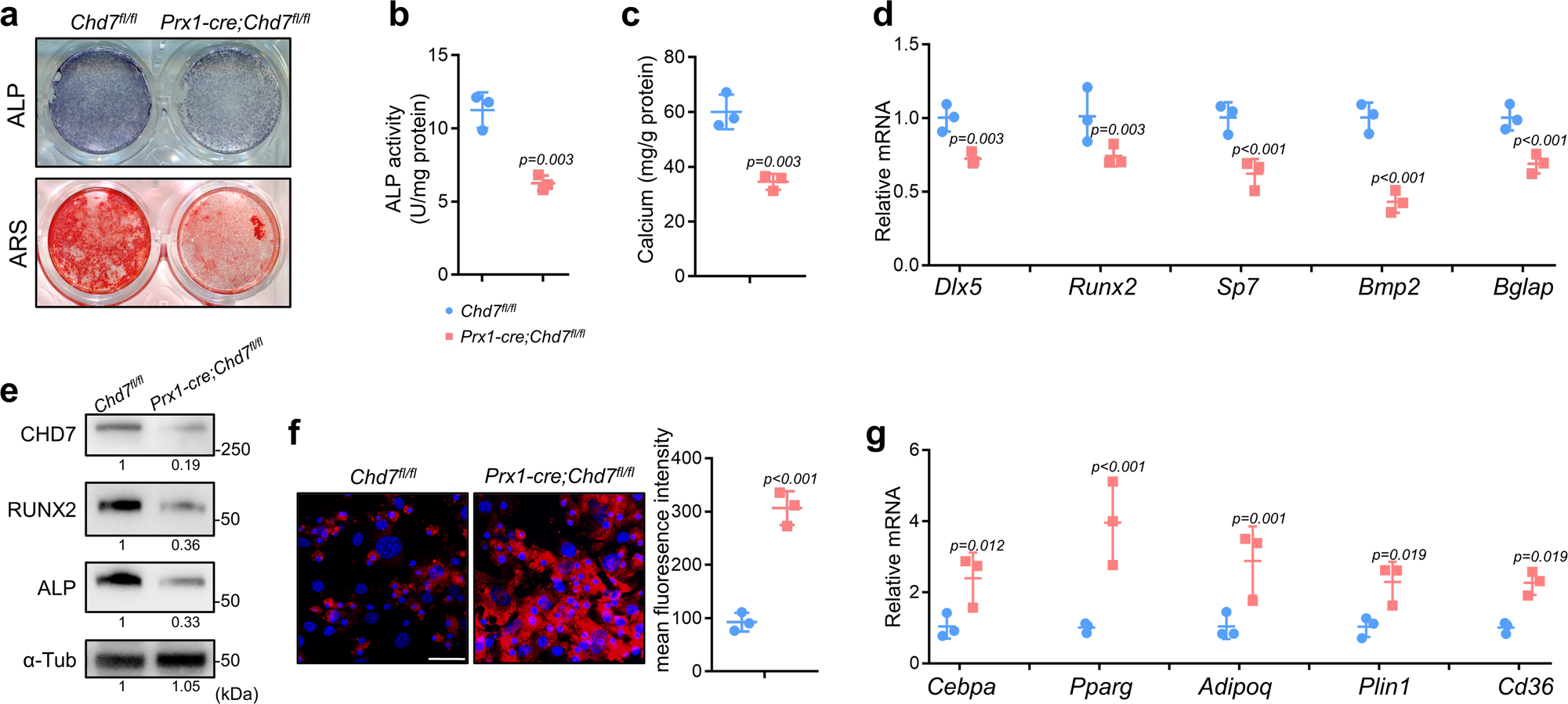
Fig. 4: Chd7-deficient MSCs exhibit reduced osteogenic and increased adipogenic potential.
From: CHD7 regulates bone-fat balance by suppressing PPAR-γ signaling

a Representative images of ALP and ARS staining in MSCs. b Quantitative analyses of the ALP activity (n = 3 biologically independent MSC sample). c Quantitative analyses of the mineralization (n = 3 biologically independent MSC sample). d qRT-PCR analyses of the mRNA expression of Dlx5, Runx2, Sp7, Bmp2, and Bglap in MSCs under osteogenic conditions (n = 3 biologically independent MSC sample) e Western blot analysis and quantification of CHD7, RUNX2 and alkaline phosphatase in bone marrow MSCs isolated from the Chd7fl/fl and Prx1-cre;Chd7fl/fl mice. f Representative images and quantitative analyses of Nile red staining in MSCs. Scale bar, 50 μm (n = 3 biologically independent MSC slides). g qRT-PCR analyses of the mRNA expression of Cebpa, Pparg, Adipoq, Plin1, CD36 in MSCs under adipogenic conditions (n = 3 biologically independent MSC samples). Data are shown as the mean ± S.D.; p value by two-tailed Student’s t test.