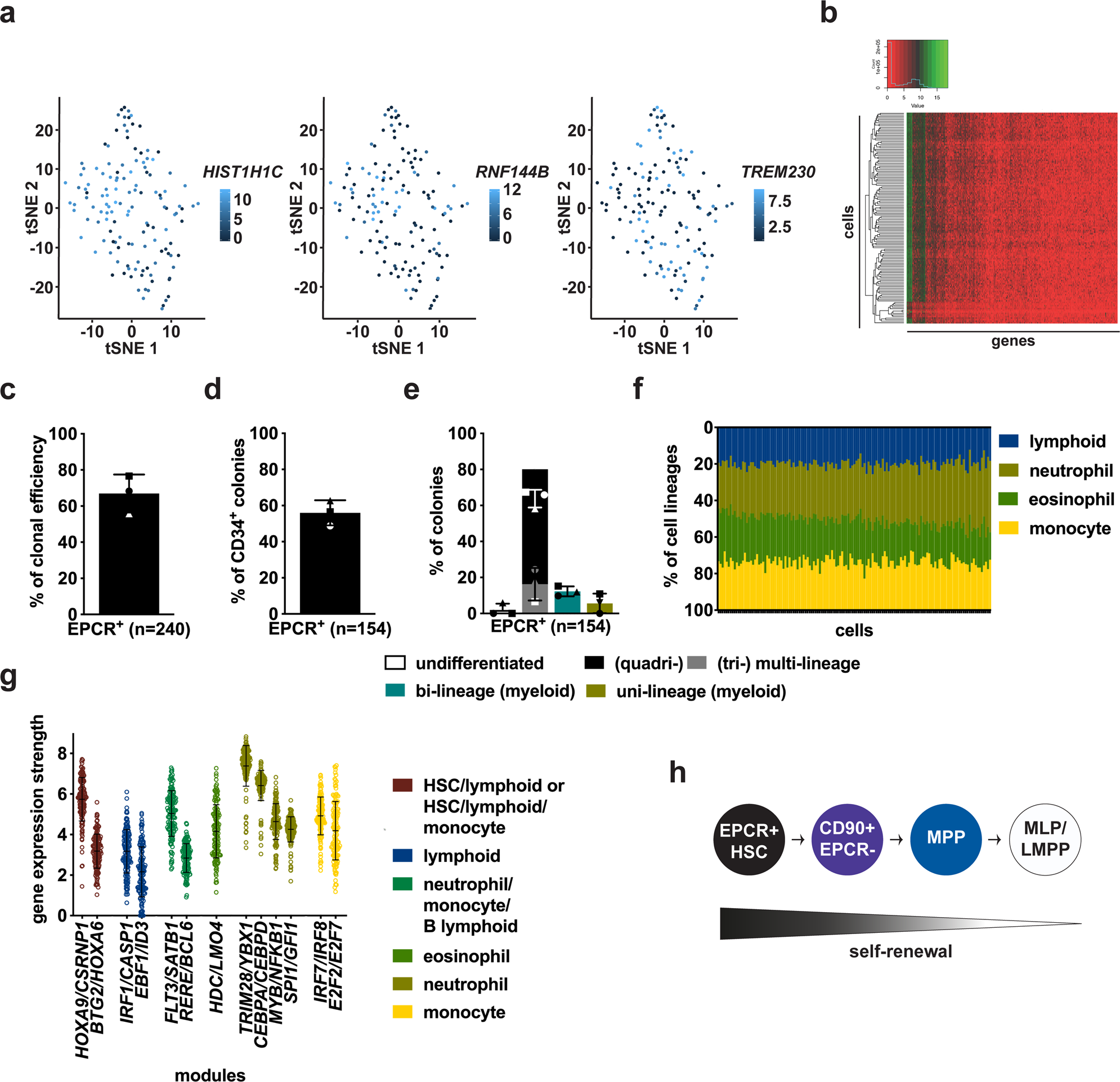
Fig. 7: Single cell transcriptomic and functional studies show that EPCR+ is a quasi-homogenous HSC population.

a Representative t-SNE-based plots of 135 single EPCR+ HSCs based on the most variable genes determined in Supplementary Fig. 6. b Hierarchical clustering of 135 single EPCR+ HSCs. c Clonal efficiency of 240 single EPCR+ cell cultures (from three independent experiments). d Percentage of colonies containing CD34+ HSPCs derived from single EPCR+ HSCs (n = 154 colonies from three independent experiments). e Percentage of colonies of the indicated type derived from single EPCR+ HSCs (n = 154). f Distribution of the overall gene expression in 135 single EPCR+ HSCs associated with the denoted cell lineages based on the lineage-priming modules used8. g Expression strength of the genes associated with the denoted lineage-priming modules detected in the single EPCR+ HSCs (n = 135). h Schematic representation of the new hierarchical organization within the most primitive CD34+ compartment supported by all the data presented in this study. Bars and lines are the mean values and error bars are the S.D for the no. of experiments or single cells performed. Source data are provided as a Source Data file.