Fig. 3: Effects of the modRNA-encoded intrabodies on the Ca2+ dynamics of rat neonatal cardiomyocytes.
From: Blocking phospholamban with VHH intrabodies enhances contractility and relaxation in heart failure

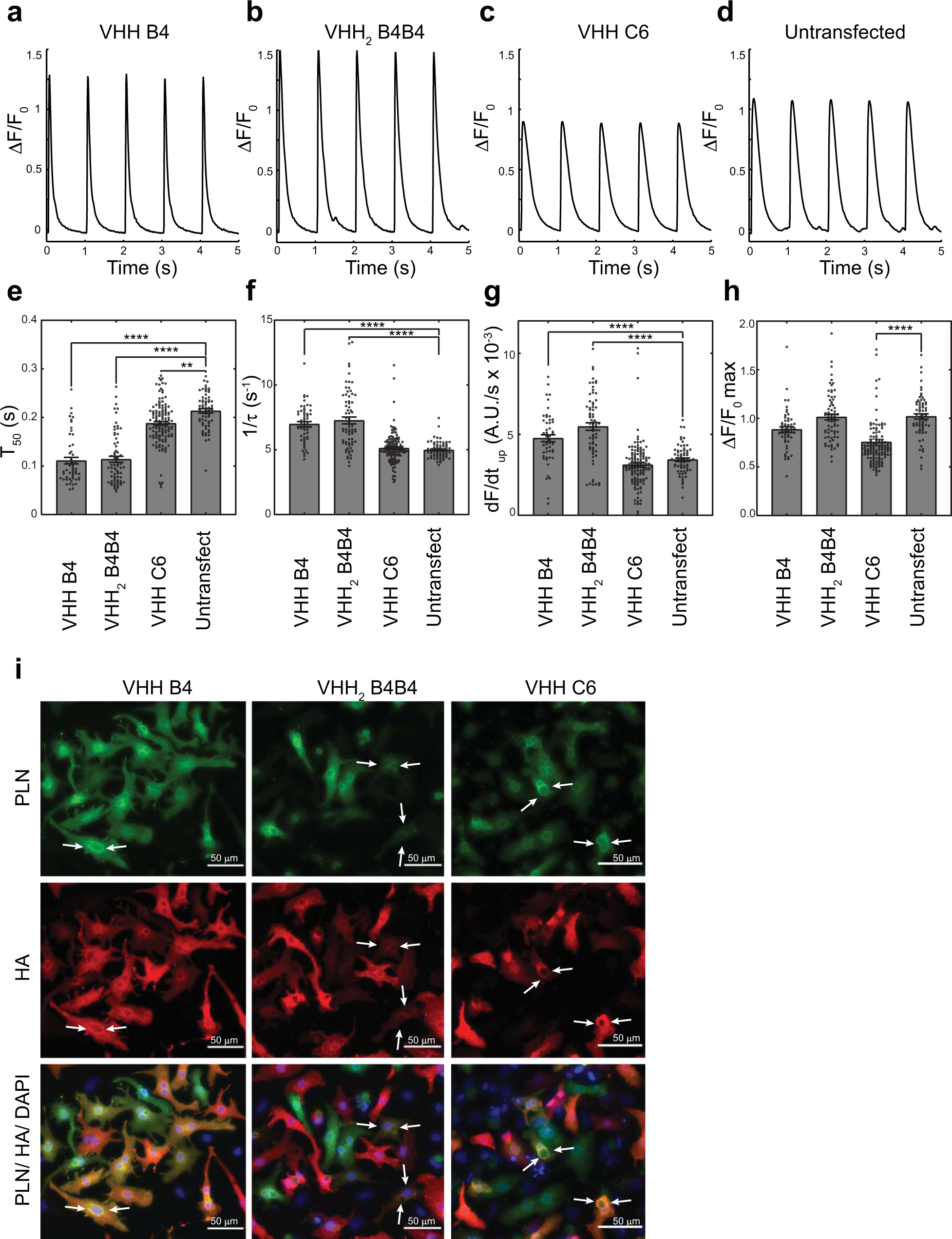
Top panels show representative Ca2+ transients for the different groups: a cells transfected with modRNA encoding VHH B4 (n = 53); b cells transfected with modRNA encoding VHH2 B4B4 (n = 70); c cells transfected with modRNA encoding VHH C6 (n = 129); d Untransfected control cells (n = 66). e–h Individual data points (open circles) and average value (bar graph) of e T50 (peak half-width), f 1/τ (rate of transient decay), g dF/dtup (the upstroke velocity) and h ΔF/F0 max (the amplitude of the Ca2+ transient) for the control and treated cells with modRNA encoding for the different intrabodies (indicated on the X-axis): VHH B4 (n = 53); VHH C6 (n = 129); VHH B4B4 (n = 70); and untransfected control cells (n = 66). Error bars represent the standard error of the mean (SEM) in the sample set. Two data points in the VHH C6 Ca2+ transient amplitude data with values above 2.0 were omitted from the graph in panel h for clarity. Statistical significant differences with the control group are indicated and were evaluated using one-way ANOVA using all data points and assuming normal distributions. Two-tailed post-hoc Tukey-Kramer P-values were calculated, and significance values for differences with the control group are indicated: **P-value < 0.01, ****P-value < 0.0001. Exact P-values are given in Supplementary Table 3. i Post-calcium imaging immunofluoresence images of fixed and permeabilised transfected cardiomyocytes (anti-PLN, green; anti-HA tag, red). White arrows indicate cells showing clear co-localisation and perinuclear staining for both the anti-HA antibody recognising the expressed intrabody and the staining originating from the 2D12 antibody for PLN staining. Immunofluorescence experiments of transfected rat neonatal cardiomyocytes have not been independently repeated. A.U. arbitrary units. Source data are provided as a Source Data file.