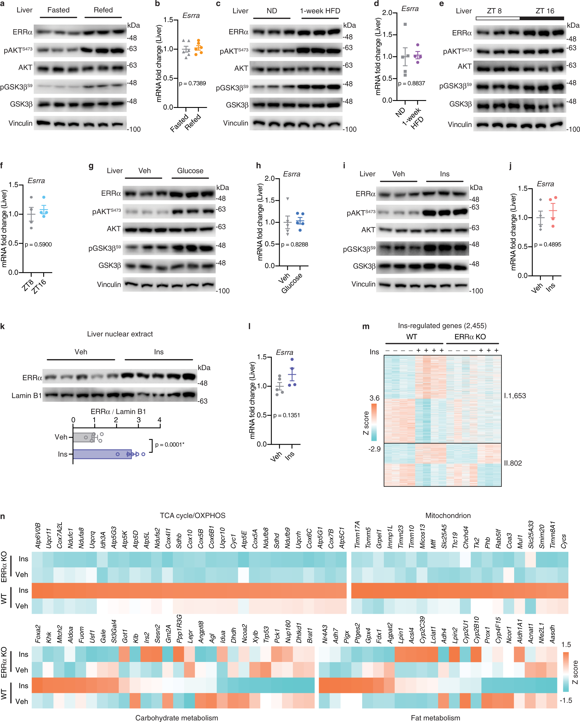
Fig. 1: ERRα is an insulin-stimulated transcription factor.
From: Insulin action and resistance are dependent on a GSK3β-FBXW7-ERRα transcriptional axis

a–j Hepatic ERRα protein (a, c, e, g, i) and mRNA (b, d, f, h, j) levels in corresponding nutritional states: a, b refeeding post overnight fasting; c, d normal diet (ND) or 1-week high-fat diet (HFD) feeding; e, f Mice sacrificed at ZT8 or ZT16; g, h Mice treated with vehicle (Veh) or glucose for 0.5 h after overnight fasting; i, j Mice treated with Veh or insulin (Ins) for 0.5 h after overnight fasting. a, c, e, g, i Each lane represents liver from one mouse, n = 3. b n = 6 per group; d n = 5 for ND, n = 4 for 1-week HFD; f n = 4 per group; h n = 5 per group; j n = 4 per group. k Immunoblots (up, each lane represents liver from one mouse, n = 5 per group) and quantification (down) of nuclear ERRα protein levels in livers from mice treated with insulin for 4 h post overnight fasting. l ERRα mRNA levels in livers from mice treated with insulin for 4 h post overnight fasting (Veh, n = 5; Ins, n = 4). m Z score heatmap of insulin-regulated hepatic genes identified from WT and ERRα−/− mice stimulated with insulin for 4 h post overnight fasting (p < 0.05, |FC| ≥ 1.20). I. ERRα dependent & Ins-regulated DEGs: Genes significantly modulated by insulin in WT mice only. II. Other Ins-regulated DEGs: Genes modulated by insulin in both WT and ERRα−/− mice (n = 3 for ERRα KO Ins, n = 4 for the others). See also Supplementary Fig. 1h. n Z score heatmap representation of subsets of insulin-regulated hepatic genes differently expressed between WT and ERRα−/− mice upon insulin (p < 0.05, |FC| ≥ 1.20; n = 3 for ERRα KO Ins, n = 4 for the others). Data are presented as means ± SEM, *p < 0.05, unpaired two-tailed Student’s t test (b, d, f, h, j, k, l). Source data are provided as a Source Data file.