Fig. 2: FRC activation controls SILT maturation.
From: Intestinal fibroblastic reticular cell niches control innate lymphoid cell homeostasis and function

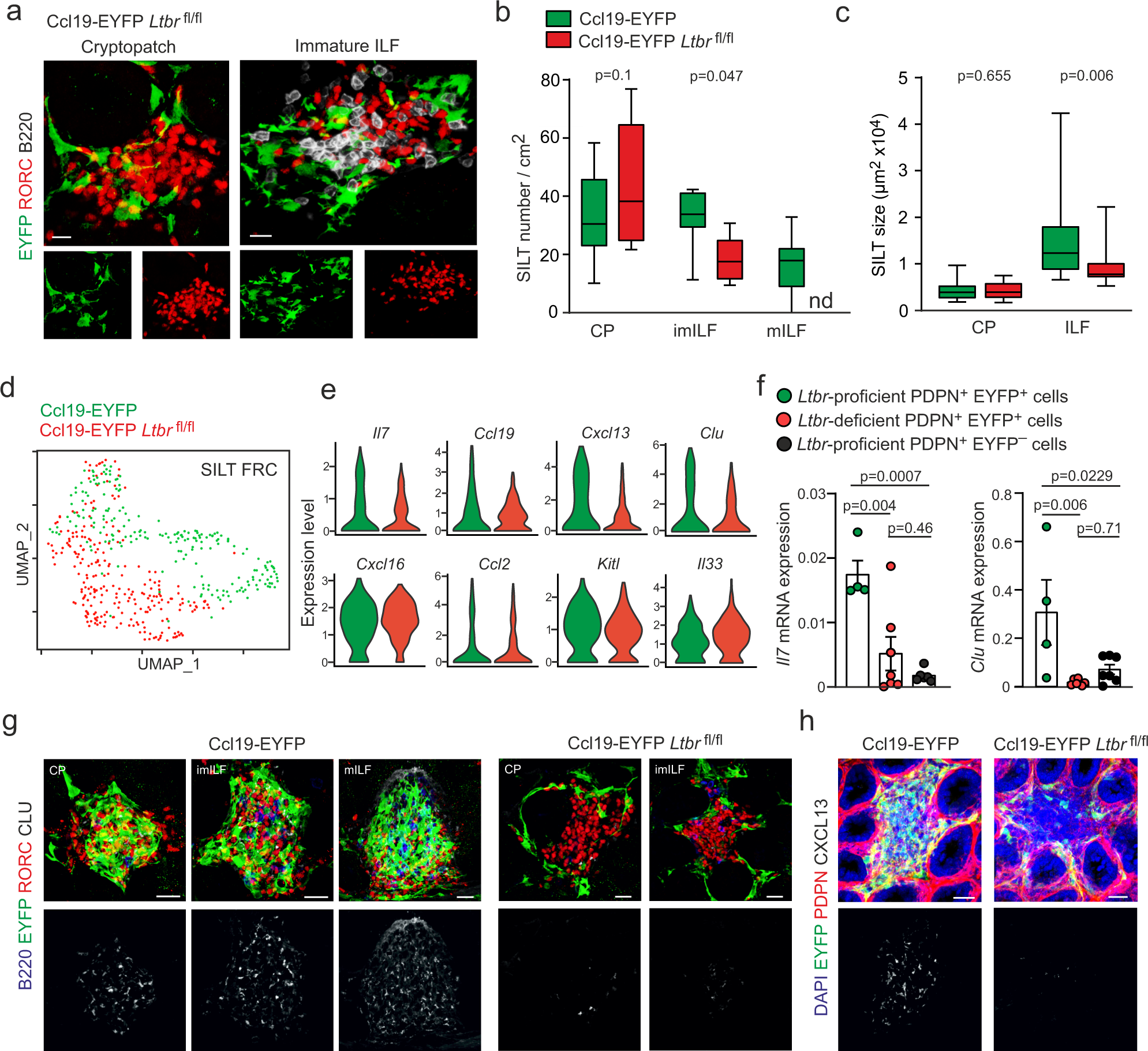
a Representative confocal microscopy images of SILTs from adult Ccl19-EYFP Ltbrfl/fl mice stained with the indicated antibodies. Scale bar, 20 μm. b Number of SILTs detected in the small intestine from adult Ccl19-iEYFP and Ccl19-EYFP Ltbrfl/fl mice. c Average SILT size in the small intestine of adult Ccl19-iEYFP and Ccl19-EYFP Ltbrfl/fl mice d UMAP of re-embedded SILT FRC from sorted EYFP+ cells of adult Ccl19-iEYFP and Ccl19-EYFP Ltbrfl/fl mice. e Violin plots of the indicated gene expression profiles in different conditions based on scRNA-seq readout. f Relative expression of Il7 and Clu in FACS sorted PDPN+ EYFP+ SILT FRC and PDPN+ EYFP- lamina propria fibroblasts from Ccl19-EYFP and Ccl19-EYFP Ltbrfl/fl small intestine, measured by real-time PCR. g, h Small intestinal sections from adult Ccl19-EYFP and Ccl19-EYFP Ltbrfl/fl mice analyzed by confocal microscopy after staining with the indicated antibodies. Scale bar, 20 μm in (g, h). a Images are representative of at least six mice. b n = 8 and 8 mice from three independent experiments, median ± interquartile ranges. c n = 32 and 32 in CP and n = 37 and 13 in ILF from 8 mice in each condition with three independent experiments, median ± interquartile ranges. d, e ScRNA-seq data represents EYFP+ SILT FRCs from adult Ccl19-EYFP and Ccl19-EYFP Ltbrfl/fl mice, n = 4 biological replicates. f n = 4, 7, and 7 from Ccl19-EYFP and Ccl19-EYFP Ltbrfl/fl mice, respectively, from three independent experiments, mean ± SEM. g, h Images are representative of at least four mice. Statistical analyses were performed using non-parametric two-tailed Mann–Whitney test (c) and one-way ANOVA with Tukey’s multiple comparison test (b, f).