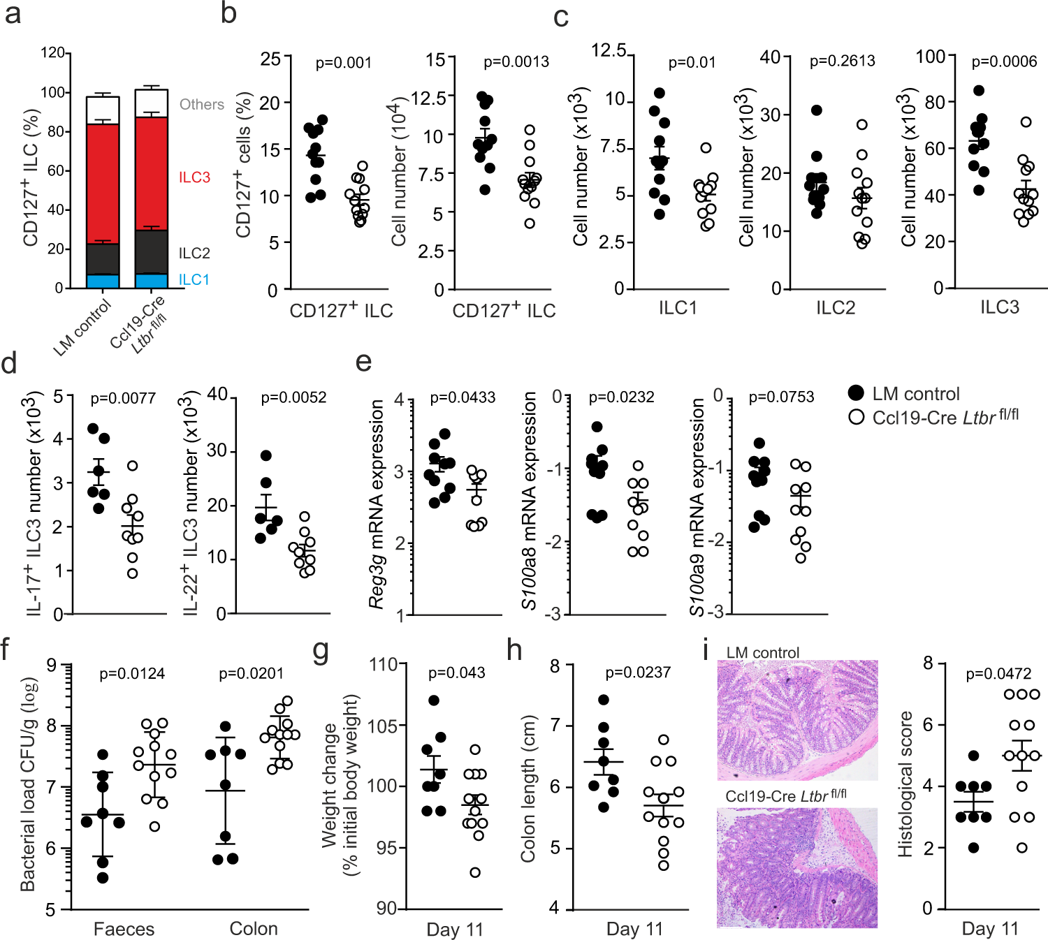
Fig. 3: Innate lymphoid cell sustenance and intestinal immunity in the absence of LTβR signaling in SILT FRCs.
From: Intestinal fibroblastic reticular cell niches control innate lymphoid cell homeostasis and function

a Subset composition in CD127+ ILCs isolated from adult Ccl19-Cre Ltbrfl/fl mice and co-housed littermate controls. b Percentage and cell numbers of CD127+ ILCs and ILC subsets from adult Ccl19-Cre Ltbrfl/fl mice and co-housed littermate controls (LM control). c Quantification of ILC subsets from adult Ccl19-Cre Ltbrfl/fl mice and co-housed littermate controls. d Numbers of IL17 and IL22 producing ILC3 from adult Ccl19-Cre Ltbrfl/fl mice and co-housed littermate controls. e Relative expression of Reg3g, S100a8, and S100a9 from the small intestine of adult Ccl19-Cre Ltbrfl/fl mice and co-housed littermate controls measured by real-time PCR. f Bacterial concentration in faeces and colonic tissue from Ccl19-Cre Ltbrfl/fl mice and co-housed littermate controls on day 11 after C. rodentium infection. g Weight change from Ccl19-Cre Ltbrfl/fl mice and co-housed littermate controls on day 11 after C. rodentium infection. h Colon length from Ccl19-Cre Ltbrfl/fl mice and co-housed littermate controls on day 11 after C. rodentium infection. i Representative images of intestinal sections and the histological scores from Ccl19-Cre Ltbrfl/fl mice and co-housed littermate controls on day 11 after C. rodentium infection. a–c n = 11 and 12 mice from four independent experiments, mean ± SEM. d n = 6 and 9 mice from three independent experiments, mean ± SEM. e n = 10 mice per group from four independent experiments, mean ± SEM. f n = 8 and 12 mice from three independent experiments, geometric mean ± SD. g–i n = 8 and 12 mice from three independent experiments, mean ± SEM. Statistical analyses were performed using unpaired two-tailed Student’s t test (b–d) and non-parametric two-tailed Mann–Whitney test (e–g, i).