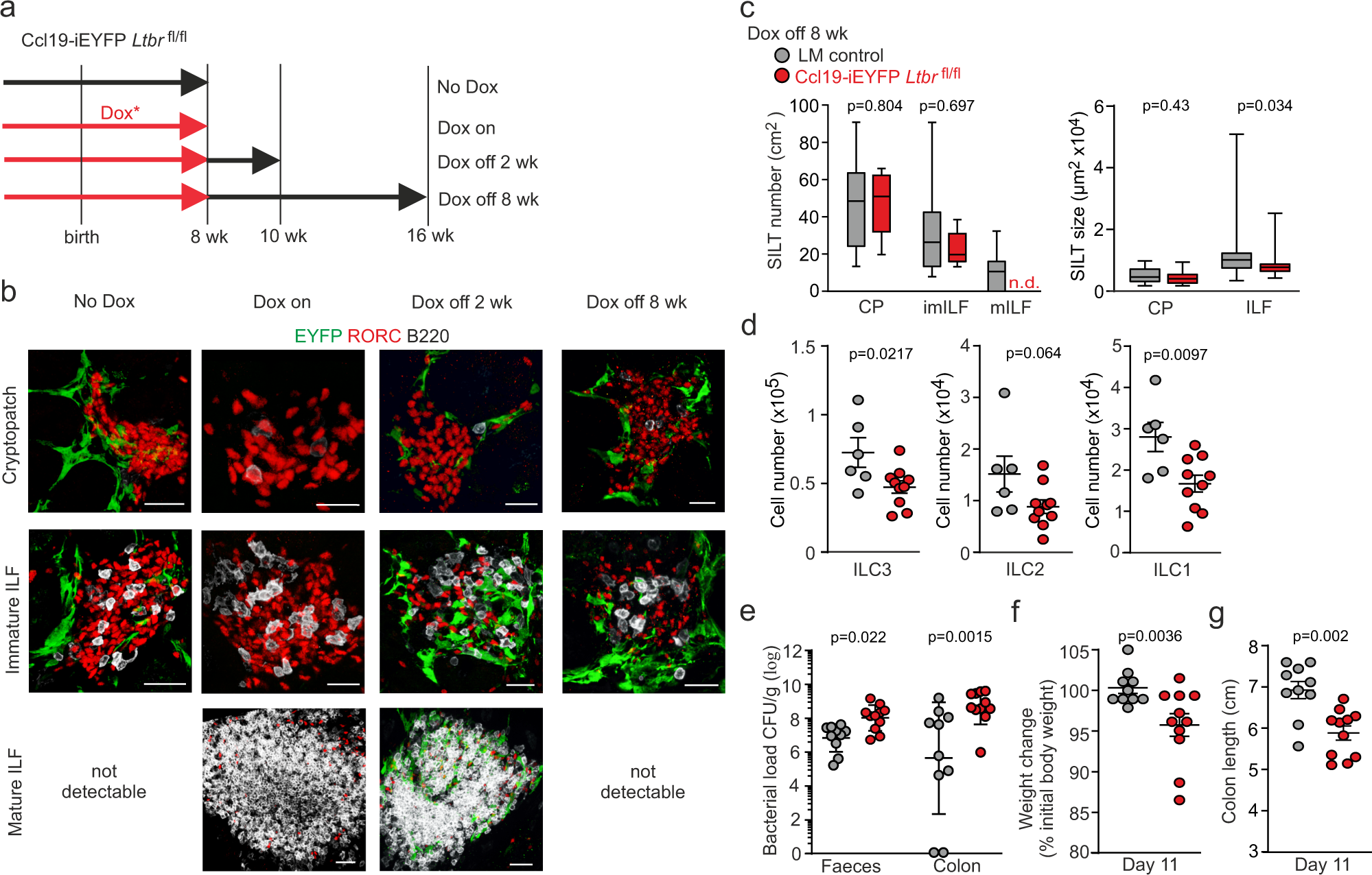
Fig. 4: SILT maturation and ILC sustenance in the absence of persistent LTβR signaling in FRCs.
From: Intestinal fibroblastic reticular cell niches control innate lymphoid cell homeostasis and function

a Schematic timeline of non-antibiotic Dox treatment regime b Representative images of SILT structures in different conditions analyzed by confocal microscopy after staining with the indicated antibodies. Scale bar, 20 μm in CP, 30 μm in imILF, and 30 μm in mILF. c Number and size of SILT structures detected in the small intestine from Ccl19-iEYFP Ltbrfl/fl mice and co-housed littermate controls after Dox withdrawal for 8 weeks. d Cell number of ILC subsets from Ccl19-iEYFP Ltbrfl/fl mice and co-housed littermate controls after Dox withdrawal for 8 weeks. e Bacterial concentration in faeces and colonic tissue on day 11 after C. rodentium infection of Ccl19-iEYFP Ltbrfl/fl mice and co-housed littermate controls after Dox withdrawal for 8 weeks. f, g. Weight change (f) and colon length (g) on day 11 after C. rodentium infection in Ccl19-iEYFP Ltbrfl/fl mice and co-housed littermate controls after Dox withdrawal for 8 weeks. b Images are representative of at least four mice. c n = 13 and 8 mice from three independent experiments in the left panel, n = 27 and 18 in CP and n = 26 and 16 in ILF from 5 mice with two independent experiments in the right panel. median ± interquartile ranges. d n = 6 and 10 mice from three independent experiments, mean ± SEM. e n = 10 and 11 mice from three independent experiments, geometric mean ± SD. f, g n = 10 and 11 mice from three independent experiments, mean ± SEM. Statistical analyses were performed using non-parametric two-tailed Mann–Whitney test (c, e–g) and unpaired two-tailed Student’s t test (d).