Fig. 5: Foci formation and DNA repair require MRX oligomerization in vivo.
From: Mre11-Rad50 oligomerization promotes DNA double-strand break repair

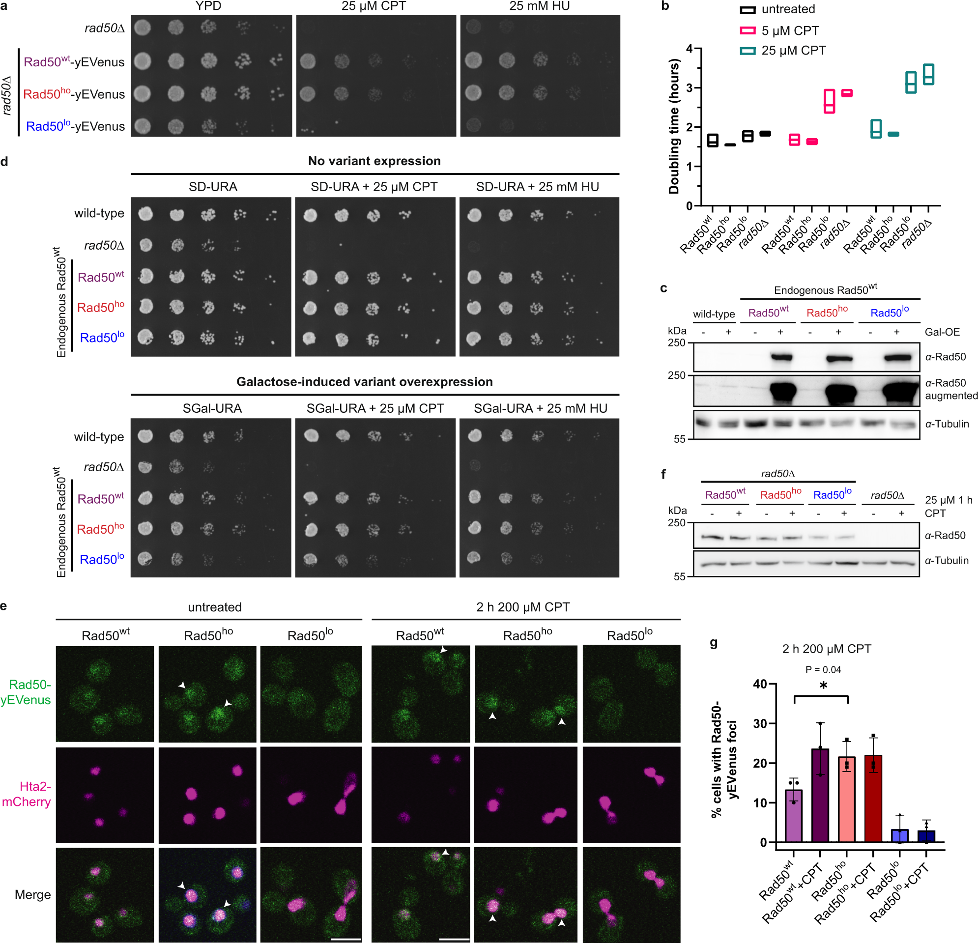
a Serial dilution of exponentially growing S. cerevisiae rad50\(\triangle\) cells expressing Rad50wt/ho/lo-yEVenus, spotted on agar plates (YPD) +/− DNA damage-inducing camptothecin (CPT) or hydroxyurea (HU), and incubated for 2 days at 30 °C. n = 3. b Doubling times of exponentially growing rad50\(\triangle\) cells and rad50\(\triangle\) strains expressing Rad50wt/ho/lo-yEVenus +/− CPT treatment. Mean and minimum to maximum values shown, n = 3 independent experiments. c Anti-Rad50 western blot showing galactose-induced overexpression of untagged Rad50wt/ho/lo in wild-type cells (+Gal-OE). Center panel is contrast-enhanced to show endogenous Rad50wt levels (wild-type, −Gal-OE). α-Tubulin controls equal loading. n = 3. d Serial dilution of exponentially growing wild-type cells expressing galactose-inducible Rad50wt/ho/lo, spotted on SD-URA agar plates with glucose (−) or galactose (+ variant overexpression), and incubated at 30 °C for 2 days. Before overexpression, cells carrying Rad50wt/ho/lo were similarly resistant to DNA damage as wild-type cells due to endogenous Rad50wt (−, top). n = 3. e Representative live-cell images of untreated or CPT-treated rad50\(\triangle\) cells expressing Rad50wt/ho/lo-yEVenus with histone Hta2-mCherry as nuclear marker. Arrows indicate nuclear Rad50 foci (Supplementary Fig. 7a). f Anti-Rad50 western blot showing expression levels of Rad50wt/ho/lo-yEVenus in rad50\(\triangle\) cells before (−) and after (+) CPT treatment. α-Tubulin controls equal loading. n = 3. g Quantification of live-cell imaging in e. The percentage of cells with nuclear Rad50-yEVenus foci (arrows in e) is shown for untreated and CPT-treated rad50\(\triangle\) cells expressing Rad50wt/ho/lo-yEVenus. Mean ± SD, n = 3 independent experiments, unpaired two-tailed t-test. Scale bars: 5 µm.