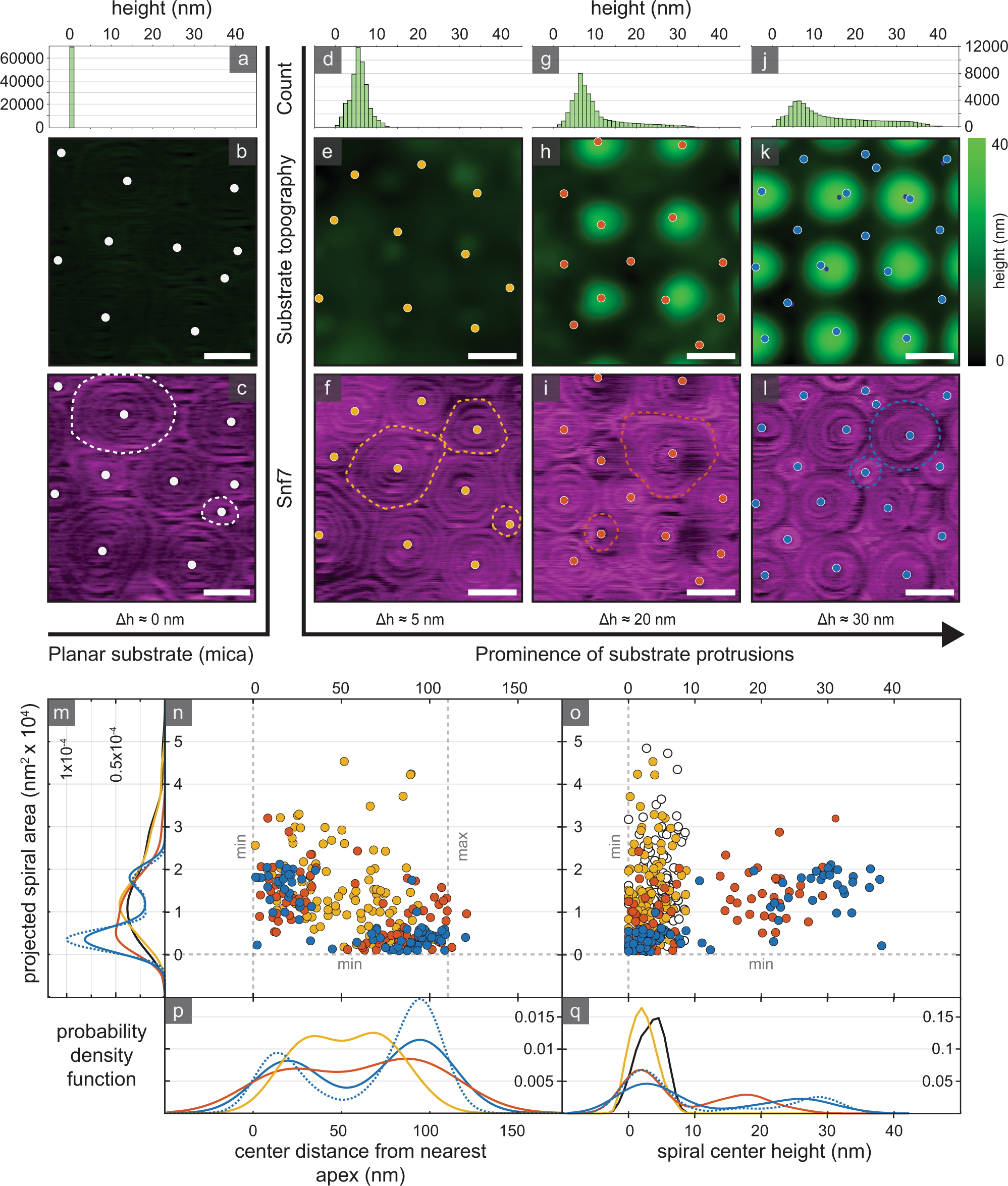
Fig. 3: Snf7 spirals are membrane curvature sensitive.

Height distributions of a planar support (a) and three different undulated supports (d, g, j). Support-channel of planar (b) and undulated supports of low (Δh ≈ 8 nm, e), moderate (Δh ≈ 25 nm, h), and prominent (Δh ≈ 35 nm, k) protrusions. (c, f, i, l) Protein-channel of Snf7 spirals on substrates (b, e, h, k), with representative spirals highlighted (dashed outlines). m Distributions of 2D-projected Snf7 spiral areas. Scatter plots of Snf7 spirals, with 2D-projected area versus spiral center distance from nearest apex (n) and versus spiral center height (o). Distributions of spiral center distance from nearest apex (p), and spiral center height (q). White: n = 99 spirals, 5 different imaging areas. Yellow: n = 98 spirals, 5 different imaging areas. Red: n = 80 spirals, 4 different imaging areas. Blue: n = 78 spirals, 5 different imaging areas. Scale bars: 100 nm. Plots (m–q) are shown separated by substrate in Supplementary Fig. 3. Source data are provided as a Source Data file.