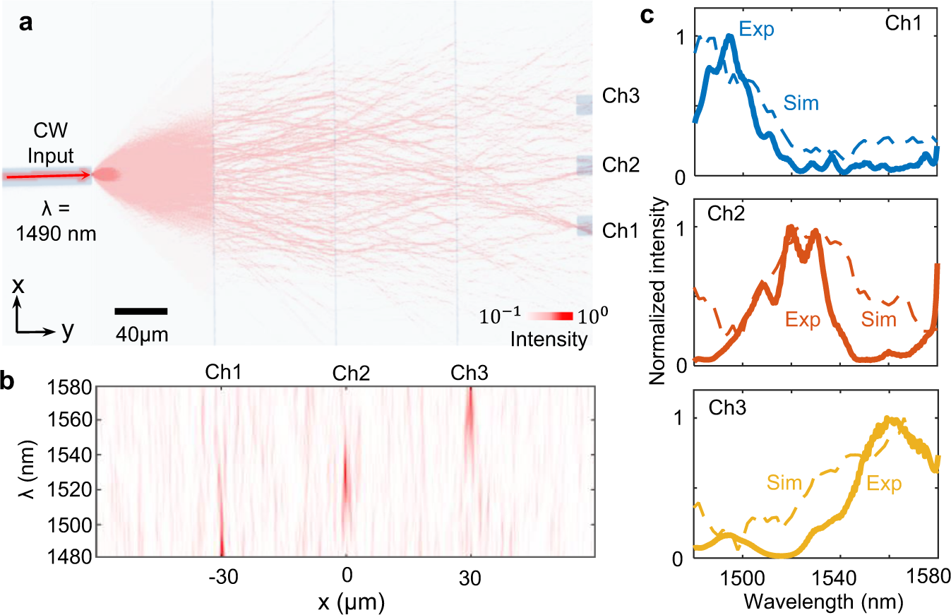
Fig. 4: Dispersion engineered three-layer metasystem for wavelength identification.
From: Integrated photonic metasystem for image classifications at telecommunication wavelength

a The simulated in-plane light distribution is superimposed on the optical image of a fabricated device. With an input wavelength of 1490 nm, light paths merge near the position of channel 1 on the output plane. b Measured (solid lines) and simulated (dashed lines) spectra at three output ports. c Simulated optical intensity distributions on the output plane. Three waveguide output ports (Ch1, Ch2 and Ch3) are centered at x = −30, 0 and 30 µm respectively.