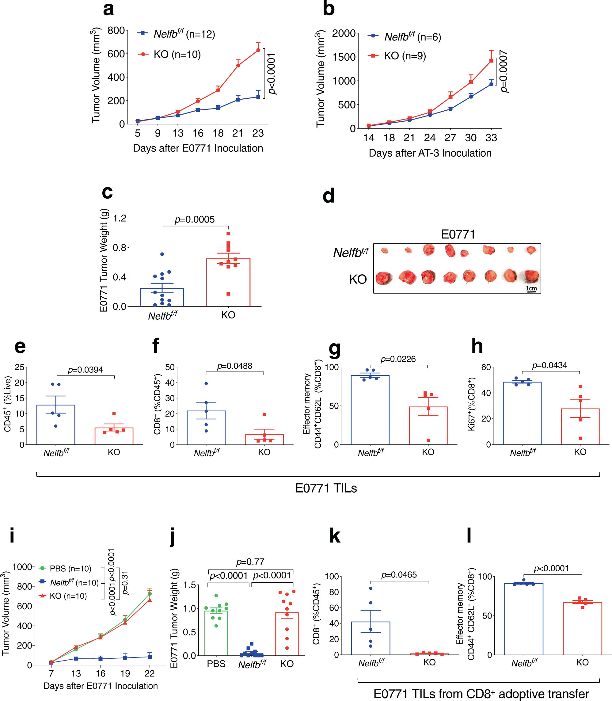
Fig. 1: Nelfb is required for CD8+ T cell-intrinsic antitumor function.
From: RNA polymerase II pausing factor NELF in CD8+ T cells promotes antitumor immunity

a, b Growth curves of E0771 (a) and AT-3 (b) tumors in Nelfbf/f and KO mice. c, d E0771 tumor weight (c) and image (d) upon harvest in Nelfbf/f and KO mice. e–h TIL analysis for E0771 tumors in Nelfbf/f and KO mice: e CD45+ (% of all live cells), f CD8+ (% of CD45+), g effector memory CD44+CD62L− (% of CD8+), h Ki67+ (% of CD8+), n = 5/group. i, j E0771 tumor growth curve (i) and weight (j) in Rag1−/− mice receiving Nelfbf/f or KO CD8+ T cells. k, l TIL analysis for E0771 tumors in Rag1−/− mice receiving Nelfbf/f or KO CD8+ T cells. k CD8+ (% of CD45+), l effector memory CD44+CD62L− (% of CD8+); n = 5/group. Data were presented as mean ± SEM; Student’s t-test (for two groups) or one-way-ANOVA (for three or more groups). Tumor curves were compared using two-way ANOVA followed by multiple comparisons. Two-sided tests were used. Source data are provided as a Source Data file.