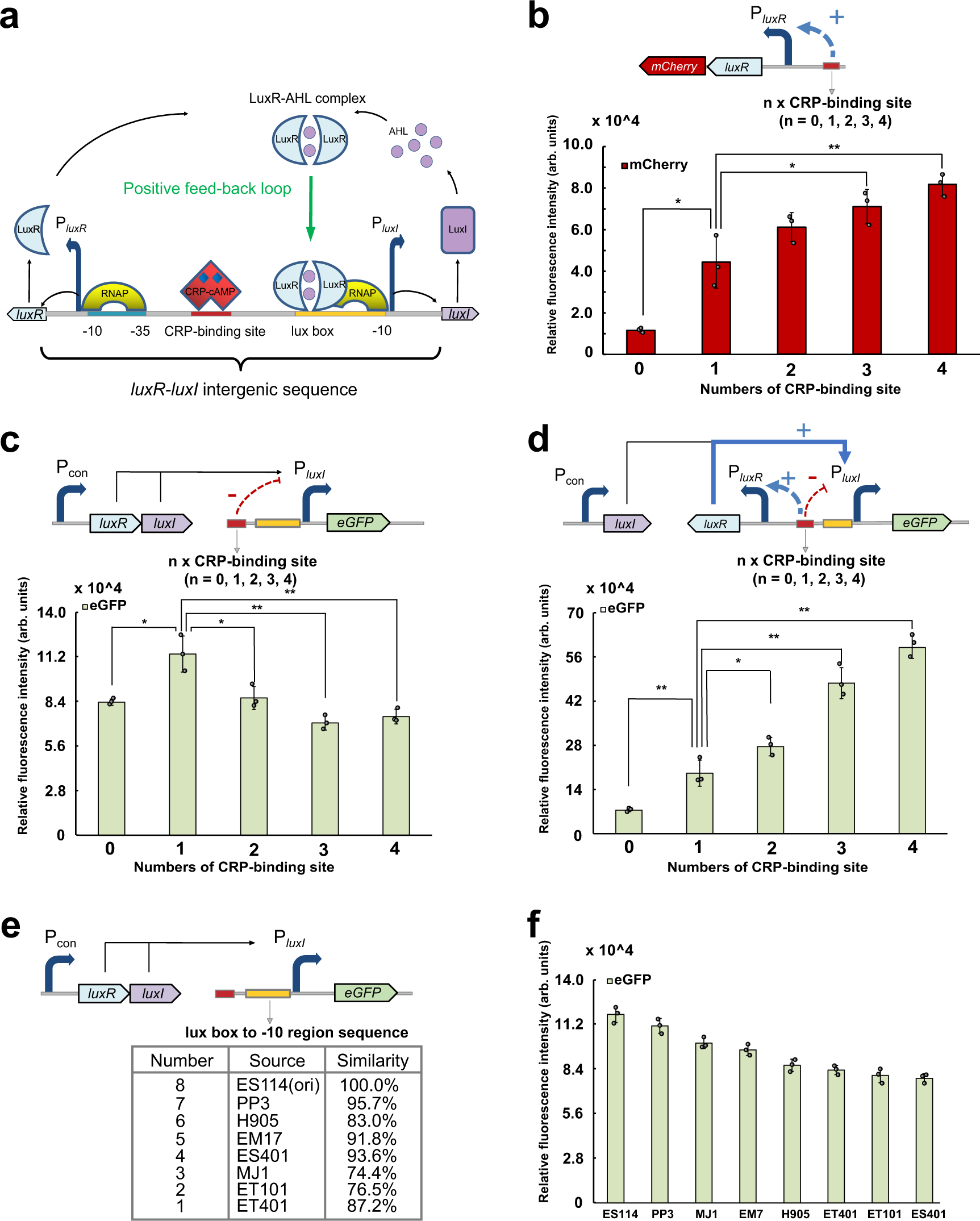
Fig. 1: Investigation of the regulatory mechanism of luxR-luxI intergenic sequence.
From: Redesigning regulatory components of quorum-sensing system for diverse metabolic control

a Schematic diagram of the Lux-type QS system. b The strength of PluxR promoter with tandem copies of CRP-binding site (n = 0, 1, 2, 3, 4). P values: 0.01, 0.11, 0.04, and 0.01. c The strength of PluxI promoter with tandem copies of CRP-binding site (n = 0, 1, 2, 3, 4). The genes luxR and luxI were expressed under the control of a constitutive promoter. P values: 0.01, 0.02, 0.03, and 0.05. d The strength of PluxI promoter with tandem copies of CRP-binding site (n = 0, 1, 2, 3, 4) in the presence of PluxR controlled LuxR. The gene luxI was expressed under the control of a constitutive promoter. P values: 0.01, 0.04, 0.00, and 0.00. e The sources of the “lux box” to “−10” site sequence and their sequence similarity with ES114. f Fluorescence intensity of each PluxI promoter with different “lux box” to “−10” site sequence. The genes luxR and luxI were expressed under the control of a constitutive promoter. AHL acyl-homoserine lactone, LuxI AHLs synthase, LuxR a transcriptional regulator protein, cAMP cyclic adenosine monophosphate, CRP-cAMP receptor protein, CRP-cAMP a complex of CRP binding to cAMP, RNAP RNA polymerase. Data shown are mean ± SD (n = 3 independent experiments). The statistical analysis is based on a two-sided Student’s t-test. *P < 0.05 and **P < 0.025. Source data are provided as a Source Data file.